
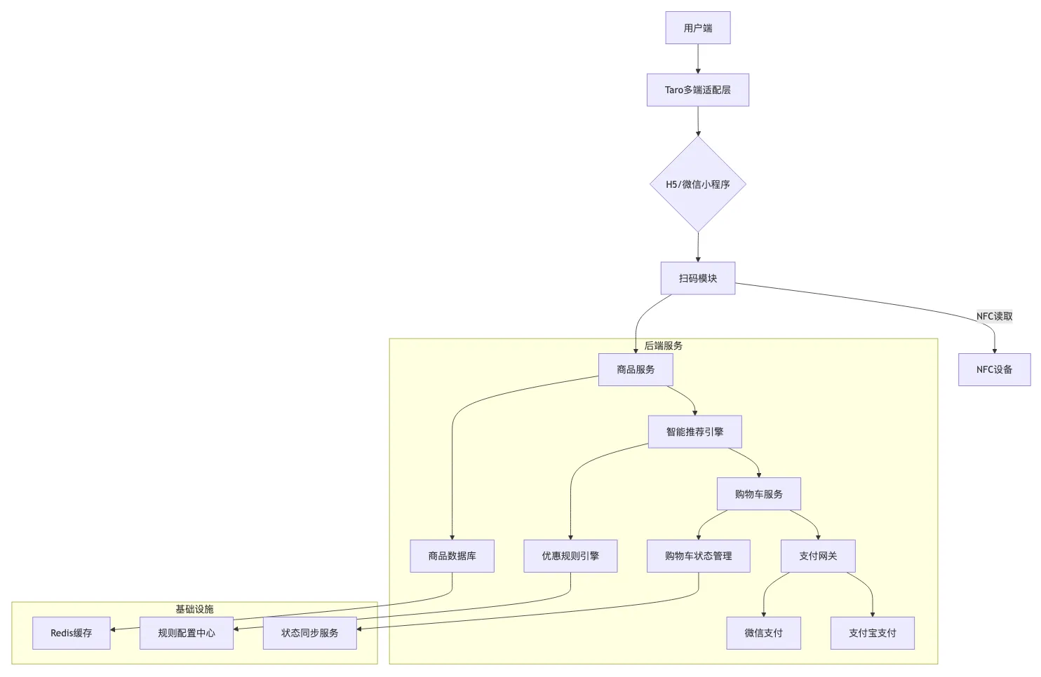
扫码购作为连接线上线下的重要桥梁,能够显著提升用户购物体验和门店运营效率。消费者在门店内扫描商品二维码,即可在小程序中完成添加、支付全流程,无需排队结账。
本文将深入探讨如何利用Taro框架构建一个支持多端的智能扫码购系统,实现从商品扫描、智能推荐到支付结算的完整闭环。通过本方案,开发者可以掌握多端开发的核心技术要点,并应对实际业务中的各种挑战。

模块 | 功能描述 | 技术实现 | 多端适配方案 |
|---|---|---|---|
Taro多端适配层 | 统一H5和小程序开发 | Taro 3.x + React | 条件编译 + 统一API |
扫码模块 | 二维码/NFC识别 | 原生能力封装 | H5: WebRTC<br>小程序: scanCode API |
商品服务 | 商品信息查询 | Node.js + GraphQL | RESTful API统一接口 |
智能推荐引擎 | 优惠组合计算 | 实时规则引擎 | 服务端统一实现 |
购物车服务 | 购物车状态管理 | Redux + 持久化 | 多端状态同步 |
支付网关 | 多端支付适配 | 支付SDK封装 | 统一支付接口 |
实现代码:
import Taro, { useDidShow } from '@tarojs/taro';
import { View, Button } from '@tarojs/components';
/**
* 扫码组件,包含扫码、NFC读取等功能
* 根据运行环境自动选择H5或小程序实现方式
*/
const ScanComponent = () => {
/**
* 处理扫码结果
* @param {string} result - 扫码获取的原始结果
*/
const handleScanResult = result => {
// 空结果处理
if (!result) {
Taro.showToast({ title: '扫码失败,请重试', icon: 'none' });
return;
}
// 解析并验证商品ID有效性
const productId = parseProductId(result);
if (!productId) {
Taro.showToast({ title: '无效的商品二维码', icon: 'none' });
return;
}
// 获取商品详情数据
fetchProductDetail(productId);
};
/**
* H5环境扫码实现
* 通过创建文件输入框调用摄像头拍照,使用JSQR解析二维码
*/
const h5Scan = () => {
const input = document.createElement('input');
input.type = 'file';
input.accept = 'image/*';
input.capture = 'camera';
input.onchange = e => {
const file = e.target.files[0];
const reader = new FileReader();
reader.onload = event => {
// 二维码解析处理
const imageData = event.target.result;
const code = jsQR(imageData);
handleScanResult(code?.data);
};
reader.readAsDataURL(file);
};
input.click();
};
/**
* 小程序环境扫码实现
* 调用Taro扫码API,限制只识别二维码类型
*/
const weappScan = async () => {
try {
const res = await Taro.scanCode({
onlyFromCamera: true,
scanType: ['qrCode'],
});
handleScanResult(res.result);
} catch (error) {
Taro.showToast({ title: '扫码失败', icon: 'none' });
}
};
/**
* NFC读取功能实现
* 区分H5和小程序环境使用不同API
*/
const readNFC = () => {
if (process.env.TARO_ENV === 'h5') {
// Web NFC监听实现
navigator.nfc.watch(
message => {
handleScanResult(message.records[0].data);
},
{ mode: 'web' },
);
} else {
// 小程序NFC功能启动
Taro.startHCE({
success: () => {
Taro.onHCEMessage(res => {
handleScanResult(res.data);
});
},
});
}
};
/**
* 统一扫码入口
* 根据环境自动选择H5或小程序实现方式
*/
const handleScan = () => {
if (process.env.TARO_ENV === 'h5') {
h5Scan();
} else {
weappScan();
}
};
return (
<View className='scan-container'>
<Button className='scan-btn' onClick={handleScan}>
扫码购商品
</Button>
<Button className='nfc-btn' onClick={readNFC}>
NFC读取
</Button>
</View>
);
};架构解析:
多端扫码适配 | H5使用WebRTC+JSQR实现。小程序使用原生scanCode API。统一结果处理接口。 |
|---|---|
FC支持 | H5使用Web NFC API。小程序使用HCE接口。统一数据格式解析。 |
错误处理 | 无效二维码提示。扫码失败重试机制。设备兼容性检测。 |
FC支持
错误处理
参数说明:
onlyFromCamera:仅允许从相机扫码。scanType:指定扫码类型。capture:H5调用相机。扫码功能实现对比:
端 | 扫码方式 | 特点 |
|---|---|---|
H5 | 创建隐藏的<input type="file">元素通过capture="camera"调用设备摄像头使用FileReader读取图片后,通过JSQR库解析二维码 | 限制:依赖浏览器拍照权限需要引入第三方二维码解析库(如JSQR) |
小程序 | 直接调用Taro.scanCode原生API可限制仅从相机扫码(onlyFromCamera: true)可指定只识别二维码类型(scanType: ['qrCode']) | 优势:原生体验更好无需额外依赖库 |
<input type="file">元素capture="camera"调用设备摄像头FileReader读取图片后,通过JSQR库解析二维码限制:
小程序
Taro.scanCode原生APIonlyFromCamera: true)scanType: ['qrCode'])优势:
NFC功能实现对比:
端 | 实现方式 |
|---|---|
H5 | 使用Web NFC API(navigator.nfc.watch)需要浏览器和设备支持NFC功能监听NFC消息后提取第一条记录数据 |
小程序 | 使用Taro的HCE(主机卡模拟)API先启动HCE服务(startHCE)通过onHCEMessage监听NFC消息 |
navigator.nfc.watch)小程序
startHCE)onHCEMessage监听NFC消息设计思路:

商品服务模块:
import Taro from '@tarojs/taro';
import { baseURL } from './config';
/**
* 获取商品信息
* @param {string} code - 商品编码(条形码或其他编码)
* @param {string} [type='barcode'] - 编码类型,默认为'barcode'
* @returns {Promise<Object>} 返回商品信息对象
* @throws {Error} 当请求失败或返回不成功时抛出错误
*/
export const fetchProductInfo = async (code, type = 'barcode') => {
try {
const res = await Taro.request({
url: `${baseURL}/products/info`,
method: 'GET',
data: { code, type },
header: {
'Content-Type': 'application/json',
Authorization: `Bearer ${Taro.getStorageSync('token')}`,
},
});
// 处理响应结果:成功返回数据,失败抛出错误
if (res.statusCode === 200 && res.data.success) {
return res.data.data;
} else {
throw new Error(res.data.message || '获取商品信息失败');
}
} catch (error) {
console.error('商品信息获取失败:', error);
throw error;
}
};
/**
* 处理扫码结果
* @param {Object} result - 扫码返回的原始结果对象
* @returns {Promise<Object>} 返回处理后的商品信息
* @throws {Error} 当任何步骤失败时抛出错误
*/
export const handleScanResult = async result => {
try {
// 解析扫码结果
const code = parseScanResult(result);
// 获取商品信息
const product = await fetchProductInfo(code);
// 添加到浏览历史
addToHistory(product);
return product;
} catch (error) {
throw error;
}
};
/**
* 解析扫码结果
* @param {Object} result - 原始扫码结果
* @returns {string} 返回解析后的商品编码
*/
const parseScanResult = result => {
// 根据运行平台处理不同的扫码结果格式
if (process.env.TARO_ENV === 'weapp') {
return result.result;
} else if (process.env.TARO_ENV === 'h5') {
return result.text;
} else {
return result;
}
};
/**
* 将商品添加到浏览历史
* @param {Object} product - 商品信息对象
*/
const addToHistory = product => {
try {
const history = Taro.getStorageSync('productHistory') || [];
const existingIndex = history.findIndex(item => item.id === product.id);
// 如果商品已存在历史记录中,先移除
if (existingIndex !== -1) {
history.splice(existingIndex, 1);
}
// 添加到历史记录开头
history.unshift({
id: product.id,
name: product.name,
image: product.images[0],
timestamp: Date.now(),
});
// 保存最多20条历史记录
Taro.setStorageSync('productHistory', history.slice(0, 20));
} catch (error) {
console.error('保存浏览历史失败:', error);
}
};核心能力:
模块 | 功能描述 |
|---|---|
商品信息获取 | 通过fetchProductInfo函数调用后端API支持条形码/二维码两种查询方式自动携带用户token进行鉴权包含完整的错误处理逻辑 |
扫码功能集成 | handleScanResult作为扫码入口函数自动处理不同平台(微信小程序/H5)的扫码结果差异扫码成功后自动触发商品查询和历史记录 |
跨平台兼容 | 使用Taro框架实现多端适配扫码结果解析区分微信小程序和H5环境存储接口使用Taro统一API |
fetchProductInfo函数调用后端API扫码功能集成
handleScanResult作为扫码入口函数设计特点:
实现代码:
/**
* 购物车状态管理Store
* 使用zustand实现状态管理,并添加持久化中间件
* 主要功能:商品管理、智能推荐、推荐应用
*/
// 购物车Store
import Taro from '@tarojs/taro';
import { create } from 'zustand';
import { persist } from 'zustand/middleware';
const useCartStore = create(
persist(
(set, get) => ({
items: [], // 购物车商品列表
recommendations: [], // 智能推荐结果
appliedRecommendation: null, // 当前应用的推荐ID
/**
* 添加商品到购物车
* @param {Object} product - 要添加的商品对象
* 逻辑:如果商品已存在则增加数量,否则新增商品条目
*/
addItem: product => {
const existing = get().items.find(item => item.id === product.id);
if (existing) {
set(state => ({
items: state.items.map(item => (item.id === product.id ? { ...item, quantity: item.quantity + 1 } : item)),
}));
} else {
set(state => ({
items: [...state.items, { ...product, quantity: 1 }],
}));
}
// 触发智能推荐
get().triggerRecommendation();
},
/**
* 触发智能推荐计算
* 使用防抖函数优化性能,500ms内只触发最后一次
* 当购物车为空时不进行推荐计算
*/
triggerRecommendation: debounce(() => {
const { items } = get();
if (items.length === 0) return;
// 调用推荐API
recommendApi.getRecommendations(items).then(recommendations => {
set({ recommendations });
});
}, 500),
/**
* 应用推荐到购物车
* @param {string} recId - 推荐方案ID
* 逻辑:找到对应推荐方案,更新商品折扣价格
*/
applyRecommendation: recId => {
const recommendation = get().recommendations.find(r => r.id === recId);
if (!recommendation) return;
// 更新购物车
set(state => ({
items: state.items.map(item => {
const discount = recommendation.discountItems.find(d => d.id === item.id);
return discount ? { ...item, discountPrice: discount.price } : item;
}),
appliedRecommendation: recId,
}));
},
}),
{
name: 'cart-storage', // 持久化存储的key
getStorage: () => Taro.getStorageSync, // 跨端存储适配器
},
),
);状态同步流程图:

核心能力:
模块 | 功能描述 |
|---|---|
状态初始化与连接管理 | 建立WebSocket长连接实现实时同步。网络恢复时自动发送待处理变更。断线后自动重连(3秒间隔)。连接建立后立即同步最新状态。 |
状态变更处理流程 | 添加元数据:时间戳、设备ID、版本号。更新本地状态:立即应用变更保持UI响应。离线处理:存入待处理队列并持久化。在线处理:立即发送到服务端。 |
状态同步与冲突解决 | 全量同步:首次连接或状态落后时使用。增量同步:日常状态更新。冲突解决:服务端决策后客户端应用结果。 |
离线支持机制 | 本地存储:使用Taro跨端存储API保存状态。变更队列:离线操作存入待处理队列。自动恢复:网络恢复后自动同步。状态持久化:包含时间戳确保数据新鲜度。 |
状态变更处理流程
状态同步与冲突解决
离线支持机制
设计特点:
推荐规则配置:
{
"id": "combo-1",
"name": "早餐组合优惠",
"condition": {
"allOf": [
{"productCategory": "牛奶"},
{"productCategory": "面包"}
],
"minTotalQuantity": 2
},
"action": {
"discountType": "combo",
"discountValue": 8.5,
"description": "牛奶+面包组合立减3元"
}
},
{
"id": "discount-2",
"name": "第二件半价",
"condition": {
"anyOf": [
{"productId": "12345"},
{"productId": "67890"}
],
"minQuantity": 2
},
"action": {
"discountType": "halfPrice",
"discountValue": 0.5,
"description": "第二件半价"
}
}推荐引擎核心逻辑:
/**
* 推荐引擎类,用于根据购物车商品和预设规则计算适用的优惠推荐
*/
class RecommendationEngine {
/**
* 构造函数
* @param {Array} rules - 推荐规则数组,每个规则应包含condition和priority等属性
*/
constructor(rules) {
this.rules = rules;
}
/**
* 计算适用于当前购物车的优惠规则
* @param {Array} cartItems - 购物车商品数组,每个商品应包含id、category和quantity等属性
* @return {Array} 按优先级排序后的前3条适用规则
*/
calculate(cartItems) {
const applicableRules = [];
// 遍历所有规则,筛选出适用的规则
for (const rule of this.rules) {
if (this.isRuleApplicable(rule, cartItems)) {
applicableRules.push(rule);
}
}
// 按优先级从高到低排序
applicableRules.sort((a, b) => b.priority - a.priority);
return applicableRules.slice(0, 3);
}
/**
* 检查单个规则是否适用于当前购物车
* @param {Object} rule - 待检查的规则对象
* @param {Array} cartItems - 购物车商品数组
* @return {Boolean} 规则是否适用
*/
isRuleApplicable(rule, cartItems) {
const condition = rule.condition;
// 处理allOf条件:需要满足所有子条件
if (condition.allOf) {
for (const cond of condition.allOf) {
if (!this.checkCondition(cond, cartItems)) {
return false;
}
}
}
// 处理anyOf条件:只需满足任意一个子条件
if (condition.anyOf) {
let anyMatch = false;
for (const cond of condition.anyOf) {
if (this.checkCondition(cond, cartItems)) {
anyMatch = true;
break;
}
}
if (!anyMatch) return false;
}
// 检查购物车商品总数量条件
if (condition.minTotalQuantity) {
const totalQty = cartItems.reduce((sum, item) => sum + item.quantity, 0);
if (totalQty < condition.minTotalQuantity) return false;
}
// 检查特定商品的最小数量条件
if (condition.minQuantity) {
const targetItems = cartItems.filter(item => condition.anyOf.some(cond => cond.productId === item.id));
const totalQty = targetItems.reduce((sum, item) => sum + item.quantity, 0);
if (totalQty < condition.minQuantity) return false;
}
return true;
}
/**
* 检查单个条件是否满足
* @param {Object} cond - 条件对象,可能包含productCategory或productId
* @param {Array} cartItems - 购物车商品数组
* @return {Boolean} 条件是否满足
*/
checkCondition(cond, cartItems) {
if (cond.productCategory) {
return cartItems.some(item => item.category === cond.productCategory);
}
if (cond.productId) {
return cartItems.some(item => item.id === cond.productId);
}
return false;
}
}架构设计:

核心功能:
推荐引擎是一个基于规则的商品优惠推荐系统,主要功能是根据购物车中的商品和预设的推荐规则,智能筛选出最适合用户的优惠方案。
模块 | 功能描述 |
|---|---|
构造函数 | 作用:初始化推荐规则参数:rules - 推荐规则数组,每个规则应包含condition和priority等属性 |
计算方法 | 输入:购物车商品列表输出:按优先级排序后的前3条适用规则处理流程:遍历所有规则,筛选适用规则按优先级从高到低排序返回前3条规则 |
规则适用性检查 | 支持多种条件组合:allOf:必须满足所有子条件anyOf:只需满足任意一个子条件数量条件:包括总数量限制和特定商品数量限制 |
单条件检查 | 支持两种基本条件检查:商品类别匹配特定商品ID匹配 |
规则适用性检查支持多种条件组合:
数量条件:包括总数量限制和特定商品数量限制单条件检查支持两种基本条件检查:
核心实现:
/**
* 推荐商品列表组件
*
* 该组件从购物车状态中获取推荐商品列表,并渲染推荐商品信息。
* 如果没有推荐商品或推荐列表为空,则返回null不渲染任何内容。
*
* @returns {JSX.Element|null} 返回推荐商品列表的JSX结构,若无推荐则返回null
*/
const RecommendationList = () => {
// 从购物车状态中获取推荐商品列表
const { recommendations } = useCartStore();
// 如果没有推荐商品或列表为空,则不渲染
if (!recommendations || recommendations.length === 0) {
return null;
}
// 渲染推荐商品列表
return (
<View className='recommendation-section'>
<View className='title'>智能推荐</View>
{/* 遍历推荐商品列表并渲染每个商品的信息和应用按钮 */}
{recommendations.map(rec => (
<View key={rec.id} className='recommendation-item'>
<View className='name'>{rec.name}</View>
<View className='description'>{rec.description}</View>
{/* 点击按钮应用当前推荐商品 */}
<Button className='apply-btn' onClick={() => useCartStore.getState().applyRecommendation(rec.id)}>
立即应用
</Button>
</View>
))}
</View>
);
};主要功能包括:
核心逻辑:
设计特点:

核心代码:
/**
* 支付页面组件
* 处理订单创建和支付流程,支持微信小程序和H5环境的多端支付适配
*/
const PaymentPage = () => {
const cartItems = useCartStore(state => state.items);
/**
* 处理支付流程
* 1. 创建订单
* 2. 根据环境调用对应支付方式
* 3. 处理支付结果(成功/失败)
* @throws {Error} 支付失败时抛出错误
*/
const handlePayment = async () => {
try {
// 创建订单
const orderRes = await createOrder(cartItems);
// 多端支付适配
if (process.env.TARO_ENV === 'weapp') {
// 微信小程序支付
await weappPayment(orderRes.paymentParams);
} else {
// H5支付
await h5Payment(orderRes.paymentParams);
}
// 支付成功处理
Taro.showToast({ title: '支付成功', icon: 'success' });
useCartStore.getState().clearCart();
Taro.navigateTo({ url: '/pages/order/success' });
} catch (error) {
Taro.showToast({ title: `支付失败: ${error.message}`, icon: 'none' });
}
};
/**
* 微信小程序支付方法
* @param {Object} params - 支付参数
* @param {string} params.timeStamp - 时间戳
* @param {string} params.nonceStr - 随机字符串
* @param {string} params.package - 统一下单接口返回的 prepay_id 格式
* @param {string} params.signType - 签名方式
* @param {string} params.paySign - 签名
* @returns {Promise} 支付结果Promise
*/
const weappPayment = params => {
return new Promise((resolve, reject) => {
Taro.requestPayment({
timeStamp: params.timeStamp,
nonceStr: params.nonceStr,
package: params.package,
signType: params.signType,
paySign: params.paySign,
success: resolve,
fail: reject,
});
});
};
/**
* H5环境支付方法
* @param {Object} params - 支付参数
* @param {string} params.channel - 支付渠道(alipay/wxpay)
* @param {string} [params.paymentUrl] - 支付宝支付跳转URL
* @param {string} [params.codeUrl] - 微信支付二维码URL
* @param {string} params.orderId - 订单ID用于结果查询
* @returns {Promise} 支付结果Promise
* @throws {Error} 不支持的支付方式时抛出错误
*/
const h5Payment = params => {
return new Promise((resolve, reject) => {
if (params.channel === 'alipay') {
// 跳转支付宝支付页
window.location.href = params.paymentUrl;
resolve();
} else if (params.channel === 'wxpay') {
// 微信H5支付流程:展示二维码+轮询结果
showQRCode(params.codeUrl);
const timer = setInterval(() => {
checkPaymentStatus(params.orderId).then(res => {
if (res.paid) {
clearInterval(timer);
resolve();
}
});
}, 3000);
} else {
reject(new Error('不支持的支付方式'));
}
});
};
return (
<View className='payment-page'>
{/* 订单信息展示 */}
<Button className='pay-btn' onClick={handlePayment}>
立即支付
</Button>
</View>
);
};适配要点:
核心逻辑:
模块 | 逻辑描述 |
|---|---|
环境判断逻辑 | 通过 process.env.TARO_ENV 判断当前运行环境。weapp 表示微信小程序环境。其他情况默认走H5支付流程。 |
微信小程序支付实现 | 调用微信原生支付API Taro.requestPayment。需要完整的支付五要素参数:timeStamp(时间戳)nonceStr(随机字符串)package(预支付ID)signType(签名类型)paySign(签名) |
H5支付实现 | 支持两种支付渠道:支付宝支付:直接跳转支付URL。适用于PC端和移动端浏览器。微信H5支付:需要生成支付二维码。通过轮询方式检查支付状态(每3秒一次)。支付成功后停止轮询。 |
微信小程序支付实现
H5支付实现支持两种支付渠道:
问题表现:
解决方案:
// 图像增强处理
function enhanceImage(imageData) {
// 增加对比度
adjustContrast(imageData, 1.5)
// 锐化处理
applySharpen(imageData)
// 二值化处理
binarize(imageData, 128)
return imageData
}// 根据设备性能设置超时
const timeout = devicePerformance === 'low' ? 10000 : 5000问题表现:
解决方案:

/**
* 客户端状态管理器类,负责管理用户状态并与服务器同步
* @class
* @param {string} userId - 当前用户的唯一标识符
*/
class StateManager {
constructor(userId) {
this.userId = userId;
this.localState = {}; // 本地状态缓存
this.pendingChanges = []; // 离线时的待同步变更队列
this.wsConnection = null; // WebSocket连接实例
this.offlineMode = false; // 是否处于离线状态
this.connect();
}
/**
* 建立与状态同步服务的WebSocket连接
* 包含连接成功、消息接收和断线重连的处理逻辑
*/
connect() {
this.wsConnection = new WebSocket(`wss://sync.example.com?userId=${this.userId}`);
// 连接成功回调
this.wsConnection.onopen = () => {
this.offlineMode = false;
// 发送待处理变更
this.flushPendingChanges();
// 请求完整状态
this.requestFullState();
};
// 消息处理回调
this.wsConnection.onmessage = event => {
const message = JSON.parse(event.data);
this.handleSyncMessage(message);
};
// 连接关闭回调
this.wsConnection.onclose = () => {
this.offlineMode = true;
// 3秒后自动重连
setTimeout(() => this.connect(), 3000);
};
}
/**
* 处理来自服务器的同步消息
* @param {Object} message - 服务器推送的消息对象
*/
handleSyncMessage(message) {
switch (message.type) {
case 'full_state':
this.applyFullState(message.payload);
break;
case 'state_update':
this.applyIncrementalUpdate(message.payload);
break;
case 'conflict_resolution':
this.resolveConflict(message.payload);
break;
}
}
/**
* 应用服务器下发的完整状态
* @param {Object} state - 完整的应用状态对象
*/
applyFullState(state) {
this.localState = state;
// 更新UI
this.updateUI();
}
/**
* 应用增量状态更新
* @param {Object} update - 增量更新对象
*/
applyIncrementalUpdate(update) {
// 基于时间戳合并更新
this.localState = mergeStates(this.localState, update);
this.updateUI();
}
/**
* 提交本地状态变更
* @param {Object} change - 状态变更对象
*/
makeChange(change) {
// 添加时间戳和版本号
const stampedChange = {
...change,
timestamp: Date.now(),
deviceId: this.getDeviceId(),
version: this.localState.version + 1,
};
// 更新本地状态
this.applyIncrementalUpdate(stampedChange);
if (this.offlineMode) {
// 离线状态,存入待处理队列
this.pendingChanges.push(stampedChange);
// 本地持久化
this.persistLocalState();
} else {
// 在线状态,立即发送
this.sendChange(stampedChange);
}
}
/**
* 向服务器发送状态变更
* @param {Object} change - 带时间戳的状态变更对象
*/
sendChange(change) {
this.wsConnection.send(
JSON.stringify({
type: 'state_change',
payload: change,
}),
);
}
/**
* 发送所有待处理的变更到服务器
*/
flushPendingChanges() {
while (this.pendingChanges.length > 0) {
const change = this.pendingChanges.shift();
this.sendChange(change);
}
}
/**
* 处理服务器下发的冲突解决方案
* @param {Object} resolution - 冲突解决对象
*/
resolveConflict(resolution) {
// 应用服务端的冲突解决方案
this.localState = resolution.resolvedState;
// 更新UI
this.updateUI();
// 显示冲突解决提示
this.showConflictNotification(resolution);
}
/**
* 持久化本地状态到存储
*/
persistLocalState() {
const stateToPersist = {
state: this.localState,
pendingChanges: this.pendingChanges,
timestamp: Date.now(),
};
// 使用Taro多端存储
Taro.setStorageSync(`state_${this.userId}`, stateToPersist);
}
/**
* 从存储恢复本地状态
*/
restoreLocalState() {
const savedState = Taro.getStorageSync(`state_${this.userId}`);
if (savedState) {
this.localState = savedState.state;
this.pendingChanges = savedState.pendingChanges;
this.updateUI();
}
}
}问题表现:
解决方案:
// 支付参数签名
function signPaymentParams(params, secretKey) {
const sortedParams = Object.keys(params)
.sort()
.map(key => `${key}=${params[key]}`)
.join('&')
return crypto.createHmac('sha256', secretKey)
.update(sortedParams)
.digest('hex')
}// 支付请求验证
function verifyPaymentRequest(request) {
// 检查时间戳(5分钟内有效)
if (Date.now() - request.timestamp > 300000) {
throw new Error('请求已过期')
}
// 检查nonce是否使用过
if (redis.exists(`nonce:${request.nonce}`)) {
throw new Error('重复请求')
}
redis.set(`nonce:${request.nonce}`, '1', 'EX', 300)
// 验证签名
const sign = signPaymentParams(request, SECRET_KEY)
if (sign !== request.signature) {
throw new Error('签名验证失败')
}
}// 支付信息展示组件
const PaymentInfo = ({ cardNumber }) => {
const maskedNumber = cardNumber.replace(/.(?=.{4})/g, '*')
return <Text>{maskedNumber}</Text>
}问题表现:
解决方案:

// Web Worker并行计算
const recommendationWorker = new Worker('recommendation.worker.js')
// 主线程
function triggerRecommendation(cartItems) {
recommendationWorker.postMessage(cartItems)
}
// Worker线程
self.onmessage = (e) => {
const recommendations = calculateRecommendations(e.data)
self.postMessage(recommendations)
}// 虚拟列表实现
import VirtualList from '@tarojs/components/virtual-list'
const ProductList = ({ products }) => {
const renderItem = ({ item }) => (
<View className='product-item'>
<Image src={item.image} mode='aspectFit' />
<Text>{item.name}</Text>
</View>
)
return (
<VirtualList
height={500}
width='100%'
itemData={products}
itemCount={products.length}
itemSize={100}
renderItem={renderItem}
/>
)
}通过本文的深入探讨,我们基于Taro框架实现了多端适配的商品扫码购系统,解决了以下核心问题:
在开发过程中,我们克服了扫码识别率、多端状态同步、支付安全等挑战,这些经验对于构建其他新零售应用具有重要参考价值。
希望通过本文实现的基于Taro的扫码购方案,为开发者提供可快速构建高性能、可扩展的跨端购物体验的思路。
原创声明:本文系作者授权腾讯云开发者社区发表,未经许可,不得转载。
如有侵权,请联系 cloudcommunity@tencent.com 删除。
原创声明:本文系作者授权腾讯云开发者社区发表,未经许可,不得转载。
如有侵权,请联系 cloudcommunity@tencent.com 删除。