
数据是企业的生命线,而安全则是这条生命线的保护神。今天我们就来聊聊如何为企业数据的一生一世构建一套坚不可摧的安全防护体系。
想象一下,如果把企业数据比作一个人的一生,从出生、成长、工作到退休,每个阶段都有不同的风险和挑战。数据也是如此,从产生、存储、使用到销毁,每个环节都可能成为安全的薄弱点。
传统安全架构的痛点:
因此,我们需要一套覆盖数据全生命周期的安全架构,让数据在每个阶段都能得到恰当的保护。
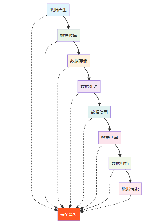
首先,我们来看看数据的"人生轨迹":

每个阶段都有其特定的安全需求和风险点,需要针对性的防护措施。
设计一套好的数据安全架构,就像建造一座坚固的城堡,需要遵循一些基本原则:
不要把鸡蛋放在一个篮子里,多层防护才能确保万无一失。

给每个用户和系统分配刚好够用的权限,多一分都是浪费,少一分则影响效率。
"信任但验证"已经过时,现在是"永不信任,始终验证"的时代。
不是所有数据都生而平等,重要数据需要VIP待遇。

这是数据的"婴儿期",需要格外小心呵护:
关键安全措施:
数据的"成年期",需要一个安全的家:

核心防护点:
数据的"工作期",最活跃也最危险:
重点关注:
数据的"社交期",需要社交礼仪:

数据的"退休期",也要善始善终:
关键要点:
现在让我们把所有pieces拼起来,看看完整的安全架构长什么样:

核心组件清单:
组件类别 | 具体组件 | 主要功能 |
|---|---|---|
认证授权 | 统一身份认证、RBAC权限管理 | 确保合法身份访问 |
数据加密 | 透明加密、密钥管理、国密算法 | 保护数据机密性 |
监控审计 | 数据库审计、文件监控、API审计 | 记录数据访问轨迹 |
数据防泄露 | DLP系统、数据水印、行为分析 | 防止数据外泄 |
脱敏保护 | 静态脱敏、动态脱敏、格式保持 | 保护敏感信息 |

第一阶段:基础安全(0-6个月)
第二阶段:深度防护(6-12个月)
第三阶段:智能安全(12-18个月)

🚧 坑点一:重技术轻管理
🚧 坑点二:一刀切式部署
🚧 坑点三:忽视用户体验
🚧 坑点四:缺乏持续运营
构建企业数据生命周期安全架构,需要做到:
随着技术发展,数据安全架构也在不断演进:
数据安全不是一蹴而就的事情,需要我们以匠人精神,精雕细琢每一个环节。记住,最好的安全架构不是最复杂的,而是最适合企业实际情况的。
愿每一家企业的数据都能在安全的护航下,创造更大的价值!💪
关键词: 企业数据生命周期安全架构设计、数据安全、生命周期管理、安全架构、数据防护
📢 声明: 本文内容仅供参考,具体实施时请结合企业实际情况进行调整。如有疑问,欢迎交流讨论!