
以下作品由安信可社区用户
无垠的广袤制作
本文介绍了安信可 BW21-CBV-Kit 开发板结合扩展板,实现了基于 HTTP 协议的洗衣机网页控制面板,可模拟远程控制洗衣机的运行、暂停和停止状态,并通过 OLED 实时显示洗衣机状态。
HTTP 网页发送指令,实现远程控制洗衣机运行状态且驱动OLED实时显示。
硬件连接 流程图 工程代码 效果演示
硬件连接
该项目是模拟洗衣机控制,因此硬件方面仅使用 OLED 显示屏。

若要对外设进行实际控制,可在相关代码模块中添加对应的 GPIO 操作。
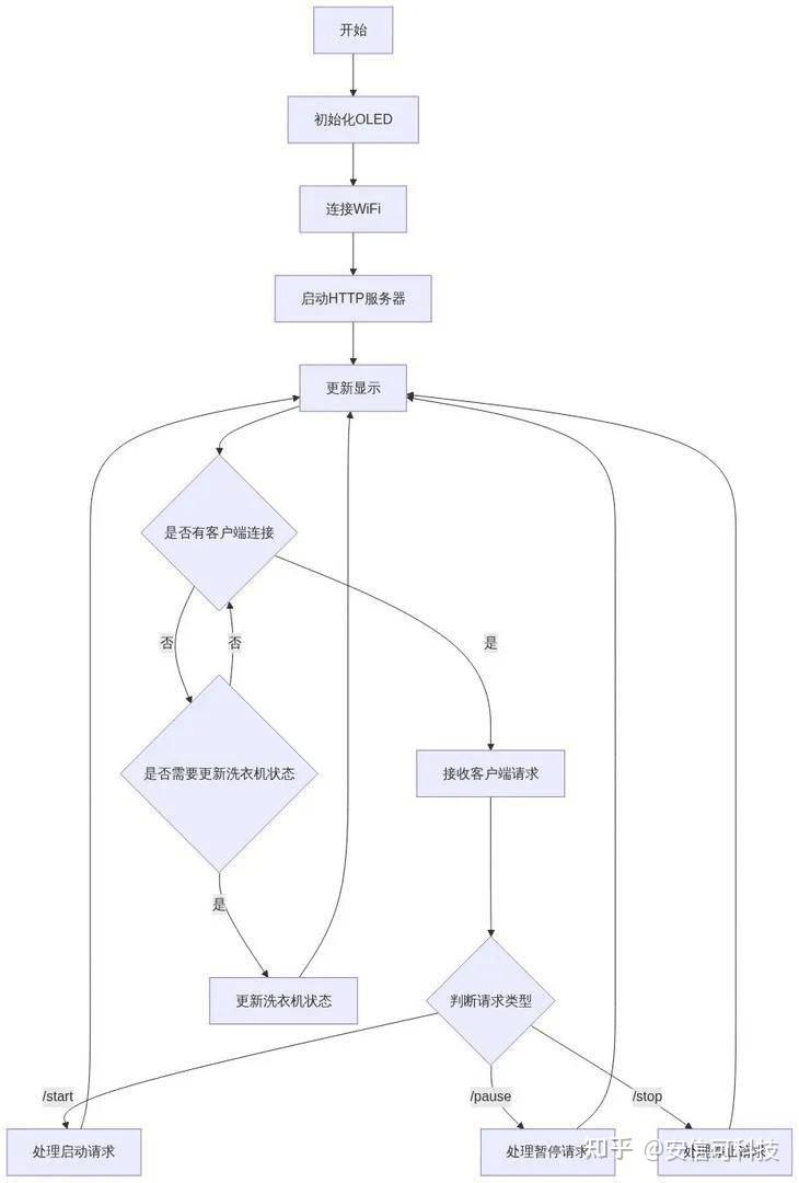
流程图

工程代码
打开 Arduino IDE ,新建工程并添加如下代码
#include <WiFi.h> #include <WiFiClient.h> #include <WiFiServer.h> #include <Wire.h> #include <Adafruit_OLED_libraries/Adafruit_SSD1306.h> #define SCREEN_WIDTH 128 #define SCREEN_HEIGHT 64 #define OLED_RESET -1 Adafruit_SSD1306 display(SCREEN_WIDTH, SCREEN_HEIGHT, &Wire, OLED_RESET); // Washer state enum WasherState { IDLE, WASHING, RINSING, SPINNING, DONE, PAUSED }; const char* stateNames[] = { "Standby", "Washing", "Rinsing", "Spinning", "Completed", "Paused" }; WasherState currentState = IDLE; int remainingTime = 0; // second unsigned long lastUpdateTime = 0; // WiFi credentials char ssid[] = "xxx"; char password[] = "xxx"; WiFiServer server(80); void setup() { Serial.begin(115200); // Initialize OLED if(!display.begin(SSD1306_SWITCHCAPVCC, 0x3C)) { Serial.println(F("SSD1306 allocation failed")); for(;;); } display.display(); delay(2000); display.clearDisplay(); // Connect to WiFi Serial.print("Connecting to "); Serial.println(ssid); WiFi.begin(ssid, password); while (WiFi.status() != WL_CONNECTED) { delay(500); Serial.print("."); } Serial.println(""); Serial.println("WiFi connected"); Serial.print("IP address: "); Serial.println(WiFi.localIP()); server.begin(); Serial.println("HTTP server started"); updateDisplay(); } void loop() { WiFiClient client = server.available(); if (client) { Serial.println("New client connected"); String currentLine = ""; while (client.connected()) { if (client.available()) { char c = client.read(); Serial.write(c); if (c == '\n') { if (currentLine.length() == 0) { // Send HTTP headers client.println("HTTP/1.1 200 OK"); client.println("Content-type:text/html"); client.println("Connection: close"); client.println(); // Send HTML content client.print("<!DOCTYPE html><html><head><title>Washer Control</title>"); client.print("<meta name=\"viewport\" content=\"width=device-width, initial-scale=1\">"); client.print("<style>body{font-family:Arial;text-align:center;margin:0 auto;padding:20px;max-width:400px;}"); client.print(".btn{background-color:#4CAF50;border:none;color:white;padding:15px 32px;text-align:center;"); client.print("text-decoration:none;display:inline-block;font-size:16px;margin:4px 2px;cursor:pointer;border-radius:8px;width:150px;}"); client.print(".status{font-size:24px;margin:20px 0;padding:10px;background-color:#f0f0f0;border-radius:8px;}"); client.print(".btn-container{display:flex;flex-direction:column;align-items:center;gap:10px;}</style></head>"); client.print("<body><h1>Washer Control Panel</h1>"); client.print("<div class=\"status\">Current Status: "); client.print(stateNames[currentState]); client.print("</div><div class=\"btn-container\">"); client.print("<a href=\"/start\"><button class=\"btn\">Start</button></a>"); client.print("<a href=\"/pause\"><button class=\"btn\">Pause</button></a>"); client.print("<a href=\"/stop\"><button class=\"btn\">Stop</button></a>"); client.print("</div></body></html>"); break; } else { // Process requests if (currentLine.startsWith("GET /start")) { handleStart(); } else if (currentLine.startsWith("GET /pause")) { handlePause(); } else if (currentLine.startsWith("GET /stop")) { handleStop(); } currentLine = ""; } } else if (c != '\r') { currentLine += c; } } } client.stop(); Serial.println("Client disconnected"); } // Update washer state if (currentState != IDLE && currentState != DONE && currentState != PAUSED) { if (millis() - lastUpdateTime >= 1000) { // Update every second lastUpdateTime = millis(); remainingTime--; // State transition logic if (remainingTime <= 0) { currentState = DONE; } else if (currentState == WASHING && remainingTime <= 20) { currentState = RINSING; } else if (currentState == RINSING && remainingTime <= 10) { currentState = SPINNING; } updateDisplay(); } } } void updateDisplay() { display.clearDisplay(); display.setTextSize(1); display.setTextColor(SSD1306_WHITE); display.setCursor(0, 0); display.println("Washer Status: "); display.setTextSize(2); display.setCursor(0, 16); display.println(stateNames[currentState]); display.setTextSize(1); display.setCursor(0, 40); display.print("IP: "); display.println(WiFi.localIP()); if (currentState != IDLE && currentState != DONE) { display.setCursor(0, 52); display.print("Time left: "); display.print(remainingTime); display.println("s"); } display.display(); } void handleStart() { if (currentState == IDLE || currentState == DONE) { currentState = WASHING; remainingTime = 30; // 30 seconds (simulating 30 minutes) lastUpdateTime = millis(); Serial.println("Washer started"); } else if (currentState == PAUSED) { currentState = WASHING; // Simplified - should resume previous state lastUpdateTime = millis(); Serial.println("Washer resumed"); } updateDisplay(); } void handlePause() { if (currentState == WASHING || currentState == RINSING || currentState == SPINNING) { currentState = PAUSED; Serial.println("Washer paused"); } updateDisplay(); } void handleStop() { if (currentState != IDLE) { currentState = IDLE; remainingTime = 0; Serial.println("Washer stopped"); } updateDisplay(); }
保存工程,设备选择 AMB82-MINI 开发板,选择串口对应的端口号;
按住 BOOT 键的同时,短按 EN 键,使设备进入下载模式;
点击 上传 按钮,待上传完成,短按 EN 键复位并运行程序。
效果演示
串口打印网页服务器 ip 地址 192.168.31.111

网页端
打开浏览器输入开发板 ip 地址,进入洗衣机控制面板。
停止状态

暂停状态

洗涤状态

OLED状态显示
点击网页的按钮即可进入相应的工作状态,同时 OLED 显示当前状态。

动态演示

原创声明:本文系作者授权腾讯云开发者社区发表,未经许可,不得转载。
如有侵权,请联系 cloudcommunity@tencent.com 删除。
原创声明:本文系作者授权腾讯云开发者社区发表,未经许可,不得转载。
如有侵权,请联系 cloudcommunity@tencent.com 删除。