
高效的管理和操作数据(数据结构)是非常重要的,java提供了对应的集合框架。 我是李福春,我在准备面试,今天的问题是: Vector,ArrayList,LinkedList有什么区别? 这3个货都是List的直接子类或者间接子类,实现的是顺序集合,都提供了add,delete,index,遍历等操作。 区别是:
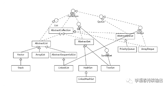
Map没有继承Collection,不归纳到集合体系; 一些集合的实现是依赖于map来实现的; 比如TreeSet, 底层是 TreeMap , 只使用了key; 它是有序的,查询时间复杂度是常数级别,增加,删除,包含操作时间复杂度是log(n) HashSet底层实现是HashMap , 它是无顺序的,增删包含操作是常数级别的时间复杂度,但是不宜设置过大的容量; 以上的集合除了Vector都是线程非安全的。
主要说默认的排序算法,Arrays.sort(T[]) 当传入原始类型,使用的是双轴快速排序; 当传入对象类型,使用的是归并和二分插入综合的排序; java8提供了stream,集合也支持并行排序。可以充分发挥多核心的计算能力。
基于接口的defalut方法,扩展了现有集合,可以轻松的Stream化;
本篇先说明了ArrayList,LinkedList,Vector的相同点,再从线程安全,底层结构,扩容,性能,适用场景做了区别对比。 在扩展回顾了java的Collection体系包含的容器,特别之处了TreeSet,HashSet的底层实现马甲。 在简单说了一下集合的默认排序算法和并行排序算法,以及集合在java8中的Stream化。