
Hello,大家好,我是人月聊IT。因为刚好拿到了Teamo的邀请码,因此做了一个简单试用和总结。
首先还是简单介绍下Teamo这个产品。
先说下结论,Teamo当前的产品形态在我试用过的深度研究或报告撰写类智能体里面可以排在前面。输出的内容整体质量还是相当优秀,虽然里面核心能力仍然是底层大模型的能力,但是Teamo产品在对需求理解感知,任务分解,搜索和问题归纳总结,最终的报告输出方面仍然有相当多值得借鉴和出彩的地方。
在这之前,实际对于Google Gemini 2.5 pro DeepResearch,GenSpark,Flowith,秘塔AI的深度研究,Kimi深度研究,天工AI超级智能体,扣子空间都我都做过详细的试用。在我的感知里面基本上对于科学或学术研究,Google Gemini 2.5 pro DeepResearch基本就是独一档的存在。所以我也一直在思考有了这个产品为何还要再去做类似的产品,那么对于Teamo有无差异化的优势,这个差异化的优势究竟能够体现在哪里?
那么实际用下来,简单总结的话Teamo产品更像是一个充分发挥各个大模型深度研究能力,并再次进行整合的一个上层产品。因为任何一个问题的深度研究都可能涉及到搜索,写作,评审等各个环境。那么我就将任务分解,让不同的大模型做自己最擅长的事情。类似GPT,Claude可能擅长的是搜索能力,kimi和deepSeek可能擅长的是写作能力,这样我可以充分发挥各个大模型的长处。所以在Agent智能体配置里面可以看到实际平台对任务角色进行了分工,并根据不同的角色配置不同的大模型进行拆分后任务的处理,如下图。
所以这里整体的设计思路和MetaGPT的思路很类似,就是在感知和理解问题后进行任务分解,并设置不同的角色处理任务,处理完成的任务还设置相应的评审和检验Agent,并通过多轮自我迭代反思后输出一个符合客户质量需求的回答。
我在原来试用各类深度研究智能体的时候,发现深度研究输出结果的质量往往体现在对问题需求的感知和拆解上面,有些智能体直接将整个问题丢个底层大模型进行处理,这样得出的结果往往很难真正满足需求。而我们真正需要的是深刻的理解和感知问题,做好任务的拆解,基于拆解完成的任务再展开不同知识点的搜索,比如我现在希望AI帮我进行云原生知识路线的规划,我给出了完整的参考提示词如下:
我个人当前是java程序员,3年编程经验,熟悉基于SpringCloud的开发框架,熟悉微服务架构,自己主要做后端开发。数据库熟悉Oracle和Mysql数据库。对于容器有基础的知识和了解。由于原来开发的都是CRM,OA等系统,对复杂系统的架构设计,领域建模能力偏弱。我现在希望再花2到3年的时间能够成为云原生架构师,我也查了资料云原生里面涉及到微服务,容器云,DevOps,PaaS云平台,分布式架构,可观测性和运维等相当多的东西。所以我需要你帮我制定一个适合我的学习成长路线,并给出每个阶段我的学习重点,关键知识内容,学完后的验证方法等。注意我需要你按季度进行规划,给出具体的内容。当然你也可以给出适合我的网上教程,参考书籍,公开学术资料网站,行业专业博客或公众号等信息作为我的学习辅助。
首先看下Teamo对问题的感知和拆分如下:
从上图可以看到Teamo实际对问题进行多个知识点的拆分,然后再基于不同的知识点发起大模型内容搜索。比如Java转云原生这个关键词,比如云原生学习课程关键词等。但是这里仍然有一个问题,就是整个知识点的拆解仍然还粗粒度。如果要进一步满足需求,对于上图里面的第3点,应该要拆解到云原生在线课程,云原生数据,云原生博客这个颗粒度,往往才能够得到更加准确的一些内容输出。
注意在整个智能体设计上面,内容搜索和内容撰写两个任务是分离的,搜索完成的结果通过工作流转入到内容编写的AI Agent。这样更加方便我们对于不同的任务配置不同的AI大模型来处理。同时在写作的时候会进一步提及到我提示词输出的要求,具体可以参考如下:
最终撰写完成后的结果如下,大家可以看到整个学习路线的规划,学习资源和课程的推荐都相当详细,AI是完全理解了我提示词的要求给出了切合实际情况的输出和建议。而且整个内容不啰嗦,重点突出。具体截图参考如下:
接着我又试了另外一个AI Agent产品选型的场景,具体提示词如下:
我是一家企业的AI智能体开发负责人,我当前正在做开源AI Agent开发平台的选型。我的期望就是能够基于这个开发平台快速的开发满足企业业务场景使用的各种AI智能体,简单来说需求就是上手容易,开发快,扩展和适配性好,各种集成能力强,支持可视化编排,知识库简单等。我初步做了选择如下范围,即LangChain, Dify, AutoGen, RagFlow几种产品,请帮我对这几种产品进行详细分析和产品选型对比。
整个分析对比结果个人也相当满意,不亚于Google DeepResearch的输出,而且更加精炼,重点更加突出。关键是还给出了类似产品四象限图的一个结构图描述。
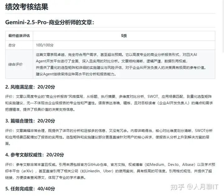
同时自己输出的结果,AI还自己进行绩效考核和评估。比如上面的内容输出,实际AI提供了Google Gemini和DeepSeek两种大模型的两个输出,AI会分别从多个维度进行打分。google得满分,deepSeek 92分,这个也是AI自我审核和反思的一个关键功能。但是暂时不清楚如果AI第一轮输出低于某个分值是否会自我进行持续多轮迭代。
接着我想测试下其读图能力,类似这种读图能力Kimi这些智能体功能可以很好的完成。即我给出一个数据治理的架构图,希望AI理解这个架构图并输出一篇文章。架构图如下:
这一次Teamo反馈无法很好理解图片的内容,暂时无法输出。
接着我再进行测试,希望能够上传一个pdf文档,让Teamo解读后帮我生成一份PPT文档,但是界面提示会消耗大量积分,因此放弃。以上即个人对Teamo的简单测试和验证结果。仍然维持我前面给出的结论,在深度分析和报告类撰写上面处于同类前列水平。
下面我看下基于云原生架构师学习路线规划的完整输出:
=================================
作为一名拥有3年Java和Spring Cloud微服务经验的程序员,您已经为迈向云原生架构师奠定了坚实的基础。云原生不仅仅是技术的堆砌,更是一种文化、架构和流程的全面革新。本报告将为您量身打造一份为期2至3年的系统化、可执行的成长路线图,旨在帮助您从一名优秀的Java工程师,成功转型为具备全局视野、能驾驭复杂系统的云原生架构师。
从Java开发者到云原生架构师的转型,本质上是从 “功能的实现者” 转变为 “系统的设计者和守护者”。这个过程要求您在现有技能基础上,构建四个核心能力象限:
本路线图将围绕这四大能力象限,通过四个阶段、十二个季度的学习与实践,助您逐步登顶。
以下是为您设计的详细学习路径,每个阶段环环相扣,层层递进。
gantt
title 云原生架构师成长路线图 (2-3年)
dateFormat YYYY-Q
axisFormat %Y-Q%q
section 阶段一:基础夯实与容器化深潜 (第1-3季度)
容器化与K8s核心 :done, q1, 2025-Q1, 2025-Q3
DevOps与CI/CD实践 :active, q2, 2025-Q2, 2025-Q4
section 阶段二:生态拓展与平台实践 (第4-6季度)
云平台与服务网格 :q3, 2025-Q4, 2026-Q2
可观测性体系构建 :q4, 2026-Q1, 2026-Q3
section 阶段三:架构深化与设计思维 (第7-9季度)
高级架构设计模式 :q5, 2026-Q3, 2027-Q1
云原生安全与治理 :q6, 2026-Q4, 2027-Q2
section 阶段四:综合实战与技术领导力 (第10-12季度)
FinOps与多云架构 :q7, 2027-Q2, 2027-Q4
技术领导力与布道 :q8, 2027-Q3, 2028-Q1
目标:从“使用”容器到“精通”容器编排。彻底掌握云原生事实上的操作系统——Kubernetes,并建立自动化的持续集成与交付(CI/CD)流程。
季度 | 学习重点 | 知识与技能清单 | 实践项目与成果 |
|---|---|---|---|
Q1 | 容器技术深度剖析 | Docker: 多阶段构建、Dockerfile最佳实践、网络模式(Bridge, Host, Overlay)、存储卷(Volumes, Bind Mounts)。Containerd/CRI-O: 理解容器运行时接口(CRI),了解Docker之外的选择 3。Linux基础: Namespace、Cgroups、OverlayFS原理。 | 项目: 将现有Spring Cloud项目完全容器化,编写生产级Dockerfile,并使用Docker Compose编排本地开发环境。成果: 撰写一篇关于Dockerfile优化技巧的博客。 |
Q2 | Kubernetes核心原理 | K8s核心组件: etcd, kube-apiserver, kube-scheduler, kube-controller-manager, kubelet, kube-proxy 4。核心对象: Pod, Deployment, StatefulSet, DaemonSet, Service, Ingress, ConfigMap, Secret。网络: CNI模型(如Flannel, Calico),Service与Pod的DNS解析。存储: PV, PVC, StorageClass概念与使用。 | 项目: 手动(或使用kubeadm)搭建一个高可用的Kubernetes集群,并将Q1的项目部署上去,通过Ingress暴露服务。成果:考取CKA(Certified Kubernetes Administrator)认证,证明K8s管理能力 8。 |
Q3 | DevOps与CI/CD流水线 | CI/CD工具: 深入掌握Jenkins(Pipeline as Code)或GitLab CI。GitOps: 理解Argo CD或Flux CD的核心思想,通过Git仓库管理K8s应用状态 11。制品库: 搭建和使用Harbor管理容器镜像。基础设施即代码(IaC): 初步接触Terraform或Ansible,用于自动化K8s集群部署 2。 | 项目: 构建完整的CI/CD流水线:代码提交 -> 自动构建镜像 -> 推送Harbor -> Argo CD自动同步部署到K8s开发环境。成果:考取CKAD(Certified Kubernetes Application Developer)认证,证明K8s应用开发与部署能力。 |
架构师视角:此阶段的目标是建立对云原生基石的“物理”感知。不应满足于仅会使用kubectl apply,而需理解其背后各组件的协作原理。这为日后进行架构决策、故障排查和性能优化打下基础。例如,理解StatefulSet和Deployment的区别,才能为有状态和无状态应用做出正确选型。
目标:将视野从单个K8s集群扩展到更广阔的云原生生态。掌握服务网格、可观测性等关键技术,并熟悉至少一个主流公有云平台。
季度 | 学习重点 | 知识与技能清单 | 实践项目与成果 |
|---|---|---|---|
Q4 | 服务网格 (Service Mesh) | Istio/Linkerd: 理解其核心架构(控制平面/数据平面),掌握流量管理(智能路由、灰度发布、金丝雀发布)、安全(mTLS)、可观测性(Metrics, Traces)2。Envoy: 了解其作为数据平面代理的核心功能。eBPF: 了解Cilium等基于eBPF的新一代服务网格技术,及其在性能和安全上的优势 1。 | 项目: 在K8s集群中部署Istio,将之前的微服务项目接入服务网格,实践一次完整的金丝雀发布流程,并配置mTLS实现服务间通信加密。成果: 能够清晰对比Sidecar模式和无Sidecar模式(如Istio Ambient Mesh)的优劣。 |
Q5 | 可观测性 (Observability) 体系 | 监控(Metrics): Prometheus(数据模型, PromQL)、Thanos(高可用与长期存储)。日志(Logging): ELK/EFK Stack(Elasticsearch, Fluentd, Kibana)或Loki。<br追踪(Tracing): Jaeger或Zipkin,理解OpenTelemetry标准 1。 | 项目: 为K8s集群和应用构建“Metrics-Logging-Tracing”三位一体的可观测性平台。实现从Grafana仪表盘上的一个异常指标,能直接下钻到相关日志和调用链。成果: 建立个人或团队的告警体系,能基于业务指标和系统指标设置有效告警。 |
Q6 | 公有云平台实践 | 核心服务: 掌握至少一家云厂商(如阿里云、AWS、Azure)的IaaS和PaaS服务,特别是托管K8s服务(如ACK, EKS, AKS)、对象存储(OSS, S3)、云数据库(RDS, Aurora)、负载均衡(SLB, ELB)等。Serverless: 了解函数计算(FaaS)和Serverless容器(如阿里云ASK, AWS Fargate)6。 | 项目: 将本地K8s集群上的应用,迁移到公有云的托管K8s服务上。使用云厂商的RDS作为数据库,并利用其负载均衡器对外提供服务。成果:考取一个主流云厂商的解决方案架构师认证(如ACP, AWS SAA)。 |
架构师视角:现代应用架构的复杂性,使得“看不见”就等于“不可控”。此阶段构建的可观测性能力是架构师的核心竞争力。服务网格则将网络通信这一复杂问题从业务逻辑中解耦,让架构师能更专注于业务本身,同时获得强大的治理能力。熟悉公有云是利用云弹性和托管服务“降本增效”的前提。
目标:从技术实现者向架构设计者转变。深入学习高级架构模式,并系统性地掌握云原生安全体系和治理方法。
季度 | 学习重点 | 知识与技能清单 | 实践项目与成果 |
|---|---|---|---|
Q7 | 高级架构设计模式 | 领域驱动设计(DDD): 学习限界上下文、聚合根、领域事件等核心概念,用于指导微服务拆分 10。事件驱动架构(EDA): 学习Saga、事件溯源、CQRS等模式,处理分布式事务和复杂业务流程。十二要素应用: 重新审视并改造应用,使其符合云原生最佳实践 18。 | 项目: 选择一个复杂的业务场景(如电商订单系统),使用DDD进行领域建模,并设计出基于事件驱动的微服务架构。画出架构图、时序图,并编写核心伪代码。成果: 能够主导一次微服务拆分的技术讨论,并给出合理的拆分依据和方案。 |
Q8 | 云原生安全体系 (DevSecOps) | 供应链安全: 镜像扫描(Trivy)、软件物料清单(SBOM)、签名验证(Sigstore)。运行时安全: 容器运行时安全(Falco)、网络策略(Network Policy)、Pod安全标准(Pod Security Standards)。身份与权限: RBAC深度理解、Workload Identity、SPIFFE/SPIRE 13。机密计算: 了解机密容器技术(如Intel SGX)。 | 项目: 为CI/CD流水线集成自动化安全扫描。在K8s集群中配置严格的网络策略和Pod安全策略,实现“零信任”网络环境。成果:考取CKS(Certified Kubernetes Security Specialist)认证,成为云原生安全专家。 |
Q9 | 治理与混沌工程 | 策略即代码(Policy as Code): 使用OPA(Open Policy Agent)/Gatekeeper进行统一的策略管理。混沌工程: 掌握Chaos Mesh或Litmus,通过故障注入主动发现系统弱点。多集群管理: 了解Karmada、OCM等开源多集群管理方案,应对规模化挑战 2。 | 项目: 使用OPA Gatekeeper编写策略,禁止在生产环境中使用latest标签的镜像。使用Chaos Mesh对应用进行一次混沌实验,模拟Pod故障、网络延迟等场景,验证系统自愈能力。成果: 输出一份混沌工程实验报告,分析系统薄弱点并提出改进建议。 |
架构师视角:架构的本质是在约束中做取舍。此阶段学习的DDD和EDA是处理复杂业务的“屠龙刀”。安全不再是上线前的“检查项”,而是贯穿始终的“内建”能力。混沌工程则是从“被动响应故障”到“主动驾驭风险”的思维跃迁,是衡量系统韧性的黄金标准。
目标:融会贯通,成为能够解决实际业务问题、引领团队方向的技术领袖。关注成本、多云战略,并开始对外输出技术影响力。
季度 | 学习重点 | 知识与技能清单 | 实践项目与成果 |
|---|---|---|---|
Q10 | 成本优化与FinOps | 资源优化: HPA(水平Pod自动伸缩)、VPA(垂直Pod自动伸缩)、KEDA(基于事件的自动伸缩)。成本分析: 了解OpenCost、Kubecost等工具,实现K8s成本的可视化和分摊。FinOps文化: 理解云财务管理的核心理念和流程。 | 项目: 分析一个运行中应用的资源使用情况,通过压力测试找到合适的资源request/limit,并配置HPA/KEDA实现弹性伸缩,对比优化前后的成本差异。成果: 输出一份应用的云资源成本优化报告。 |
Q11 | 多云与混合云架构 | 跨云网络: 学习Submariner等方案,打通多集群网络。跨云应用分发: 深入实践Karmada或OCM,实现应用在多云环境的统一部署与流量调度。数据一致性: 了解分布式数据库(TiDB, CockroachDB)和跨云数据同步方案。云边协同: 初步了解KubeEdge等边缘计算框架 6。 | 项目(Capstone Project): 设计一个高可用的电商平台架构。要求:1. 核心业务部署在两家不同的公有云上,实现应用级多活。2. 数据库采用支持跨云同步的方案。3. 实现故障时流量的自动切换。4. 撰写完整的架构设计文档。 |
Q12 | 技术领导力与影响力 | 技术决策: 学习架构权衡分析方法(ATAM)。团队赋能: 设计并推广内部的云原生应用模板和最佳实践。<br行业洞察: 跟踪CNCF Landscape,关注新兴项目(如WebAssembly)3。沟通与分享: 在团队、部门或技术大会上进行分享。 | 项目: 参与一个开源社区项目,提交有价值的PR。或在公司内部组织一次云原生技术分享会,将在Capstone Project中学到的经验分享给团队。成果: 成为团队在云原生领域的Go-to Person,开始具备技术预研和选型的能力。 |
为了支撑您的学习之旅,我们为您精选了各类高质量资源。
类别 | 书名 | 推荐理由 |
|---|---|---|
架构思想 | 《设计数据密集型应用》(Designing Data-Intensive Applications) | 分布式系统设计的圣经,深入理解数据、一致性与容错。 |
架构思想 | 《领域驱动设计:软件核心复杂性应对之道》 | 解决复杂业务场景、指导微服务划分的理论基础。 |
K8s | 《Kubernetes in Action》 | 原理与实践结合的典范,深入浅出。 |
K8s | 《云原生Kubernetes全栈架构师实战》7 | 内容全面,覆盖从部署到DevOps、服务网格的全流程。 |
微服务 | 《微服务架构设计模式》2 | 系统性介绍微服务架构中的各种设计模式和解决方案。 |
DevOps | 《Cloud Native DevOps with Kubernetes》6 | 将DevOps文化与云原生工具链紧密结合的实战指南。 |
平台/社区 | 课程/资源名称 | 链接 | 备注 |
|---|---|---|---|
CNCF | Cloud Native Computing Foundation | https://www.cncf.io/ | 云原生技术的大本营,所有标准、项目和趋势的源头。 |
Kubernetes | Kubernetes官方文档 | https://kubernetes.io/docs/ | 最权威、最准确的学习资料。 |
极客时间 | 《深入剖析Kubernetes》 | https://time.geekbang.org/ | 张磊老师的经典课程,强力推荐。 |
阿里云大学 | CNCF Alibaba 云原生技术公开课14 | https://edu.aliyun.com/ | 结合国内厂商实践,内容免费且优质。 |
51CTO | 云原生/K8s架构师系列课程 | https://edu.51cto.com/ | 体系化的职业培训课程,适合快速上手 2。 |
GitHub | awesome-cloud-native | https://github.com/rootsongjc/awesome-cloud-native | 云原生领域最全的资源索引之一。 |
社区 | 云原生社区(cloudnative.to) | https://cloudnative.to/ | 国内活跃的云原生技术社区,有博客、活动和交流群 20。 |
从Java工程师到云原生架构师的道路充满挑战,但也回报丰厚。这不仅是一次技术栈的升级,更是一场思维模式的革命。您需要从关注代码实现,转变为关注系统的 弹性、韧性、可观测性、安全性与成本效益。
请将这份路线图作为您的航海图,保持持续学习的热情,将每个阶段的实践项目落到实处,并积极参与社区分享。相信在2-3年后,您定能成功转型,成为一名优秀的云原生架构师,在数字化转型的浪潮中乘风破浪。
祝您学习顺利,前程似锦!
以上是个人对Teamo简单试用的一个总结,当前产品还在内测阶段,预计7月份会逐步开放使用。这样大家在Google DeepResearch, Manus, GenSpark之后,又多了一个深度研究和报告转型的可用工具。