首页
学习
活动
专区
圈层
工具
发布
社区首页 >专栏 >Linux高性能网络编程十谈|9个C++的开源的网络框架

Linux高性能网络编程十谈|9个C++的开源的网络框架

作者头像
用户1904552
发布2025-06-23 14:03:31
发布2025-06-23 14:03:31
1.2K0
举报
文章被收录于专栏:周末程序猿周末程序猿

周末程序猿

鹅厂程序猿,专注后台开发和人工智能领域~~

100篇原创内容

公众号

继续上一篇《Linux高性能网络编程十谈|C++11实现22种高并发模型》,大家对于 C++ 实现各种 Server 比较感兴趣,于是我把工作这些年接触的高性能开源的网络框架整理了一遍,基于9个C++网络框架实现 Echo Server 样例。

github代码地址:https://github.com/linkxzhou/mylib/tree/master/c%2B%2B/high_performance_server

为了大家简便测试,所以当前项目使用 Bazel 构建,减少一些库的依赖,构建步骤如下:

代码语言:javascript
复制
# ========== 安装bazel
# macOS
brew install bazel

# Ubuntu/Debian
sudo apt install apt-transport-https curl gnupg
curl -fsSL https://bazel.build/bazel-release.pub.gpg | gpg --dearmor > bazel.gpg
sudo mv bazel.gpg /etc/apt/trusted.gpg.d/
echo"deb [arch=amd64] https://storage.googleapis.com/bazel-apt stable jdk1.8" | sudo tee /etc/apt/sources.list.d/bazel.list
sudo apt update && sudo apt install bazel

# CentOS/RHEL
sudo dnf copr enable vbatts/bazel
sudo dnf install bazel

# ========== 安装依赖
# macOS
brew install libuv libevent libev boost
brew install folly wangle proxygen  # 可选

# Ubuntu/Debian
sudo apt-get install libuv1-dev libevent-dev libev-dev libboost-all-dev

# CentOS/RHEL
sudo yum install libuv-devel libevent-devel libev-dev boost-devel

# ========== 构建所有服务器
./build_all_bazel.sh

# 或使用 Bazel 直接构建
bazel build //...

# 构建特定服务器
bazel build //ace:ace_echo_server
bazel build //libevent:libevent_echo_server
bazel build //boost_asio:boost_asio_echo_server
bazel build //seastar:seastar_echo_server
bazel build //libev:libev_echo_server
bazel build //libuv:libuv_echo_server
bazel build //mongoose:mongoose_echo_server
bazel build //proxygen:proxygen_echo_server
bazel build //wangle:wangle_echo_server

开源框架

框架

类型

C++ 标准

特点

代表的开源项目

libevent

事件驱动

C++11

跨平台、轻量级、广泛使用

Memcached, Tor, Chromium, tmux

libev

事件驱动

C++11

高性能、Linux 优化

Node.js (早期版本), PowerDNS, Varnish

libuv

事件驱动

C++11

Node.js 底层、跨平台

Node.js, Julia, Luvit, pyuv

Boost.Asio

异步 I/O

C++11

功能丰富、标准化

Beast (HTTP/WebSocket), cpp-netlib, Riak

ACE

面向对象

C++17

企业级、模式丰富

TAO (CORBA), OpenDDS, JAWS Web Server

Seastar

无共享

C++17

极高性能、现代设计

ScyllaDB, Redpanda, Seastar HTTP Server

Wangle

异步

C++17

Facebook 开源、Pipeline 架构

Proxygen, McRouter, Facebook Services

Proxygen

HTTP 专用

C++17

Facebook HTTP 库

Facebook Web Services, Instagram API

Mongoose

嵌入式

C++11

轻量级、易集成

ESP32 项目, IoT 设备, 嵌入式 Web 服务器

性能对比

图片
图片

框架简介

1. libevent - 事件驱动架构

特点:

  • 跨平台兼容性: 支持 Linux (epoll)、macOS (kqueue)、Windows (IOCP) 等多种平台
  • 多种 I/O 多路复用: 自动选择最优的 I/O 机制 (epoll/kqueue/select)
  • 缓冲事件处理: 内置缓冲区管理,简化网络编程
  • HTTP 支持: 内置 HTTP 服务器和客户端功能
  • 定时器支持: 高精度定时器和超时处理
  • 线程安全: 支持多线程环境下的事件处理
  • 内存管理: 高效的内存池和缓冲区管理

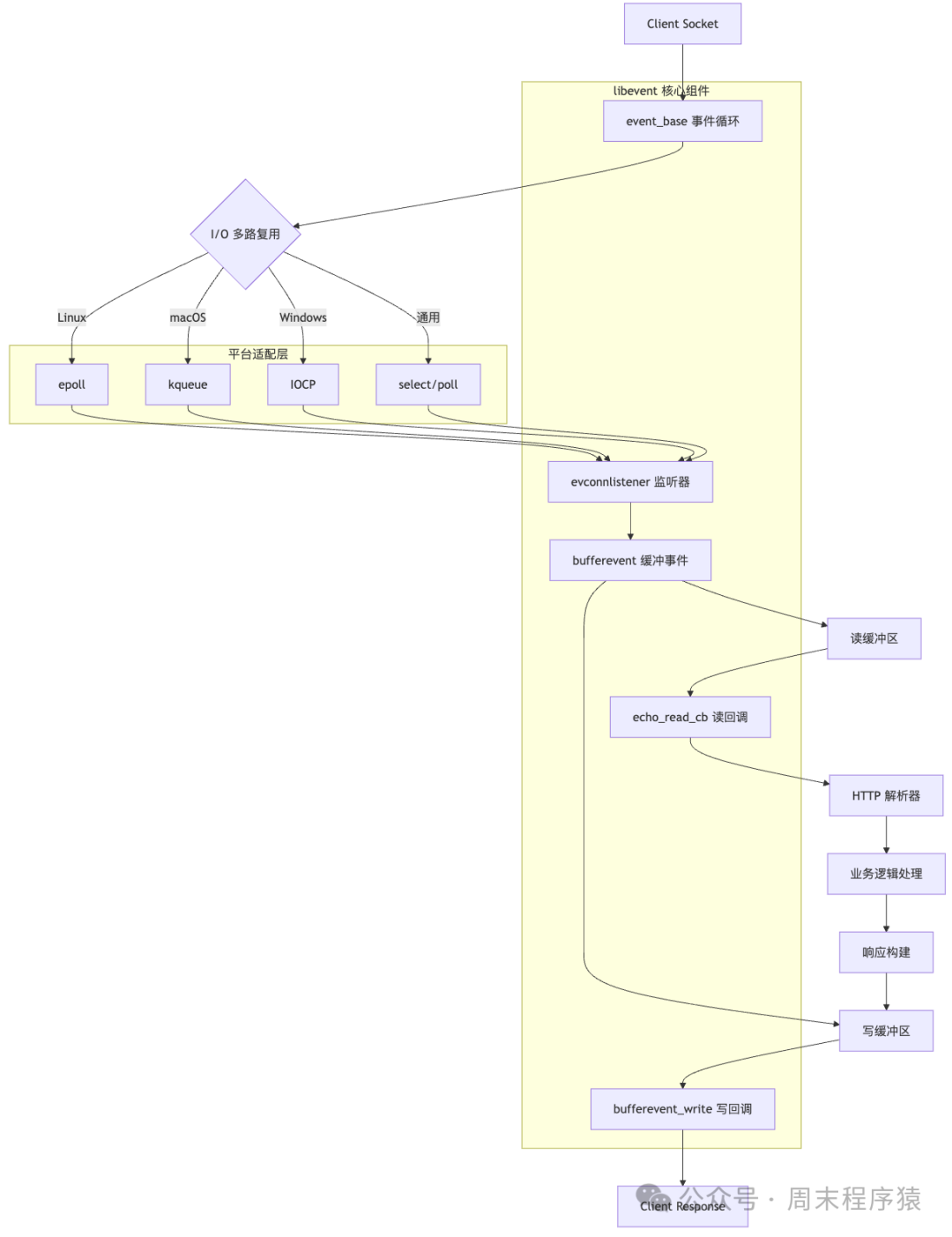
底层架构:

图片
图片

核心组件:

  • event_base: 事件循环核心,管理所有事件
  • evconnlistener: 连接监听器,处理新连接
  • bufferevent: 缓冲事件处理,自动管理读写缓冲区
  • 回调函数: echo_read_cbecho_event_cb
  • 平台适配: 自动选择最优 I/O 多路复用机制

2. libev - 高性能事件循环

特点:

  • 极致性能: 专为高性能设计,最小化系统调用开销
  • Linux 优化: 深度优化 epoll 性能,支持 Linux 特有功能
  • 轻量级设计: 代码简洁,内存占用极小
  • 多种事件类型: 支持 I/O、定时器、信号、子进程等事件
  • 嵌套事件循环: 支持事件循环的嵌套调用
  • 高精度定时器: 基于红黑树的高效定时器实现
  • 信号处理: 安全的异步信号处理机制

底层架构:

图片
图片

核心组件:

  • ev_loop: 高性能事件循环,支持多种后端
  • ev_io: I/O 事件监视器,监控文件描述符
  • ev_timer: 高精度定时器,基于红黑树实现
  • accept_cb: 连接接受回调,处理新连接
  • client_cb: 客户端数据处理回调

3. libuv - 跨平台异步 I/O

特点:

  • Node.js 底层: Node.js 的核心依赖,经过大规模生产验证
  • 跨平台统一: 统一的 API 抽象不同平台的异步 I/O
  • 线程池: 内置线程池处理文件 I/O 和 CPU 密集任务
  • 异步文件操作: 完整的异步文件系统 API
  • 进程管理: 跨平台的进程创建和管理
  • 网络抽象: 高级网络 API,支持 TCP、UDP、管道
  • 事件循环: 单线程事件循环 + 多线程工作池

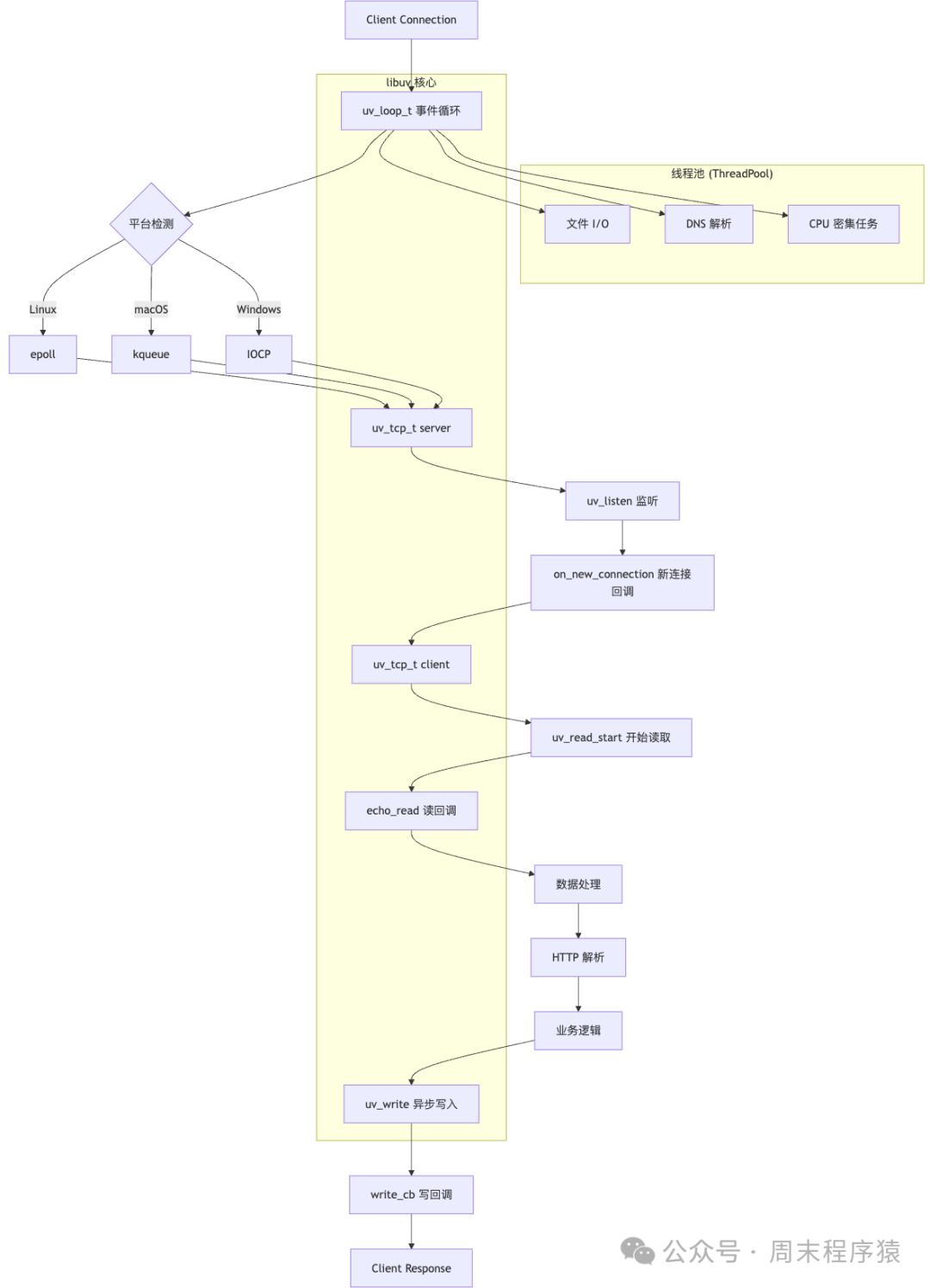
底层架构:

图片
图片

核心组件:

  • uv_loop_t: 跨平台事件循环,统一不同平台的异步机制
  • uv_tcp_t: TCP 句柄,封装网络连接
  • uv_read_start: 开始异步读取数据
  • uv_write: 异步写入数据,支持批量写入
  • 线程池: 处理阻塞操作,避免阻塞主线程

4. Boost.Asio - 异步网络编程

特点:

  • C++ 标准候选: 设计现代,可能成为 C++ 标准库的一部分
  • 类型安全: 强类型系统,编译时错误检查
  • 协程支持: 支持 C++20 协程,简化异步编程
  • 可扩展性: 支持自定义 I/O 对象和协议
  • SSL/TLS: 内置 SSL/TLS 支持
  • 定时器: 高精度定时器和截止时间
  • 信号处理: 异步信号处理机制

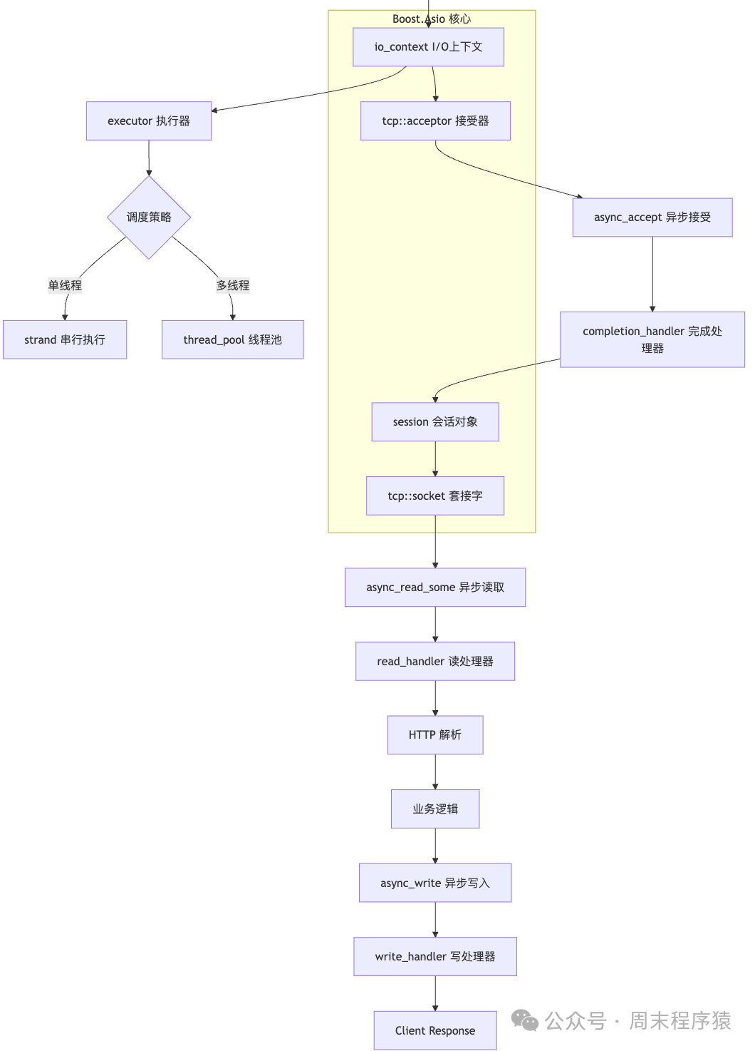
底层架构:

图片
图片

核心组件:

  • io_context: I/O 执行上下文,管理异步操作
  • tcp::acceptor: TCP 接受器,监听新连接
  • session: 会话管理类,封装连接生命周期
  • 异步操作: async_acceptasync_read_someasync_write
  • 协程支持: C++20 协程集成

5. ACE - 自适应通信环境

特点:

  • 企业级框架: 经过大型企业系统验证的成熟框架
  • 设计模式丰富: 实现了多种网络编程设计模式
  • 高度可配置: 支持编译时和运行时配置
  • 跨平台: 支持 40+ 种操作系统和编译器
  • 面向对象: 完全面向对象的设计
  • 组件化: 模块化设计,可按需使用
  • 性能优化: 针对高并发场景的优化

底层架构:

图片
图片

核心组件:

  • ACE_Reactor: 反应器模式核心,支持多种实现
  • ACE_Event_Handler: 事件处理器基类
  • ACE_SOCK_Acceptor: 套接字接受器
  • ACE_SOCK_Stream: 套接字流,封装网络通信
  • 设计模式: Reactor、Proactor、Acceptor-Connector

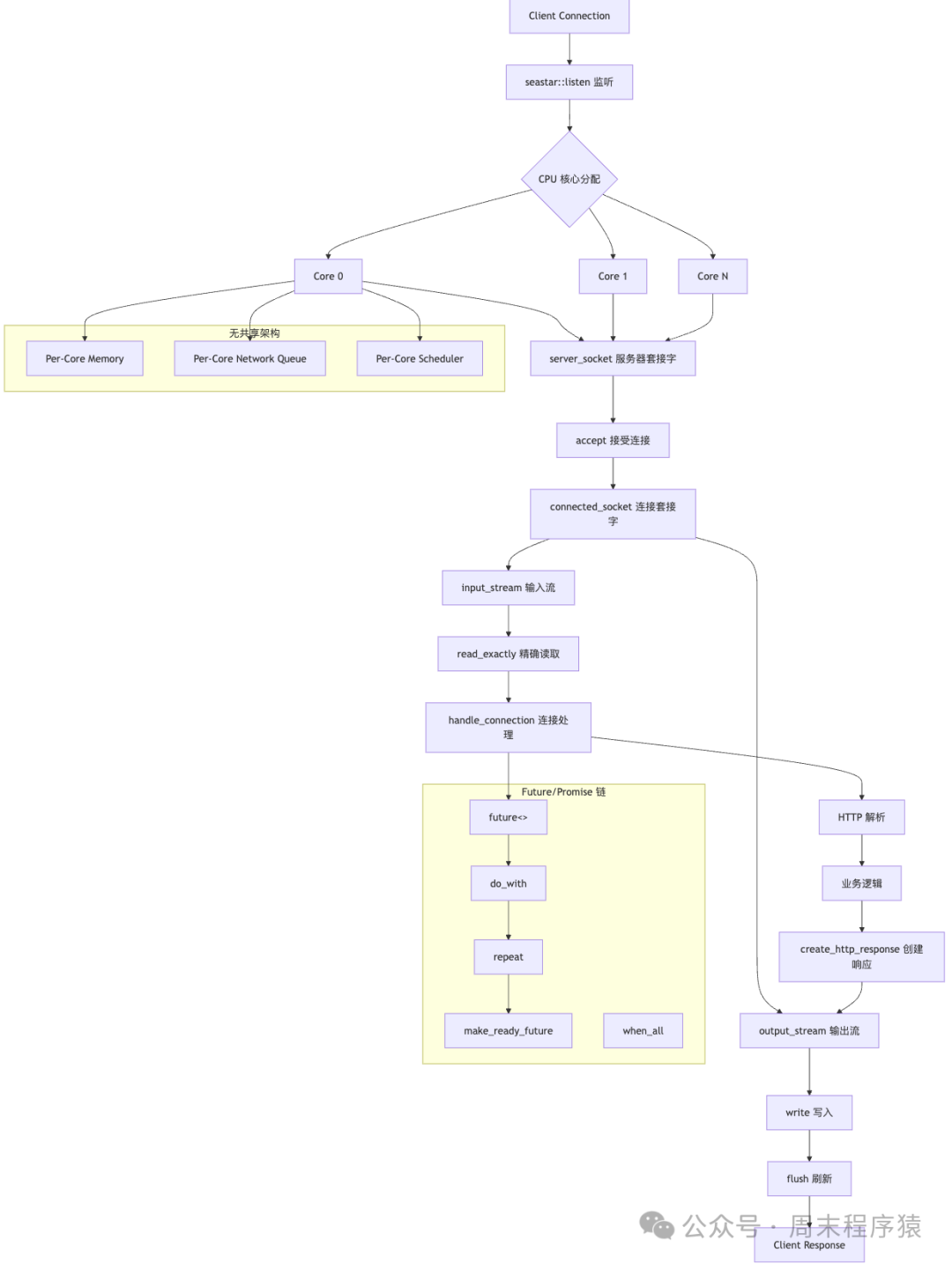
6. Seastar - 无共享架构

特点:

  • 无共享设计: 每个 CPU 核心独立运行,避免锁竞争
  • 用户态网络栈: 绕过内核,直接操作网络硬件 (DPDK)
  • 协程支持: 基于 future/promise 的协程模型
  • 内存管理: 自定义内存分配器,减少内存碎片
  • CPU 亲和性: 严格的 CPU 核心绑定
  • 零拷贝: 最小化数据拷贝操作
  • 现代 C++: 大量使用 C++14/17 特性

底层架构:

图片
图片

核心组件:

  • app_template: 应用程序模板,管理应用生命周期
  • server_socket: 服务器套接字,支持多核心
  • connected_socket: 连接套接字,封装网络连接
  • future<>: 异步操作结果,支持链式调用
  • 无共享架构: 每核心独立的内存、网络队列、调度器

7. Wangle - Pipeline 架构

特点:

  • Pipeline 设计: 模块化的请求处理管道
  • Facebook 生产: Facebook 内部大规模使用
  • 类型安全: 强类型的 Pipeline 组件
  • 可组合性: 灵活的处理器组合
  • 协议无关: 支持多种网络协议
  • 负载均衡: 内置负载均衡和连接池
  • SSL/TLS: 完整的 SSL/TLS 支持

底层架构:

图片
图片

核心组件:

  • ServerBootstrap: 服务器引导程序,配置服务器
  • Pipeline: 处理管道,链式处理请求
  • ByteToMessageDecoder: 字节到消息解码器
  • HandlerAdapter: 处理器适配器,连接不同类型的处理器
  • IOBuf: 高效的缓冲区管理

8. Proxygen - HTTP 专用库

特点:

  • HTTP 专用: 专为 HTTP/1.1 和 HTTP/2 优化
  • Facebook 开源: Facebook 内部 HTTP 服务的基础
  • HTTP/2 支持: 完整的 HTTP/2 实现,包括服务器推送
  • 流式处理: 支持大文件的流式上传下载
  • 压缩支持: 内置 gzip、deflate 压缩
  • WebSocket: 完整的 WebSocket 支持
  • 性能监控: 内置性能指标和监控

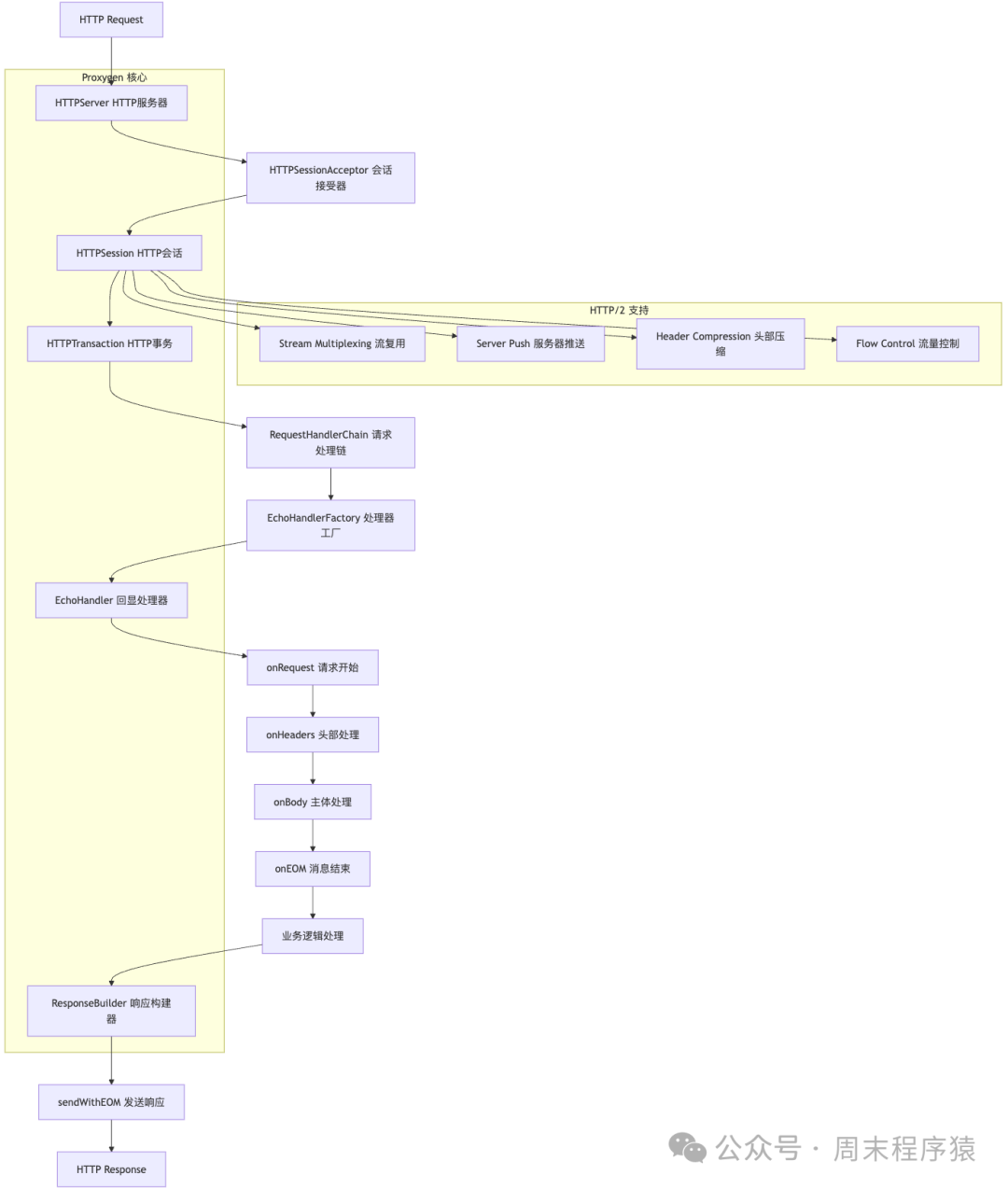
底层架构:

图片
图片

核心组件:

  • HTTPServer: HTTP 服务器,支持 HTTP/1.1 和 HTTP/2
  • RequestHandler: 请求处理器,处理 HTTP 请求生命周期
  • RequestHandlerFactory: 处理器工厂,创建请求处理器
  • ResponseBuilder: 响应构建器,构建 HTTP 响应
  • HTTP/2 特性: 流复用、服务器推送、头部压缩

9. Mongoose - 嵌入式 Web 服务器

特点:

  • 轻量级: 单文件实现,易于集成
  • 嵌入式友好: 适合资源受限的环境
  • 多协议支持: HTTP、WebSocket、MQTT、CoAP
  • 跨平台: 支持嵌入式系统、桌面、服务器
  • 零依赖: 不依赖外部库
  • 事件驱动: 基于事件的异步处理
  • 内置功能: 文件服务、CGI、SSI 支持

底层架构:

图片
图片

核心组件:

  • mg_mgr: 连接管理器,管理所有网络连接
  • mg_connection: 连接对象,封装单个网络连接
  • mg_http_listen: HTTP 监听,启动 HTTP 服务
  • mg_http_reply: HTTP 响应,发送 HTTP 回复
  • 多协议: HTTP、WebSocket、MQTT、CoAP 统一接口

参考

  • libevent 官方文档
  • libev 官方文档
  • libuv 官方文档
  • Boost.Asio 文档
  • ACE 官方网站
  • Seastar 官方文档
  • Wangle GitHub
  • Proxygen GitHub
  • Mongoose 官方文档
  • https://docs.seastar.io/master/tutorial.html
  • https://zhuanlan.zhihu.com/p/30738569
  • https://blog.csdn.net/Rong_Toa/article/details/108193340
  • https://www.cnblogs.com/ahfuzhang/p/15824213.html《Memory Barriers: a Hardware View for Software Hackers》
本文参与 腾讯云自媒体同步曝光计划,分享自微信公众号。
原始发表:2025-06-22,如有侵权请联系 cloudcommunity@tencent.com 删除

本文分享自 周末程序猿 微信公众号,前往查看

如有侵权,请联系 cloudcommunity@tencent.com 删除。

本文参与 腾讯云自媒体同步曝光计划  ,欢迎热爱写作的你一起参与!

评论
登录后参与评论
0 条评论
热度
最新
推荐阅读
目录
  • 开源框架
  • 性能对比
  • 框架简介
    • 1. libevent - 事件驱动架构
    • 2. libev - 高性能事件循环
    • 3. libuv - 跨平台异步 I/O
    • 4. Boost.Asio - 异步网络编程
    • 5. ACE - 自适应通信环境
    • 6. Seastar - 无共享架构
    • 7. Wangle - Pipeline 架构
    • 8. Proxygen - HTTP 专用库
    • 9. Mongoose - 嵌入式 Web 服务器
  • 参考
领券
问题归档专栏文章快讯文章归档关键词归档开发者手册归档开发者手册 Section 归档