GPT-4已成为生信分析和写作的强大工具。它不仅提供卓越的Debug能力和文字润色技能,还被集成到R包中,助力单细胞数据注释,并成功发表在《Nature Methods》上。
我们之前运用的自动注释软件如singleR,则依赖算法准确性和数据集匹配度。现在,《Assessing GPT-4 for cell type annotation in single-cell RNA-seq analysis》这篇文章展示了GPT-4如何解决这些问题,为科研带来革命性改变。这是一个不仅提升效率,还改善精确度的工具,预示着生信领域的一个巨大飞跃。

原文链接:https://www.nature.com/articles/s41592-024-02235-4
主要内容
本文研究了大型语言模型GPT-4在单细胞RNA测序(scRNA-seq)分析中的应用,特别是在细胞类型注释方面。GPT-4利用标记基因信息准确注释细胞类型,展示了与手动注释高度一致的结果。这项技术大大减少了进行细胞类型注释所需的努力和专业知识。研究还开发了一个名为GPTCelltype的R软件包,用于GPT-4的自动细胞类型注释。
研究强调,虽然已经开发了自动细胞类型注释方法,但使用标记基因的手动注释仍然广泛使用。GPT模型,包括GPT-3.5和GPT-4,被设计用于语言理解和生成,并已在生物医学上显示出其有效性。

GPT-4的细胞类型注释示例以及与其他方法的比较
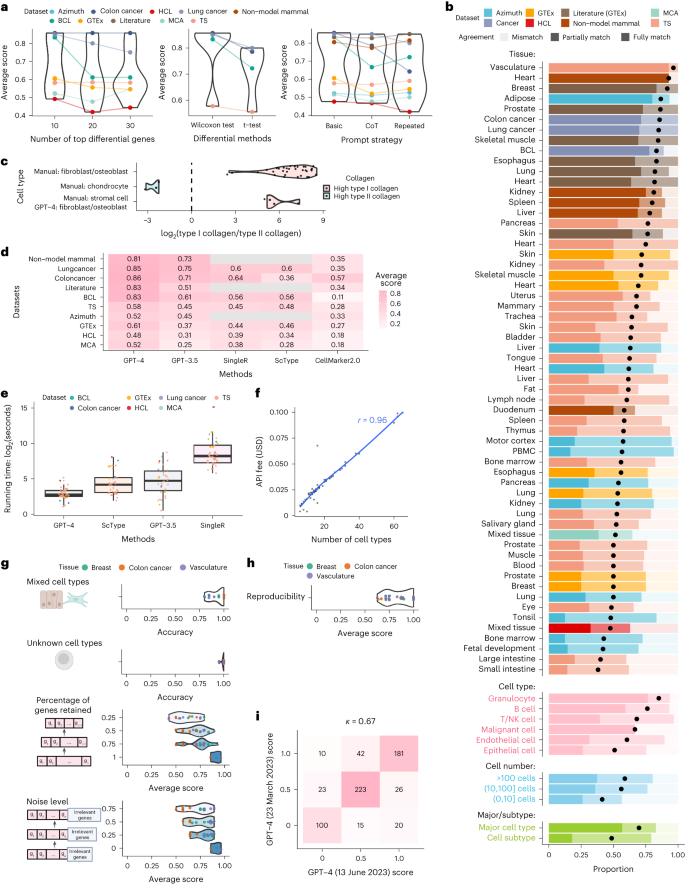
GPT-4在细胞类型注释方面表现出色,能够与手动注释在75%以上的细胞类型中完全或部分匹配。尽管对于通过差异分析识别的基因,一致性略有下降,但对文献搜索中的标记基因,大多数组织中至少有70%的匹配率。
此外,研究也评估了GPT-4在复杂真实数据场景中的稳健性,表明GPT-4能够以93%的准确率区分纯净和混合细胞类型,以及以99%的准确率区分已知和未知细胞类型。GPT-4生成的注释在复现性方面表现良好,显示出高度的一致性。

图2:绩效评估
尽管GPT-4在细胞类型注释方面的性能优于现有方法,但也有一些局限性需要考虑。例如,GPT-4训练语料的未公开性使得验证其注释的基础变得具有挑战性,这需要人工评估以确保注释的质量和可靠性。
此外,人为参与模型的可选微调可能会影响结果的可复制性,并可能限制模型在大数据集中的可扩展性。最后,对GPT-4的过度依赖可能导致人工智能幻觉。推荐在进行下游分析前由人类专家验证GPT-4的细胞类型注释。
研究还提到,通过使用高质量的参考标记基因列表对GPT-4进行微调,可能进一步提高细胞类型注释性能。