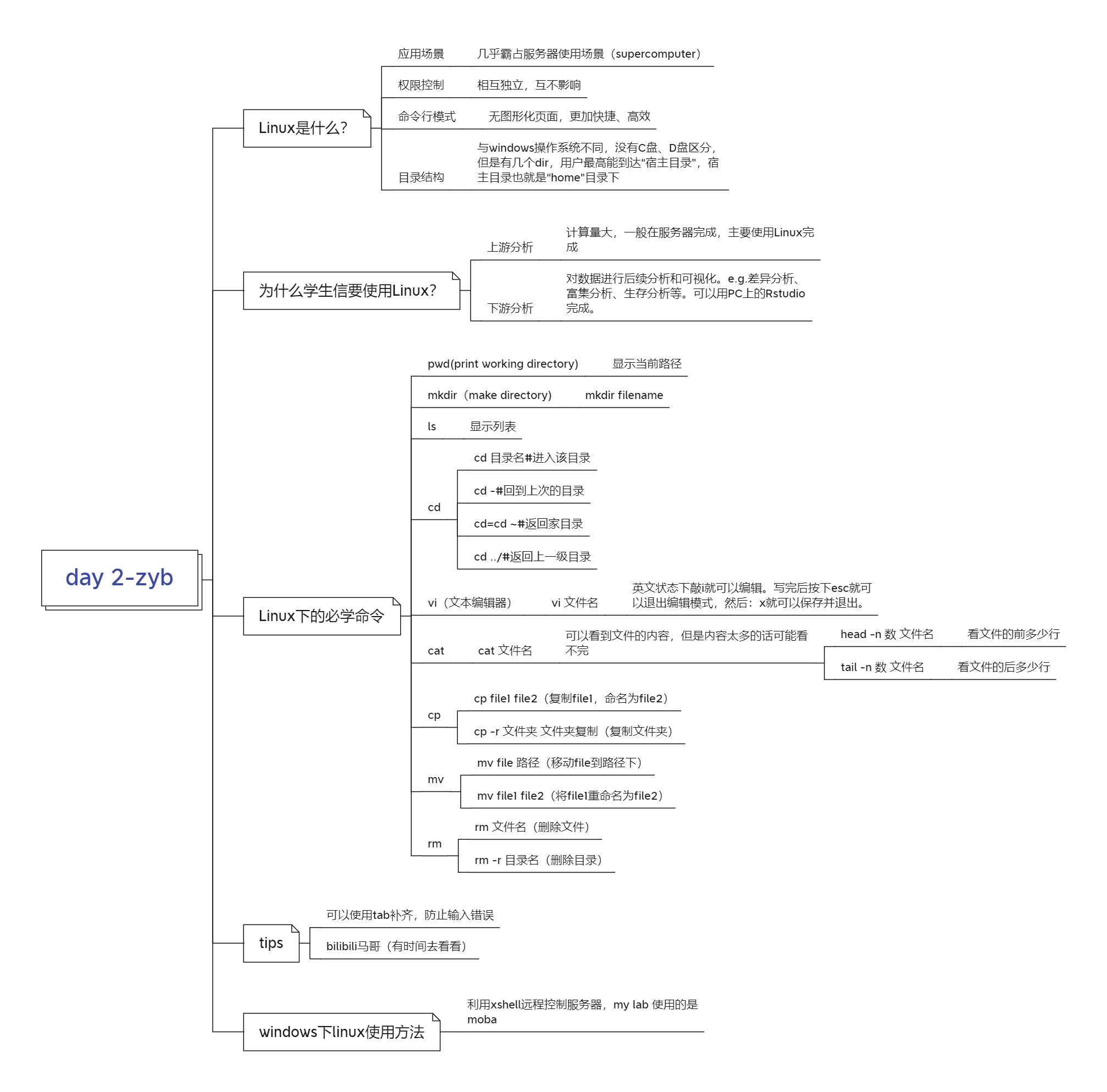
可以使用tab补齐,防止输入错误
bilibili马哥(有时间去看看)
利用xshell远程控制服务器,my lab 使用的是moba



为了得到一个长格式(包含文件权限、链接数、属主、群组、大小、时间戳等信息)的列表,你可以使用 -l 选项。如果同时希望避免文件名水平排列,而是垂直排列,可以结合 -A 或者 -a 选项(列出所有文件,包括隐藏文件)来使用
ls -l
ls -Al
ls -al在长格式列表输出中,文件的大小通常会直接显示在每一行记录中的第五个字段,紧接在文件的权限、链接数、所有者、所属组之后。下面是一个典型的长格式输出的例子:
-rw-r--r-- 1 user group 4096 Oct 21 14:30 example.txt在这个例子中,4096 就是 example.txt 文件的大小,单位通常是字节(bytes)。如果你想要更清晰地看到文件大小,可以使用 -h 选项来让 ls 命令以更易读的格式(如 KB、MB、GB 等)显示文件大小:
ls -lh这个命令将会列出带有大小的长格式列表,并且大小将以人类更容易理解的形式展示,例如 4.0K 表示 4 千字节。
另外,如果你只想看特定目录下的文件大小排序,可以加上 -S 参数来根据文件大小进行排序:
ls -Slh这将显示一个按照文件大小排序的长格式列表。
使用 uname 命令可以获取内核信息,但是如果你想查看发行版的信息,可以使用 cat /etc/os-release 或者 lsb_release -a(如果安装了 lsb-release 包的话):
cat /etc/os-release
lsb_release -a使用 free 命令来查看总的内存、已用内存、空闲内存等信息:
free -h这里的 -h 选项用于以易于阅读的格式(如 K, M, G)显示内存大小。
使用 df 命令来查看磁盘空间的使用情况
df -h-h 选项使得输出结果更加容易阅读。
如果你需要针对特定目录查看磁盘使用情况,可以在 du 命令后跟上目录路径,然后使用 h 选项使其更易读:
du -sh /path/to/directorymkdir -p /tmp/tmp1/tmp1.1rm -r /tmp/tmp1/tmp1.1原创声明:本文系作者授权腾讯云开发者社区发表,未经许可,不得转载。
如有侵权,请联系 cloudcommunity@tencent.com 删除。
原创声明:本文系作者授权腾讯云开发者社区发表,未经许可,不得转载。
如有侵权,请联系 cloudcommunity@tencent.com 删除。