首页
学习
活动
专区
圈层
工具
发布
社区首页 >专栏 >【愚公系列】软考高级-架构设计师 089-进度管理

【愚公系列】软考高级-架构设计师 089-进度管理

原创
作者头像
愚公搬代码
发布2024-08-05 11:13:58
发布2024-08-05 11:13:58
2950
举报

🏆 作者简介,愚公搬代码 🏆《头衔》:华为云特约编辑,华为云云享专家,华为开发者专家,华为产品云测专家,CSDN博客专家,CSDN商业化专家,阿里云专家博主,阿里云签约作者,腾讯云优秀博主,腾讯云内容共创官,掘金优秀博主,51CTO博客专家等。 🏆《近期荣誉》:2023年华为云十佳博主,2022年CSDN博客之星TOP2,2022年华为云十佳博主等。

🏆《博客内容》:.NET、Java、Python、Go、Node、前端、IOS、Android、鸿蒙、Linux、物联网、网络安全、大数据、人工智能、U3D游戏、小程序等相关领域知识。

🏆🎉欢迎 👍点赞✍评论⭐收藏

🚀前言

进行进度管理对于项目的成功至关重要,主要有以下几个原因:

  1. 确保按时完成项目
  • 时间控制:进度管理帮助项目团队设定明确的时间表,确保各项任务在规定时间内完成,避免延误。
  • 按时交付:通过监控和控制项目进度,可以确保项目按预定计划按时交付,满足客户和利益相关者的期望。
  1. 优化资源利用
  • 资源分配:进度管理帮助项目经理合理分配和利用资源,确保每个任务都有充足的资源支持,避免资源浪费或短缺。
  • 资源协调:通过进度计划,可以更好地协调不同任务和团队之间的资源分配,提升整体工作效率。
  1. 提高项目透明度
  • 进度跟踪:进度管理提供了一个系统化的方式来跟踪项目的实际进展情况,与计划进度进行对比,发现偏差并及时调整。
  • 透明沟通:定期的进度报告和监控可以提高项目透明度,使所有利益相关者了解项目的进展情况,减少信息不对称。
  1. 降低项目风险
  • 早期识别问题:通过持续监控项目进度,可以早期识别潜在问题和风险,及时采取纠正措施,避免小问题演变成大问题。
  • 调整计划:当发现进度偏差时,可以迅速分析原因并调整计划,降低项目失败的风险。
  1. 实现项目目标
  • 目标达成:进度管理确保项目团队在规定的时间内完成任务,实现项目的工期目标,同时与质量和成本目标保持一致。
  • 协调工作:通过进度管理,可以更好地协调项目中的各项工作和活动,确保所有任务按计划进行,达到项目的整体目标。

进度管理是项目管理中不可或缺的一部分,能够确保项目按时完成、优化资源利用、提高项目透明度、降低风险并最终实现项目目标。有效的进度管理不仅能提升项目的成功率,还能提高团队的工作效率和协作水平。

🚀一、进度管理

进度管理是采用科学的方法来确定进度目标,编制进度计划和资源供应计划,并进行进度控制,以实现项目工期目标,同时确保与质量和成本目标协调一致。

🔎1.主要步骤

  1. 活动定义
    • 内容:确定完成项目各项可交付成果所需开展的具体活动。
    • 目的:明确所有必要的工作内容,确保无遗漏。
  2. 活动排序
    • 内容:识别和记录各项活动之间的先后关系和逻辑关系。
    • 目的:确保活动按正确顺序进行,以提高效率和减少延误。
  3. 活动资源估算
    • 内容:估算完成各项活动所需要的资源类型和数量。
    • 目的:确保活动有充足的资源支持,避免资源短缺或浪费。
  4. 活动历时估算
    • 内容:估算完成各项活动所需的具体时间。
    • 目的:为每个活动分配合理的时间,确保项目按时完成。
  5. 进度计划编制
    • 内容:分析活动顺序、活动持续时间、资源要求和进度制约因素,制订项目进度计划。
    • 目的:形成一个详细且可执行的进度计划,作为项目实施的时间框架。
  6. 进度控制
    • 内容:根据进度计划开展项目活动,若发现偏差,则分析原因并进行调整。
    • 目的:监控进度,及时纠正偏差,确保项目按计划进行。

进度管理通过系统化的方法,确定和实现项目的进度目标。关键步骤包括活动定义、排序、资源估算、历时估算、进度计划编制和进度控制。这些步骤确保项目活动在合适的时间和资源条件下进行,最终实现与质量和成本目标协调的工期目标。

进度安排的常用图形描述方法有Gantt图(甘特图)和项目计划评审技术(Program Evaluation& Review Technique, PERT)

在这里插入图片描述
在这里插入图片描述
在这里插入图片描述
在这里插入图片描述

🔎2.关键路径法

🦋2.1 关键路径

  • 定义:关键路径是项目的最短工期,但却是从开始到结束时间最长的路径。
  • 特点
    • 关键路径上的所有活动总工期最长,因此决定了项目的最早完成时间。
    • 进度网络图中可能有多条关键路径,因为活动的变化会导致关键路径的变化。

🦋2.2 关键活动

  • 定义:关键路径上的活动称为关键活动。这些活动的最早开始时间等于最晚开始时间。
  • 特点
    • 关键活动没有时间浮动,即必须按计划进行,否则会影响项目的总工期。

🦋2.3 活动时间

  • 最早开始时间 (ES)
    • 定义:某项活动能够开始的最早时间。
    • 计算:根据前置活动的最早结束时间确定。
  • 最早结束时间 (EF)
    • 定义:某项活动能够完成的最早时间。
    • 计算:EF = ES + 工期。
  • 最迟结束时间 (LF)
    • 定义:为了使项目按时完成,某项活动必须完成的最迟时间。
    • 计算:根据后续活动的最迟开始时间确定。
  • 最迟开始时间 (LS)
    • 定义:为了使项目按时完成,某项活动必须开始的最迟时间。
    • 计算:LS = LF - 工期。

🦋2.4 总浮动时间

  • 定义:在不延误项目完工时间且不违反进度制约因素的前提下,活动可以从最早开始时间推迟或拖延的时间量。总浮动时间反映了该活动的进度灵活性。
  • 特点:通常情况下,关键活动的总浮动时间为零。
  • 计算方法
    • 总浮动时间 = 最迟开始时间 (LS) - 最早开始时间 (ES)
    • 或 总浮动时间 = 最迟完成时间 (LF) - 最早完成时间 (EF)
    • 或 总浮动时间 = 关键路径时长 - 非关键路径时长

🦋2.5 自由浮动时间

  • 定义:在不延误任何紧后活动的最早开始时间且不违反进度制约因素的前提下,活动可以从最早开始时间推迟或拖延的时间量。
  • 计算方法
    • 自由浮动时间 = 紧后活动最早开始时间的最小值 - 本活动的最早完成时间

🦋2.6 时间推算

  • 顺推法
    • 最早开始时间 (ES) = 所有前置活动最早完成时间 (EF) 的最大值
    • 最早完成时间 (EF) = 最早开始时间 (ES) + 持续时间
  • 逆推法
    • 最晚完成时间 (LF) = 所有后续活动最晚开始时间 (LS) 的最小值
    • 最晚开始时间 (LS) = 最晚完成时间 (LF) - 持续时间

🦋2.7 进度管理

  • 目标:确保项目按时完成,实现项目的工期目标,同时协调质量和成本目标。
  • 关键步骤
    1. 活动定义
    2. 活动排序
    3. 活动资源估算
    4. 活动历时估算
    5. 进度计划编制
    6. 进度控制
在这里插入图片描述
在这里插入图片描述

🚀二、练习

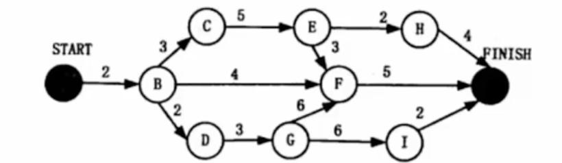
🔎1.题目一

在这里插入图片描述
在这里插入图片描述

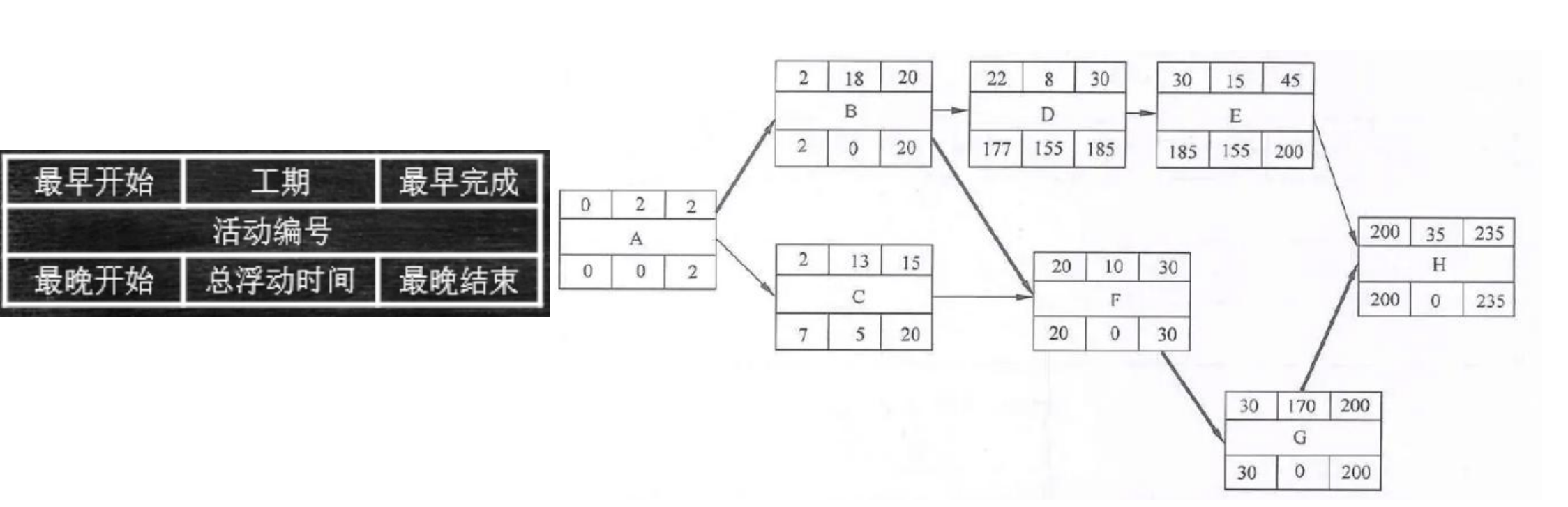
🔎2.题目二

在这里插入图片描述
在这里插入图片描述

原创声明:本文系作者授权腾讯云开发者社区发表,未经许可,不得转载。

如有侵权,请联系 cloudcommunity@tencent.com 删除。

原创声明:本文系作者授权腾讯云开发者社区发表,未经许可,不得转载。

如有侵权,请联系 cloudcommunity@tencent.com 删除。

评论
登录后参与评论
0 条评论
热度
最新
推荐阅读
目录
  • 🚀前言
  • 🚀一、进度管理
    • 🔎1.主要步骤
    • 🔎2.关键路径法
      • 🦋2.1 关键路径
      • 🦋2.2 关键活动
      • 🦋2.3 活动时间
      • 🦋2.4 总浮动时间
      • 🦋2.5 自由浮动时间
      • 🦋2.6 时间推算
      • 🦋2.7 进度管理
  • 🚀二、练习
    • 🔎1.题目一
    • 🔎2.题目二
领券
问题归档专栏文章快讯文章归档关键词归档开发者手册归档开发者手册 Section 归档