
KT142C是一个提供串口的SOP16语音芯片,完美的集成了MP3的硬解码。内置330KByte的空间,最大支持330秒的语音长度,支持多段语音,支持直驱0.5W的扬声器无需外置功放

如上图,芯片支持DAC和PWM输出,只能二选一
详见配置文件的部分介绍,重点的地方,我们还是拿出来单独描述一下
如果没有配置文件,则是按照默认的配置:0300100 【配置文件不是必须的,可以没有】 | ||
|---|---|---|
0 | 按键模式0 | 可打断,在播放过程中再按从头开始播放(没有设置默认此播放模式) |
30 | 音量30 | 第二个30代表的是音量,取值范围【00-30】 |
0 | Busy脚的配置 | busy播放输出低空闲输出高 |
1 | 音频输出配置 | 直驱扬声器输出,驱动8欧姆0.5W喇叭 |
0 | 检测低电平有效 | 4个触发IO口的电平配置--检测低电平有效 |
0 | 不进入低功耗 | 芯片功耗处理--不进入低功耗,芯片维持在6mA的平均电流【静态】 |
第四个1代表的音频输出模式
==》1:直驱扬声器输出,驱动8欧姆0.5W喇叭
==》0:芯片dac输出,需要外挂音频功放
也就是说,芯片是PWM输出直接驱动扬声器,还是芯片dac输出外挂功放 。
只有一个途径,那就是配置文件去设置
如果配置为DAC输出之后,芯片的9脚,就变成了DAC输出了,PWM输出的2个脚就是高阻态没有任何作用。外挂功放的原理图如下:

这里推荐使用的是HAA2018 ,正常驱动4欧姆3W的扬声器,供电是5V,详细的自行网上搜索一下手册

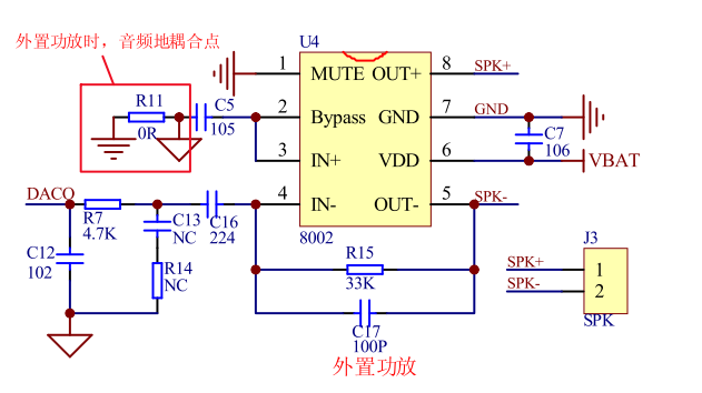
8002功放的参考电路如上:
原创声明:本文系作者授权腾讯云开发者社区发表,未经许可,不得转载。
如有侵权,请联系 cloudcommunity@tencent.com 删除。
原创声明:本文系作者授权腾讯云开发者社区发表,未经许可,不得转载。
如有侵权,请联系 cloudcommunity@tencent.com 删除。