
摘要
默认模式网络(DMN)的发现彻底改变了我们对人脑工作原理的理解。在这里,我回顾了DMN发现的发展,提供了个人思考,并考虑了我们对DMN功能的想法在过去20年中是如何演变的。我总结了关于DMN在自我参照、社会认知、情景记忆和自传体记忆、语言和语义记忆以及思维游走方面的作用的文献。我确定了统一的主题,并就DMN在人类认知中的作用提出了新的观点。我认为DMN整合并传播了记忆、语言和语义表征,以创造一个连贯的反映我们个人经历的“内部叙事”。这种叙事是构建自我意识的核心,塑造了我们感知自己和与他人互动的方式,可能源于童年时期的自我定向语言,并形成了人类意识的重要组成部分。
“如果说人类的所有思维本质上是两种--一方面是推理,另一方面是叙事、描述性、沉思性思维--只是说出了每个读者的经历都会证实的东西。--威廉·詹姆斯”
1. 简介
默认模式网络(DMN)的发现从根本上改变了我们对人脑功能的理解。DMN是一组分散的、相互关联的大脑区域(图1),当一个人专注于外部刺激时,这些区域通常会受到抑制;然而,在缺乏对外部刺激的关注的情况下,DMN切换或“默认”到内部集中的思维过程,如自我反省、白日梦、思维游走、回忆个人经历和展望未来。DMN也被假设在“休息”和安静清醒的时期是活跃的,允许我们反思我们的经历、感觉和社会互动。自20年前发现以来,DMN已经成为人类认知研究的中心领域,促进了我们对大脑回路是如何组织的,它们如何对认知和情感功能做出贡献,以及它们的损伤如何导致精神病态的理解。

图1 DMN的皮层和皮下节点
与参与绘制感觉、运动功能和外部刺激驱动的认知过程(如空间注意力和工作记忆)的大脑网络不同,DMN构成了一个用于内部“自我聚焦”的心理过程的系统。值得注意的是,其发现的起源不是来自认知过程中的增强激活,而是来自于在认知要求高的外部聚焦任务中对其关键节点的相对抑制或去激活。DMN中抑制或去激活模式的一个显著特征是它们似乎在各种任务领域、实验范式和刺激方式中具有普遍性。在广泛的实验操作中,这种失活模式的一致性引发了关于DMN在人类认知中的作用的根本问题。在外部聚焦的认知过程中,哪些心理过程会暂停?为什么?
从多个角度对DMN进行了广泛的研究,极大地加深了我们对其在人类认知中的间接和直接作用的理解。它的间接作用与注意力的疏忽和在外部聚焦的认知过程中未能适应性地脱离有关。近年来,越来越多的证据表明,DMN在多个认知领域发挥着更直接的作用--最显著的是自我参照、社会认知、情景记忆、语言和语义记忆以及思维游走。这些领域中的每一个领域的研究都使用了不同的实验范式,并对与DMN的各个节点相关的认知功能提供了宝贵的见解。然而,事实证明,将归因于DMN的不同功能整合到一个连贯的模型中是具有挑战性的。
在这里,我描述了过去20年的主要进展,讨论了统一的主题,并就DMN在人脑功能中的作用提出了新的观点。我们的目标是整合在很大程度上独立进化的大量文献,并为我们对DMN在人脑功能中的作用的理解带来新的见解。我首先对DMN的起源和发现进行了个人反思,并考虑了早期对其功能的猜测以及将单一功能归因于它的困难。然后,我将借助计算建模和光遗传学研究的进展,同时结合大脑成像,介绍在理解 DMN 抑制机制方面取得的进展。DMN并不是孤立运行的,它的功能是通过与其他大脑网络的动态交互来塑造的。我说明了如何理解这些相互作用对于更全面地理解DMN在认知中的动态作用是至关重要的。我总结了目前广泛与DMN相关的五个关键认知功能的进展:自我参照、社会认知、情景记忆、语言和语义记忆以及思维游走。我描述了关于DMN功能的统一主题和观点,并认为它在整合记忆、语言和语义表征以在我们的个人经历和社会互动的背景下创建一个连贯的“内部叙事”方面起着至关重要的作用。最后,我强调了DMN功能研究中正在面临的挑战,并强调了未来研究的潜在领域。
2. DMN--起源与发现,个人思考
DMN的发现起源于一个令人惊讶的发现,即大脑中一组常见的区域在注意外部刺激时受到抑制。1997年,舒尔曼和他的同事发表了一项荟萃分析,总结了他们自20世纪80年代末以来获得的多个正电子发射断层扫描(PET)数据集的研究结果。参与者被要求执行一系列任务,涉及在主动、被动和注视条件下操纵注意力、记忆和语言。在九项关于人类视觉信息处理的研究中,他们检查了在主动任务期间与被动观看相同刺激阵列的实验之间血液流量减少的一致性。在主动任务期间表现出持续下降的大脑区域包括后扣带回/楔前叶(布罗德曼区 [BA] 31/7)、左下顶叶皮层(BA 39/40)、左背外侧额叶皮层(BA 9)、左 外侧额下皮质 (BA 10/47)、左侧颞下回 (BA 20)、内侧前额皮质 (mPFC)(BA 8、9、10 和 32)和右侧杏仁核(图 2A)。Mazoyer 及其同事随后进行的 PET 研究证实了这些发现;失活的共性使得作者提出,有意识休息状态下的大脑活动可能是由一个大规模的异模态关联顶叶和额叶皮质区域网络来维持的。
在 2001 年发表的一项开创性研究中,Raichle 及其同事调查了 PET 研究中观察到的通常失活的区域是否可能在“休息”时表现出区域性增强的活动。他们使用定量代谢和循环测量来确定与任务相关的活动减少是否源于以下原因:静息状态下的激活。然而,正如他们所指出的,“激活区域由于它们的缺失而显得很明显。”令人惊讶的是,与平均氧提取分数的所有显着偏差都是失活,并且几乎完全在视觉系统中观察到(图 2B)。然而,在基于任务的 PET 和功能磁共振成像研究中,最初被确定为失活的大部分大脑区域在这里都缺失了。因此,与任务相关的失活似乎并不是由静息状态下的增强激活引起的,并且证明失活区域在基线状态下可能处于紧张性活动的证据难以捉摸。这项研究的一个重要方面是人类大脑功能研究中的一个核心问题的框架,这导致作者创造了“默认模式”这个术语。事实证明,这个术语非常有先见之明和富有洞察力,并已被广泛使用。在神经科学领域被采用。与许多有影响力的研究一样,这项工作提出的问题比它回答的问题更重要。“默认模式”是脑成像研究中使用的基线条件的产物吗?PET 研究中显示失活的大脑区域是否构成了相互连接的节点的连贯网络?默认模式的认知功能是什么?如何通过实验任务操作直接研究它们?
我对假定的人类 DMN 的兴趣始于1997 年,当时我对临床人群进行 fMRI 研究。这种兴趣是由于在各种实验中观察到共享的失活模式而引发的,这些实验包括健康个体和精神分裂症患者的 n-back 工作记忆、听觉和视觉注意力以及自定进度的运动测序任务。令人惊讶的是,随着认知负荷的增加,大脑区域的反应有所不同,具体取决于任务和认知领域,但大脑反应受到抑制的区域却保持一致。fMRI 中观察到的失活模式与 PET 研究中发现的相似,而且很容易在个体水平上识别。尽管如此,与任务相关的失活经常被忽视并被排除在进一步分析之外,这是当时功能磁共振成像研究的典型特征。这并不奇怪,因为在大多数情况下,对观察到的失活模式的认知和心理解释充其量只是推测。
在最初几年,我对 DMN 功能的理解受到了对精神分裂症患者经历痛苦时的刺激独立思考研究的影响。我清楚地记得在帕洛阿尔托退伍军人医疗中心与一位越战老兵的对话,他说我在为他扫描时听到了他父亲告诫他的声音。然而,我们注意到,"这些主观过程的神经基质并不特别适于实验分析",因为使用自我节奏和外部刺激驱动的行动进行的初步尝试并未得出结论(V.M.等人,未发表数据)。
事实证明,解决这个问题的不同方法更容易处理。1995年,Biswal等人报道,在手指运动任务中,感觉运动区在自发的低频(<0.1赫兹)波动中也显示出同步的时间反应。有两个观察结果突出:低频波动中的相关性可以用来探测功能大脑网络,这些波动反映了任务相关区域的共同激活。在此期间,在斯坦福大学,我们开始在健康的成年人对照组和抑郁症或阿尔茨海默病患者中获得全脑静息状态的功能磁共振成像。在获得与障碍相关的项目数据的同时,迈克尔·格雷西乌斯和我决定检查与健康对照组的工作记忆任务相关的大脑网络。一个关键目标是将与任务相关的停用与功能连通性分析联系起来。我们找出了表现出一致失活的大脑区域,并检查了它们是否形成了一个连贯的内在网络,以及这个网络在认知过程中是如何受到调节的。后扣带皮质(PCC)作为自然的种子目标出现,一方面是基于在健康成年人的认知功能磁共振研究中观察到的与任务相关的失活的常见部位,另一方面是在阿尔茨海默病的PET研究中观察到的功能损害。我们定义了在工作记忆任务中表现出活动减少的PCC和mPFC区域,然后检查了它们在休息时的功能连接性。我们的分析表明,PCC与mPFC和其他几个在PET和fMRI认知研究中一直被报道为失活的大脑区域存在强烈的耦合(图2C-2F)。

图2 导致DMN发现的关键发现
接下来,我们研究了在视觉感知任务中 PCC 和 mPFC 的功能连接,结果表明所得到的连接图与静息状态下得到的连接图几乎相同。我们认为,尽管 DMN 被认为在静息状态下最为活跃,但它也可能在被动感觉处理状态下持续存在。最后,我们分离了在工作记忆期间活动增加的外侧前额叶区域,并研究了它们在静息状态下的连通性。我们发现,PCC 与多个外侧前额叶区域之间存在明显的负相关,这表明在认知加工过程中,DMN 的网络活动存在减弱机制。这项研究首次分析了DMN的内在连通性以及与任务相关的连通性,并提供了令人信服的证据,证明存在一个连接脑区的内聚性网络,该网络在不同任务中表现出一致的失活模式。回过头来看,值得注意的是,我们的研究认真努力地调查了 DMN 与在高级认知过程中激活的外侧 PFC 和顶叶区域之间的关系。事实证明,这对于建立任务相关的失活与内在功能回路之间的对应关系,以及更广泛的自发神经活动与认知之间的对应关系至关重要。
2002 年,我们首次在仙台人类脑图谱组织会议上介绍了这项工作。一个由分布式脑区组成的、与高级认知相关的、具有凝聚力的、时间上耦合的网络的存在引起了人们的兴趣,研究结果随后发表在《美国国家科学院院刊》(PNAS)上。在 Raichle 及其同事的默认模式概念的基础上,Michael Greicius 和我创造了 "默认模式网络 "一词,自其发表以来,DMN 已成为 8,000 多项研究的焦点(资料来源:PubMed)。
3. 关于DMN功能的早期推测和标准化功能的挑战
早期对 DMN 节点单独功能作用的描述充其量只是推测,而这些节点形成网络的概念并不存在。然而,詹姆斯的意识流概念--即大脑不断处理各种信息和经验,这些心理过程持续平行地进行--却大行其道。1997 年,舒尔曼及其同事推测,"被动状态下活动的增加可能反映了持续的过程,例如无限制的以语言为媒介的思考以及对外部环境、身体和情绪状态的监控"。2001 年,Raichle及其同事进一步扩展了这一观点,并指出 mPFC 和 PCC 很可能是监控我们行为和意识流的 "哨兵"。
在 1995 年的一项开创性研究中,Andreasen 及其同事从外显记忆的角度集中研究了相同的区域。他们检查了自发的、未经审查的对经历的思考,发现 PCC、脾皮质(RSC)、楔前区和mPFC 的激活水平与集中回忆自传体外显记忆时观察到的激活水平相当。他们提出,这种共性可能表明人们在积极检索过去的经历并规划未来。同样,基于对语义和语言任务的分析,Binder 及其同事认为 DMN 参与了意识静息状态下的语义知识检索。
在讨论我们 2003 年发现的DMN 时,我们利用了 PCC、RSC 和海马体的失活与阿尔茨海默病影响的记忆系统之间的密切对应关系。我们写道:“尽管 DMN 支持的精确心理过程仍有待阐明,但我们认为情景记忆和语义知识的检索和操作可能是候选者。”
除了这些概念之外,很明显,基于这些开创性研究取得的成果和未能取得的成果,DMN认知功能的特征描述将具有挑战性。首先,如果单个DMN节点的功能在特定的目标导向行为中被暂停,那么读取它们的 "内部 "内容将具有挑战性,因为实验范式通常被设计为排除内省过程。其次,目前还不清楚如何开发实验范式,以有效激活 DMN 节点,使其超过 "静息 "基线,从而揭示其基本功能。归因于DMN功能的认知术语(如刺激独立思考、思维游荡、自我参照处理)与传统的fMRI研究范式脱节。第三,人类神经科学历来非常依赖于与动物模型的相似性,但在当时,还没有已知的等同于DMN的动物模型。此外,如果 DMN 的功能确实与内省、自我和自传体记忆有关,那么其潜在的神经机制将很难在动物身上进行研究。
对精神和神经疾病患者进行的脑成像研究为 DMN 功能提供了新的视角。DMN 功能障碍迅速成为几乎所有精神和神经疾病的重要特征。此外,病理学对各个 DMN 节点的影响也不尽相同。值得注意的是,阿尔茨海默病的 DMN 功能障碍主要影响 PCC、RSC和内侧颞叶 (MTL),而抑郁症的 DMN 功能障碍主要影响腹侧 mPFC 和邻近的喙/下扣带回皮层。这些早期的临床研究清楚地表明,DMN 节点的贡献并不是单一的,而是可以分离的。因此,临床群体的神经影像学研究为拓展我们对 DMN 功能的理解提供了补充信息。这些研究还揭示了将 DMN 功能单一化的局限性。
4. DMN在认知中的间接作用:抑制机制和跨网络相互作用
DMN 与瞬间的注意力缺失有关,而注意力缺失会损害目标导向行为。一项重要的早期研究表明,对 DMN 反应的无效抑制会损害选择性注意。通过研究大脑活动和反应时间之间的逐次试验关系,发现在注意力缺失时,刺激处理的效率较低,其特征是DMN的PCC、楔前区和角回(AG)节点的失活减少,同时刺激诱发的感觉活动减少,额叶和顶叶皮层广泛区域的活动亢进。随后的研究证实了这一发现,并提供了DMN抑制对外部集中认知时适应性脱离的必要条件。至少,这些研究结果表明,通过与其他大脑网络的相互作用,DMN 在认知中发挥着间接作用。
因此,一个重要的挑战是确定在外部刺激驱动的认知过程中,DMN受到抑制的机制。在这一背景下,另外两个直接参与认知控制的大规模脑网络受到了广泛关注:锚定在前脑岛和背侧前扣带回皮层的显著性网络,其突出的皮层下节点位于情感和奖赏加工区域;以及锚定在背外侧前额叶皮层和后顶叶皮层的前顶叶网络(图3)。利用动态因果模型对多项任务进行的分析表明,显著性网络在DMN的情境依赖性参与和脱离之间的网络切换中发挥着重要作用。尤其是显著性网络的前脑岛节点,对于自下而上地检测显著性事件以及在其他大规模网络之间进行切换以促进注意力和工作记忆资源的获取至关重要。在各种任务中,前脑岛已成为一个因果信号枢纽,它能促进参与注意力、反应抑制和工作记忆的外侧额顶叶皮层的参与,同时使 DMN 节点脱离。

图3 DMN抑制和网络切换的机制
接下来的关键步骤是证明在 DMN 节点检测到的失活是神经源性的。它们可能是 PET 和 fMRI 数据分析中使用的基线和阈值的伪影,也可能反映了血管或新陈代谢而非神经变化。在一项涉及三名难治性癫痫患者的研究中,研究人员直接记录了 mPFC 和 PCC/precuneus 的电位。他们观察到,与手指运动、视觉和言语任务中的活动相比,静息状态下高频伽玛频段功率(76-200 Hz)有选择性增加。这些研究提供了可复制的电生理学证据,证明在各种认知任务中,DMN 核心内的神经活动受到抑制。因此,到 2011 年,颅内脑电图研究已牢固确立了认知过程中 DMN 抑制的神经元起源。随后的研究证实并扩展了这些发现。
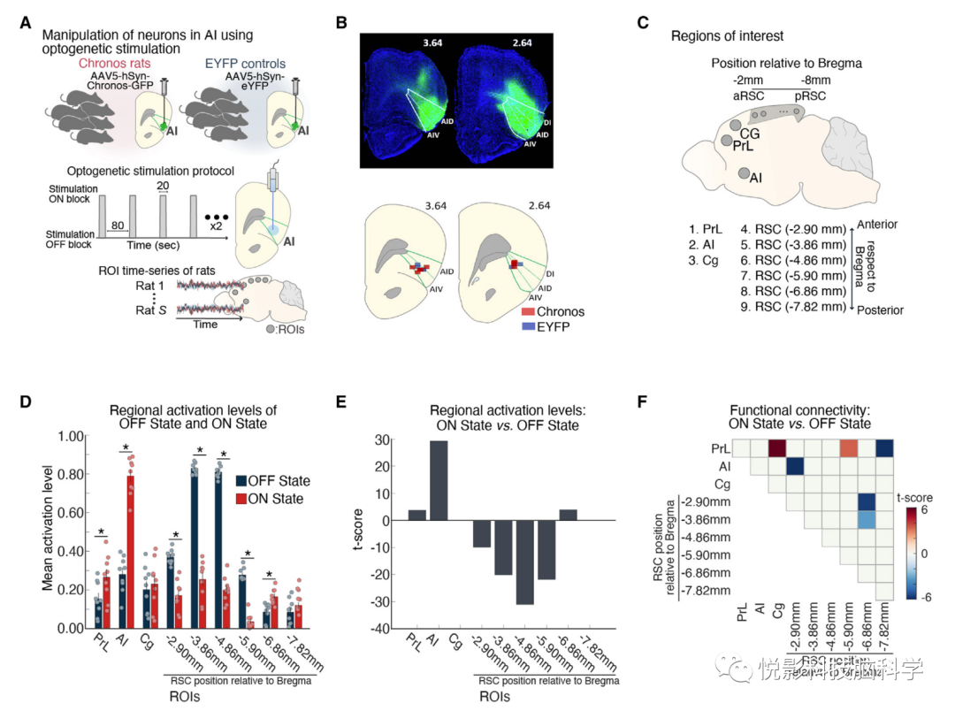
此外,对 DMN 与显著性网络和额顶叶网络之间信息流方向性的分析表明,显著性网络中存在因果流出中心,这与它在网络交互的快速时间切换中的作用相一致。最近,这些发现已在啮齿类动物大脑中通过光遗传刺激和纤维光度法得到了验证(图 4)。

图4 前脑岛光刺激DMN的抑制
总之,DMN的抑制和参与认知控制网络的网络切换是通过一种共同的机制实现的,并涉及锚定在显著性网络中的灵活的因果枢纽。这些由任务引起的动态过程促成了无处不在的DMN失活过程,并使其脱离了需要注意力和工作记忆资源的任务所广泛涉及的认知控制系统。
5. DMN在认知中的直接作用
过去二十年的研究极大地扩展了我们对 DMN 在人类认知中直接作用的理解。对 8,000 多项基于任务的 fMRI 研究的荟萃分析为 DMN 在人类认知中的直接作用提供了强有力的证据(图 5 和 6)。我将重点介绍五个主要的重点研究领域,每个领域都为我们了解 DMN 的关键认知功能带来了独特的实验方法和视角,包括自我参照、社会认知、外显记忆及其在记忆经验的个人相关方面的作用、语言理解和语义记忆以及思维游走。在大多数情况下,对这些认知领域的研究都是独立进行的。在此,我将对主要研究结果进行综述,强调个别 DMN 节点在特定实验操作中的贡献。这些发现揭示了单个 DMN 节点在记忆、语言和语义操作中的动态和重叠作用。

图5 与DMN相关的认知功能与其他大脑网络对比

图6 与任务相关激活和四个关键DMN节点的区域间协调激活相关的认知功能的概率分
5.1 自我参照判断
关于DMN在认知中的直接作用,一个重要的初步证据来自对自我-他人判断的研究。这些研究涉及与自我特征和自我-他者区分相关的任务,是最早证明 DMN 节点的激活可以超过静息基线的研究之一。在此类任务的典型版本中,参与者会看到"胆小"、"礼貌 "和 "完美主义"等特质形容词,并被问及这些词是否描述了他们。
比较自我参照和静息状态过程的研究发现,mPFC、PCC 和左 AG 中存在重叠激活。值得注意的是,与静息基线活动相比,所有三个区域在自我参照过程中都表现出增强的激活。不同的作用 这些 DMN 节点在自我相关判断中的作用尚不完全清楚,但 mPFC 似乎对区分自我和亲密他人特别敏感。此外,有效的连通性分析表明,PCC 可能在自我相关的心理过程中上调其他DMN 节点的活动,这与其作为 DMN 中的中心节点的作用一致。相反,mPFC 更具体地参与认知阐述的需求 、评估和情感重评价,而左 AG 涉及语义和个人相关信息的检索。
总之,mPFC、PCC 和左 AG 构成了 DMN 内的核心自我参照系统,由 PCC 的活动维持,并受 mPFC 的反馈调节,mPFC 的影响力随着更努力的自我导向认知而增强。
5.2 社会认知
自我参照心理过程有助于在与他人的社交互动中对自己进行推理。与这一观点一致,DMN涉及探索社会认知和沟通的广泛任务,PCC、mPFC、AG 和相邻颞顶叶交界区报告的激活模式一致。DMN 活动还可以预测PCC 和 mPFC 在社会功能中的分离作用已有报道,PCC 不同程度地参与自我与他人的区分,而 mPFC 则监控自己和他人的心理状态。右侧 AG 和相邻的颞顶叶连接区优先编码“其他相关”信息,例如他人的心理状态和信仰,并预测他人在社交互动过程中的行为。
一项使用自然刺激的创新研究方向表明,当两个人处理共同的叙述时,正在进行的 DMN 活动会变得同步,其中 DMN 同步对社交交流线索特别敏感。最近的研究还表明,DMN 中的个体间神经同步 与社会接近度相关,反映了对其他人是否是朋友、朋友的朋友或社会关系中更远的联系的评估。个体间 DMN 同步可能是相似心理表征的基础,反映了共同的价值观和信仰,以及一种类似的感知世界的“风格”。
总之,DMN 始终如一地响应社会内容和背景的各个方面,包括考虑心理状态、推断他人的心理状态以及建立关于世界上自我的共享意义和叙述。
5.3 情节记忆
DMN 在情景记忆操作中发挥着至关重要的作用,特别是那些与记忆经历的个人相关细节相关的记忆操作。关于 DMN 在情景记忆中的作用的早期证据来自对阿尔茨海默病患者的研究。海马与其他 DMN 节点共同激活的显着缺陷表明,该网络与情景记忆处理密切相关。在这些早期发现的基础上, 大量研究表明,单个 DMN 节点在记忆编码、检索和自由回忆中具有一致且可复制的参与。DMN 在自传体记忆中的作用在之前的评论中已得到很好的阐述。
情景记忆依赖于海马体及其互连的皮层回路之间的相互作用,其中 PCC、RSC、mPFC 和 DMN 的左 AG 节点具有显着特征。这些皮质节点似乎与情景记忆的不同方面相关:PCC 与 自传式回忆、RSC 与空间导航、mPFC 与记忆编码和回忆调节、AG 与记忆内容的阐述。MTL 和DMN 的皮质节点对记忆操作的贡献可以与海马区分开,活动跟踪成功的编码和检索,皮层节点跟踪自传体记忆的详细价值和情感相关特征的回忆。DMN 节点对于支持自传记忆的自我和其他相关图式的概念知识也至关重要。
DMN 已成为研究情景记忆,特别是记忆的主观体验的中心结构。最近的评论提出,与 DMN 相关的子网络是情景记忆构建和自我中心视角下的关系绑定的基础。基于 DMN 的框架表明,没有一个大脑区域单独负责情景记忆的主观体验;只有一个脑区单独负责情景记忆的主观体验。相反,情景记忆的组成部分受到分布式 DMN 节点的多种表征的影响和转变。
5.4 语言与语义记忆
外侧颞叶和外侧顶叶皮质中的 DMN 节点始终与语言理解和语义处理有关。与语音和语言处理系统的重叠在左 AG、前颞叶皮层 (ATC) 和中叶皮质中尤为明显。颞回 (MTG) 跨越广泛的语义任务,评估使用、操作和概括知识的能力。DMN 节点在语言和语义认知界面的特定关联包括具有语义判断的 AG、MTG 和相邻的上级 颞沟负责语言和言语理解,ATC 负责语义记忆和分类。
荟萃分析已证实 DMN 与语言和语义处理系统之间存在显着重叠。这些系统交叉点的关键 DMN 节点是 AG 的 PGp 细分。PGp 区域不仅涉及单个单词的语义分类,还涉及语音清晰度和句子理解。最近对五项不同研究的分析表明,在涉及语义判断的任务中,PGp 区是少数几个显示出高于静息基线激活的脑区之一。
利用自然言语刺激进行的研究为 DMN 参与基于语言的交流提供了有价值的新见解。言语会随着时间的推移而展开,理解扩展的言语会话需要积极的预测,因为听者会预测传入的言语作为推断内容和意义的一种手段。此外,听者在 mPFC 中的大脑反应可预测说话者的大脑活动,而在 PCC 中的反应则反映了对说话者大脑活动的反应,这种预测的强度与叙述理解能力相关。
总之,DMN 在语音处理的语义和叙述方面以及语言理解的预测和预期方面发挥着作用。此外,研究强调语言和语义记忆之间复杂的相互作用,同时揭示DMN在外部和内部言语中的参与。
5.5 思维游走
思维游走是指与当前执行任务目标无关的思维过程。这些注意力从基于刺激的处理到内省认知的转变在日常生活中无处不在。对与思维游走相关的自发内部思维的研究在揭示 DMN 在人类认知中更广泛的功能方面发挥了关键作用。
早期的一项开创性研究使用任务内思维取样探针对认知过程中的思维游离进行动态、实时测量。在思想游离前的时间间隔内,检测到了 mPFC、楔前区和双侧 AG 的激活。对 24 项自发思维过程的功能神经影像学研究进行了荟萃分析,发现 mPFC、PCC、MTL 和 AG 的招募是一致的。对脑损伤患者的研究提供了进一步的支持,研究显示思维游走减少与左侧 AG 损伤之间存在密切联系。对探索情节性未来思维、思维游走和个人目标处理的神经影像学研究进行的荟萃分析发现,这三个领域激活了 DMN 内的一组共同区域,其中 mPFC 尤为突出。
使用多种方法的研究结果为 DMN 参与思维游走和自发的独立于刺激的想法提供了可复制的证据。病变研究表明 DMN 在此过程中发挥因果作用。
6. 关于DMN功能的统一主题和视角
在这里,我描述了一个统一模型,该模型综合了过去 20 年 DMN 文献中出现的关键主题(图 7)。该模型强调了理解 DMN 与其他大脑网络之间动态交互的重要性,以全面了解 DMN 在认知过程中的作用。如上所述,DMN 的各个节点与广泛的认知功能有关,包括自我参照、社会认知、情景记忆以及语言和语义记忆。我建议 DMN 整合这些认知功能,为我们的经历创建一个连贯的内部叙述。该模型强调 DMN 作为大脑功能和结构中心的作用,通过全局大脑活动模式吸收和传输显着的外部和内部事件的表征。这些模式会被潜在的转换机制间歇性地改变,从而导致新的大脑状态和思维游走。

图7 DMN在认知中功能的统一模型
6.1 显着的刺激驱动的跨网络交互塑造了 DMN 在认知中的作用
最初认为 DMN 在认知中的作用仅限于编码在外部刺激处理过程中需要暂停的内部思想。这一观点得到了 DMN 失活减少导致在需要注意的任务期间导致行为错误的证据的支持。使用多种实验范式、记录技术和计算模型的研究增进了我们对潜在神经机制的理解,这些表明 DMN 对认知的间接贡献源于弱网络切换导致的脱离失败。值得注意的是,在任务执行过程中对 DMN 的抑制和认知控制网络的参与被认为是由一个共同机制控制的,其中显着网络发挥着至关重要的作用。
三重网络模型假设显着性网络在处理行为相关的外部事件中发挥着关键作用,从而导致DMN 的抑制以及 DMN、显着性和额顶网络之间的时间相互作用的改变(图 3 和 7)。这些动态过程导致DMN 脱离认知控制系统,从而实现目标导向行为的集中注意力和工作记忆。在这个框架中,显着刺激会引起外部事件驱动的网络切换,从而塑造 DMN 在认知中的动态作用。因此,必须在 DMN 与其他认知控制网络交互的背景下考虑 DMN 的功能作用,从而实现特定于任务和上下文的网络切换。
更一般地,凭借其独特的连接性和共激活模式,各个DMN节点可以对网络功能的不同方面做出贡献。基于上面回顾的广泛研究,将 DMN 概念化为具有单一功能的静态网络是错误的。此外,DMN 的功能动态远非静止,与各个 DMN 节点相关的复用子网络提供了功能流,DMN 可以通过这些功能流与其他网络动态耦合。这里出现的一个共同主题是,DMN 并非孤立运行,它的功能是通过与其他大脑系统的动态交互作用形成的。
6.2 DMN节点参与多种重叠的认知功能
解释 DMN 在认知中的直接作用的主要基础是节点级视图。尽管不是综合性的,但这种观点是基于大量的实证研究,证明其组成节点参与各种认知领域。上面回顾的认知过程并不是相互排斥的,并且在潜在的神经认知过程方面存在多个交叉点——荟萃分析研究强化了这一观点。
多项荟萃分析证实了 DMN 参与多种认知功能,并确定了它们的独特属性以及与其他大型网络的融合点(图 5 和 6)。重要的是,DMN 节点的参与程度并不统一 跨认知领域,并且出现了一些不同的特征。例如,PCC 和 mPFC 不同程度地参与自我-他人区分;空间记忆中的RSC;视觉意象中的楔前叶;海马体在情景记忆的形成中;语义记忆中的ATC;语言相关语义判断中的左AG;社会评价职能中合适的 AG;左侧MTG监控内部言论;中前额皮质负责价值判断、情绪调节以及独立于刺激的想法的产生和阐述。这些区别进一步强化了这样的观点,即 DMN 并不具有单一功能,至少不是以目前认知功能的构思、标记和划分方式。
总之,超越个体研究,荟萃分析结果证实个体 DMN 节点及其连接涉及多个重叠的认知功能。它们参与“内部导向”和“外部刺激相关”的认知过程,这对两者之间严格的二分法和严格的区别提出了质疑,并支持了 DMN 在认知中的整合作用的概念。
6.3 维持内在叙事的综合系统
DMN 的各种功能如何组合在一起以提供“更大”的整体功能?我认为 DMN 是一个综合系统,有助于根据我上面强调的关键认知元素构建持续的内部叙事。这些叙述塑造了我们对个人的、高度个人化的经历的理解。在这里,我们最好考虑一下一项 gedanken 实验,该实验旨在了解如果 DMN 停止运作,人类认知会是什么样子。我认为这将有效地结束我们告诉自己的叙述。我们的大脑不会将经验结合起来,在我们的经验和共享的社交互动的背景下创建连贯的内部叙事。这种半独白半对话的叙事是“认知自我”构建的核心,其组成过程包括情景记忆;关于一个人的生活和世界的事实的语义知识;个人价值观和信仰的表现;以及体验和产生对我们的感知、行动和推理的评估方向的能力。这样的叙述必然涉及由在 DMN 中相交的语言、语义和记忆系统所支持的操作的整合。
我进一步假定,DMN整合了各组成部分的过程,并在全球范围内进行广播,以构建和维持主观连续性的体验。当需要关注外部世界的刺激时,这种整合和广播过程会短暂暂停。一旦这些刺激得到关注,内心叙事就会重新开始,并对个人关注的事件进行更新。在这个过程中,我们可以建立世界的心智模型,整合新的信息,以便进一步斟酌和反思。这个过程受制于我们过去的经验,但又不受外部刺激和任务环境的影响。这一过程的任何阶段受到破坏,都会使系统容易丧失自我意识,这在精神疾病(如分离性障碍)和神经系统疾病(如阿尔茨海默病)中表现得最为明显。
我推测,DMN 在构建这种内在叙事中的作用可能起源于幼儿期的本体发育。维果茨基在其关于思维和语言的开创性著作中提出,内在言语是外部言语交流的内化,是我们接收并内化从他人那里听到的言语的过程,然后使用这种内化的语言--现在已被自我使用--来思考、反省并与自己和他人交流。他认为,儿童最初使用自我引导的语言来规范自己的行为和思想。随着时间的推移,儿童和成人会将这种自我引导的私人话语内化为一种抽象的无声内心独白,进而成为自我调节、规划和社会交流的有效工具。
6.4 传播思想框架
DMN 节点非常适合集成和广播神经表示。多项研究强调了 DMN 节点独特的结构和功能特征,这些特征使 DMN 节点能够充当大脑中的信号中枢(图 8)。中心状组织的特点是路径长度短以及PCC中的本地和全球中心,可以使DMN连接并影响其他网络,从而促进全球状态变化。DMN 节点位于功能层次结构的一个极端,沿着从单模态到异模态大脑区域的范围,使其能够整合来自多个大脑区域的结构化信息。此外,动态因果模型应用于人类功能磁共振成像和颅内脑电图数据点 DMN 对其他大脑网络的持续因果影响。令人惊讶的是,即使在静息状态下,DMN 的 PCC 和 mPFC 节点也已被证明对外侧额顶网络产生比相反更大的因果影响。基于这一发现,对广泛分布的深度电极的颅内 EEG 信号进行了信息论分析 研究表明,在静息状态和情景记忆形成过程中,DMN 向其他大脑网络(包括感觉和运动网络)的净因果流出明显大于相反的净因果流出,并且与静息状态相比,记忆形成过程中因果相互作用的强度更高。

图8 DMN的时空特征和全局节点
这些全局时空动态特性可能支持 "思维框架",在 "思维框架"中,DMN在整合和传递大脑活动空间模式中的显著感官和内部事件表征方面发挥着关键作用,这种空间模式类似于电影中的帧。在这种观点中,整合以及 DMN 神经表征的传递是一个动态过程,它发生在不同的阶段,包括随着时间的推移积累信息、识别事件边界以及改变网络配置,从而导致全局状态的变化。越来越多的证据表明,与其他大脑系统相比,DMN整合信息的时间尺度较慢,这在基于语言的叙事(言语)处理中得到了证实。在自然观影过程中,PCC的神经激活模式往往会持续较长时间,且过渡点与感知到的事件边界相吻合。研究还表明,DMN既能代表外部叙述中的事件边界,也能代表在无指导的叙述回忆过程中内部产生的心理情境边界。
目前还不清楚神经表象在人脑中传输和整合以创造新的整体状态的机制。不过,最近在啮齿类动物身上进行的研究为了解这一过程如何发生提供了启示。啮齿类动物的双光子钙成像研究发现,在感觉刺激后 200 毫秒内,大脑的不同区域会共享与任务相关的信息和连接,而在刺激呈现后 1 秒内,全局波动模式会将动物的反应传递到所检查的每个脑区。这一过程似乎是以与携带感觉数据的模式正交的方式传递信息,从而在不丢失外部刺激信息的情况下对当前行为状态进行全局广播。
总而言之,我根据文献中出现的四个关键统一主题,阐述了 DMN 功能模型(图 7)。首先,突出刺激会诱发外部事件驱动的网络切换,从而塑造 DMN 在认知中的动态角色。对突出刺激的处理会导致DMN在注意力要求较高的任务中受到抑制,这种抑制之后会出现反弹并恢复到内部集中的心理状态。其次,DMN节点参与了多种重叠的认知功能,这是由操纵自我参照、社会认知、语言和语义记忆以及情节记忆等各个方面的实验范式所决定的。第三,DMN整合了各个节点所支持的认知操作,以维持以不同大脑状态和思维框架为特征的内部叙事。第四,DMN的中枢特性有助于内部事件驱动的网络切换和全局状态变化,从而产生新的思维框架。思维游走是 DMN 的认知功能之一,是这一动态过程的自然结果。如果引导得当,这些思维框架和思维框架的转换(思维游移)可能有助于创造性地解决问题,而对这一过程的错误引导则会导致注意力缺失和不适应行为。
6.5 关于 DMN 解剖、子网络和多路复用电路的新观点
近年来,我们对 DMN 解剖学和生理学的认识有了很大的发展。主流观点认为,DMN 作为一个单一的系统在 PCC 中起作用。在后内侧顶叶皮层中,背侧 PCC、腹侧 PCC 和 RSC 可能锚定了与认知控制、记忆和空间过程中不同作用相关的子网络。此外,越来越多的证据表明,背侧和腹侧 PCC 与其他 DMN 和认知控制网络的交互作用不同。
这些发现对早先的观点提出了挑战,即未分化的PCC是一个全球枢纽,而DMN是一个具有单一功能的网络。在本文提出的整合模型的背景下,调和这些发现的一种方法是,DMN由不同的子网络组成,这些子网络为专门的认知功能提供服务。然而,这些子网络并不是完全隔离的,很可能包含汇聚区,从而形成相互连接和多路复用的回路。这些汇聚区可能充当连接枢纽,整合DMN子网络间的信息,从而促进本综述所述的自我参照、社交、外显记忆、语言和语义记忆过程的灵活和适应性整合。
7. 挑战和未来方向
DMN 的功能是什么?对这一问题的回答可谓五花八门,我们还有很多不明白的地方。尽管在探究DMN的功能组织及其在外部刺激相关认知中的间接和直接作用方面已经取得了相当大的进展,但仍存在几个基本问题。在应对这些挑战的过程中,我们面临着一个类似于一个世纪前物理学家所面临的难题:没有外部刺激就无法研究内部心理过程,然而一旦暴露于外部探针,内部心理和大脑状态就会发生改变和破坏,类似于物理学中的薛定谔效应。要解决许多悬而未决的问题,需要改进实验视角、神经记录方法和计算模型。
揭示人类 DMN 动态特性所需的全局脑动力学的许多关键方面超出了当前脑成像技术的时间分辨率。由于空间分辨率有限,使用脑电图(EEG)和脑电图(MEG)来描述网络动力学仍然是一项挑战,而对于埋藏在内侧皮层表面的 DMN 节点 PCC、RSC 和 mPFC 以及更深的 MTL 中的海马来说,空间分辨率就更加困难了。颅内脑电图记录为解决这一难题提供了潜在的途径,但由于参与研究的人数有限,而且构成 DMN 的分布式节点缺乏密集的电极覆盖,因此很难探究其神经生理学特性及其在认知过程中的功能网络动态。一个特殊的挑战是如何从同一个人的多个脑叶的 DMN 节点获取颅内脑电图数据。此外,PCC、RSC 和腹侧 mPFC 中的 DMN 核心节点并不是接受手术治疗的顽固性癫痫患者的典型发作灶。
由于 fMRI 缺乏时间精度,因此要追踪从外部刺激处理到 DMN 抑制或激活的信号和表征流,以及我所假设的随后的全局信号传递,具有挑战性。另一个挑战是,如何确定以与初级感觉皮层和运动皮层以及联想皮层呈最大测地距离的 DMN 节点为特征的全球分层大脑组织如何影响认知。这就使得大脑状态的不稳定性究竟是由于外部刺激还是由于外部刺激可能触发的内部过程而发生的问题悬而未决。另一个挑战是,如何以及在何种条件下,随之而来的全局性大脑动态变化会对正在进行的内部心理过程产生影响。
最近的研究证明,大脑认知网络并不是一个单一的、同质的系统;相反,它由执行不同认知功能的不同子网络组成。子网络的精确功能解剖、连接它们的汇聚区以及它们对认知功能的不同贡献仍是一个积极研究的领域。一些聚合区可能反映了对内部产生的信息的处理,如自传体记忆或面向未来的思考,而另一些聚合区则参与整合多种感官模式的信息。DMN 的异质性也为理解其失活和激活之间的相互作用带来了挑战。在不同的认知过程中,这些子网络可能会有不同的激活和失活模式,这可能会增加理解整个DMN中失活和激活之间相互作用的复杂性。要更好地了解这些子网络和汇聚区的性质、DMN组织的个体差异以及它们与认知功能和行为的关系,还需要进一步的研究。
目前人类成像方法的固有局限性限制了我们探究 DMN 运作的细胞机制的能力。在啮齿类动物中进行的转化研究为弥补我们在网络功能方面的知识空白和深入了解 DMN 功能的基础机制提供了可能。多路复用基因编码钙传感器记录和光遗传学的出现使我们有可能在啮齿类动物中记录和操纵细胞类型特异的地面实况神经元活动,而这些研究目前在人类中是不可能实现的。最重要的是,利用光遗传学工具对特定 DMN 节点进行因果操作,有可能显著提高我们对 DMN 的细胞和神经回路基础及其动态脑网络组织的理解。同时,应该注意的是,人类 DMN 功能的许多独特方面,包括思绪游荡、语言和语义认知,很可能仍然不属于啮齿类甚至非人灵长类研究的范围。
最后,关于 DMN 功能的发展视角在很大程度上是缺失的,因为迄今为止对儿童和青少年的大多数研究都倾向于关注静息态连接。如上所述,需要使用相关的自我参照、语言和记忆范式进行基于任务的 fMRI 研究,以确定 DMN 的认知功能及其在内部集中的精神生活中的作用是如何在儿童和青少年时期出现和发展的。还需要进行纵向研究,以明确叙事认同和意义建构是如何从自我导向的言语内化中产生的,以及社会互动是如何促进信念、人格成长和自我意识的形成的。
8. 总结
DMN 的发现以及随后二十年的工作加深了我们对人类大脑如何产生复杂行为(包括我们的内心精神生活)的理解。我从 DMN 的发现开始,回顾了 DMN 研究的大事记和里程碑,并从理论和实验角度重点介绍了 DMN 的研究进展。我试图对发现过程进行反思,希望这对该领域的下一代进展有所帮助。我描述了 DMN 在人类认知中的间接和直接作用,这两种作用是相互关联的。间接作用源于对内部心理过程的低效和不当抑制。直接作用包括与自我参照、社会认知、外显记忆和自传体记忆以及语言和语义记忆相关的认知操作。对上述每个领域的研究都带来了独特的实验方法,促进了我们对 DMN 认知功能的理解。
我所概述的统一模型假定,DMN 结合了偶发记忆、语言和语义记忆过程,以产生持续的内部叙事和内部心理想法的主观连续性。这种叙事对我们每个人来说都是独一无二的,在构建自我意识的过程中发挥着至关重要的作用,它包括 "个人自我 "和"社会自我 " 。"个人自我 "体现了我们的内省能力以及对自己的思想、情感和行为的认知能力。而社会自我则涉及视角的把握、社会情境的驾驭、人际关系的建立和维护,以及在社会背景下对自身行为的理解。它们共同构成了一个多层面的个人叙事,塑造了我们如何看待自己以及如何与他人互动。内在叙事引导着我们的思想、情感和心理图像流,塑造着我们对世界的主观体验,是人类意识的重要组成部分。
对DMN的研究从系统神经科学的角度为人类大脑的运作提供了新的见解。尽管仍然存在许多问题,但我们希望所提出的关于 DMN 在认知中的作用的模型,以及所强调的挑战,能够有助于推进人脑功能的理论和模型。
参考文献:20 years of the default mode network: A review and synthesis.
原创声明:本文系作者授权腾讯云开发者社区发表,未经许可,不得转载。
如有侵权,请联系 cloudcommunity@tencent.com 删除。
原创声明:本文系作者授权腾讯云开发者社区发表,未经许可,不得转载。
如有侵权,请联系 cloudcommunity@tencent.com 删除。