

👉腾小云导读
本文通过 IP CIDR、Pod 生命周期、kubelet 核心逻辑、CNI IPAM 分配 Pod IP、双协议栈(IPv4/IPv6)、IP 固定与回收等流程,说明 Pod IP 的分配机制。欢迎各位开发者阅读~
👉目录
1 概述
2 K8s 中多种 IP
3 Pod 生命周期
4 Pod IP 分配流程
5 Pod IP 双协议栈
6 Pod IP 固定与回收
7 小结
概述
Pod 作为 K8s 中一等公民,其承载了最核心的 Container(s) 的运行。同时,Pod 也是 K8s 中资源调度的最小单位,因此熟悉其初始化过程(包括网络、存储、运行时等)将会使我们更加深入理解 K8s 的容器编排原理,以期更好的服务各类业务。
Pod 初始化核心流程如下:
本文将从 K8s 中多种 IP CIDR、Pod 生命周期、kubelet 核心逻辑、CNI IPAM 分配 Pod IP、双协议栈(IPv4/IPv6)、IP 固定与回收等流程,说明 Pod IP 的分配机制。
本文基于 K8s v1.27,CRI 已移除 Dockershim。
K8s 中多种 IP
在 K8s 中最常见的 IP 类型就是 Pod IP,在初始化 K8s 集群的时候,通过 --cluster-cidr 参数控制 Pod IP CIDR 网段,所有 Pod 动态分配的 IP 都会落在此 CIDR 网段内。
具体参数控制如下:通过 kube-controller-manager 组件的 --cluster-cidr 参数进行配置,根据集群规模一般会选择 16 位的网段来配置集群支持的 Pod IP CIDR 网段,如 10.0.0.0/16,理论上最大支持 2 ^ (32 - 16) = 65536 个 Pod IP 的分配。
【集群规模】可按需配置 Pod IP CIDR,K8s 官方支持的一个大集群(large cluster),最大支持约 5k Nodes、15w Pods。
在通过 kube-controller-manager 组件的 --cluster-cidr 控制了 Pod IP 的 CIDR 网段后,首先会在集群中每个 Node 分配一个 subnet CIDR,他们都属于 --cluster-cidr 网段。
具体参数控制如下:通过 kube-controller-manager 组件的 --allocate-node-cidrs=true、--node-cidr-mask-size=24 参数控制每个 Node 节点的 subnet CIDR 子网段,这样落在每个 Node 上的 Pod 最大的可分配 IP 数量为 2 ^ (32 - 24) = 256 个,各云厂商会根据自己的网络策略,一般会预留一部分,最终可分配的 IP 一般为最大个数的一半 (128 个)。
【双协议栈】若开启了 dual-stack IP,则可通过 --node-cidr-mask-size-ipv4=24、--node-cidr-mask-size-ipv6=64 分别控制 IPv4 和 IPv6 的 Node CIDR 子网大小。
在 K8s 标准集群中,通过 kubelet 组件的 --max-pods=110 控制了默认一个 Node 最大的 Pod 数量为 110 个。
除了上面提到的 Pod IP CIDR 和 Node CIDR 外,K8s 中还有一类 Service IP CIDR,控制 Service 资源的 ClusterIP 网段范围。
具体参数控制如下:通过 kube-apiserver 和 kube-controller-manager 组件的 --service-cluster-ip-range=10.96.0.0/12 控制 Service ClusterIP 的网段范围。
根据 Service Type 不同,除了 Headless Service 显式将 .spec.clusterIP=None 设置后,生成的 Service 将不会分配 ClusterIP,其他类型的 Service 则都会动态分配 ClusterIP。示例如下:
kubectl get svc -n demo
NAME TYPE CLUSTER-IP EXTERNAL-IP PORT(S) AGE
demo-clusterip ClusterIP 10.96.0.46 <none> 80/TCP 6d11h
demo-nodeport NodePort 10.96.0.25 <none> 80:31666/TCP 6d11h
demo-loadbalancer ClusterIP 10.96.0.250 11.234.50.12 80/TCP 153d
demo-headless ClusterIP None <none> 8080/TCP,8081/TCP 20d需要注意的是,Service 动态分配的 ClusterIP 仅在 K8s 集群内部可访问,通过 K8s 内置的 DNS 进行 Service 域名解析到此 ClusterIP,转发到后端真正的 Pod(s) 时进行流量的负载均衡。
【外部访问】若需要从集群外部访问集群内服务,可通过NodePort 或 EXTERNAL-IP 进行访问,还可通过 Ingress 进行更灵活的 L7 (http/https) 流量访问控制。
Pod 生命周期
从 kubelet 源码可看到,K8s 支持三种来源方式创建 Pod,分别是 kube-apiserver、staticPodPath、staticPodURL,源码如下:
其中 kube-apiserver 是最常见的方式,包括通过 kubectl apply -f xxx.yaml 和各类 Controller 动态创建的 Pod 都是这种类型。
staticPodPath 主要用途是通过 staticPod 方式创建 K8s 管控组件本身,包括 kube-apiserver, kube-controller-manager, kube-scheduler, etcd 等核心组件,默认路径是 /etc/kubernetes/manifests 目录,kubelet 会持续监听此目录,有对应 yaml 变更时,动态变更对应的 staticPod。
staticPodURL 是通过 kubelet 参数 --manifest-url 指定的 HTTP 方式,创建对应 URL 指定的一个或多个 Pod,这种方式实际场景较少使用。
通过 staticPodPath、staticPodURL 两种方式创建的 staticPod,kubelet 将转化为 mirrorPod 提交到 kube-apiserver,这样 kubectl get pod 就可以看到了。
三种 Pod 创建方式小结如下:

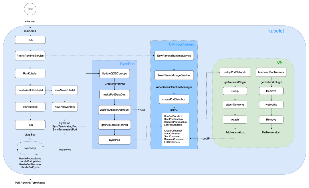
在每个 Node 上运行的 kubelet 持续监听上述三种来源的 Pod 列表,并通过内部一系列步骤调谐 (Reconcile),最终让 Pod 运行起来。
下面,以最常见的 kube-apiserver 为 Pod 来源,说明 kubelet 创建、调谐 (Reconcile) Pod 的核心逻辑。
首先,通过 fieldSelector (spec.nodeName) 选择仅落在 kubelet 所在节点的 Pod 列表:
// kubernetes/pkg/kubelet/config/apiserver.go
// kubelet 通过 fieldSelector = spec.nodeName 选择 pods
func NewSourceApiserver(c clientset.Interface, nodeName types.NodeName, nodeHasSynced func() bool, updates chan<- interface{}) {
lw := cache.NewListWatchFromClient(c.CoreV1().RESTClient(), "pods", metav1.NamespaceAll, fields.OneTermEqualSelector("spec.nodeName", string(nodeName)))
// The Reflector responsible for watching pods at the apiserver should be run only after
// the node sync with the apiserver has completed.
klog.InfoS("Waiting for node sync before watching apiserver pods")
go func() {
for {
if nodeHasSynced() {
klog.V(4).InfoS("node sync completed")
break
}
time.Sleep(WaitForAPIServerSyncPeriod)
klog.V(4).InfoS("node sync has not completed yet")
}
klog.InfoS("Watching apiserver")
newSourceApiserverFromLW(lw, updates)
}()
}之后,通过多个异步 channel (configCh, plegCh, syncCh, housekeepingCh),将 Pod 的 ADD/UPDATE/DELETE 增删改事件进行异步调谐,最终完成 Pod 从 Pending -> Running -> Terminating 的全生命周期管理。

kubelet 整体代码逻辑比较复杂、嵌套较深,核心流程小结如下:
kubelet ListAndWatch 监听到调度到所在节点的 Pod(s),开始真正创建 Pod;由 CRI 首先创建出 PodSandbox,初始化对应的网络 net namespace,调用 CNI 获取 Pod IP;接着 CRI 开始创建 Pod 中第一个 pause container,绑定到上一步创建的 net namespace 和 Pod IP;接着由 CRI 依次创建和启动 Pod 中声明的 initContainers 和 containers 容器;当所有的 containers 运行起来后,探针探测容器运行符合预期后,Pod 状态最终更新为 Running; |
|---|
Pod IP 分配流程
从上面 kubelet 管理 Pod 的生命周期逻辑可以看到,CRI 运行时(如 containerd)第一步是创建 PodSandbox,实质是通过调用 CNI 获取 Pod IP,然后初始化并运行 Pod 里面第一个 pause (registry.k8s.io/pause:3.9) 容器。
通过 Pod 将一组相关 containers 放到一起,共用同一个 IP,一方面实现相关容器之间协作通信,另一方面也可减少 IP 资源的分配量,不用每个容器都分配一个 IP。
通过 CNI 官网可查看当前支持的多种插件,分为 Main, Meta, IPAM 等多种类型,其中 IPAM (IP Address Management) 是专门进行 IP 地址分配的插件,支持三种子类型 dhcp, host-local, static。
CNI (Container Network Interface, 容器网络接口),是 K8s 使用的统一容器网络模型,用户可按需实现自己的 CNI 插件。
https://www.cni.dev/plugins/current/

dhcp:是通过 dhcp client 请求 dhcp server 服务进行动态 IP 分配,其依赖 CNI 插件可访问 dhcp 服务器,配置复杂度高,实际使用较少。host-local:是最常见的使用方式,通过在宿主机 Node 上以文件读写的方式,进行 IP 分配与释放。其中 IP 分可配的 range 范围由上面 2.2 所述,通过 Controller 为每一个 Node 分配对应的 CIDR,host-local 插件将从这个 Node CIDR 中动态分配 IP 给 Pod 使用。static:是通过直接指定 IP 地址,为 Pod 分配指定的 IP,支持 IPv4/IPv6,主要用于 debug 或指定 IP 分配的场景,一般较少使用。 |
|---|
下面以 host-local 方式进行 Demo 测试:cat host-local.conf
{
"cniVersion":"0.3.1", # CNI 版本
"name":"examplenet", # 网络名称,会建立对应的目录
"ipam":{
"type":"host-local", # host-local 类型
"ranges":[
[
{
"subnet":"10.10.0.0/16", # 子网 CIDR
"rangeStart": "10.10.1.21", # IP 分配范围开始
"rangeEnd": "10.10.1.28", # IP 分配范围结束
"gateway": "10.10.0.254" # 网关
}
]
],
"dataDir":"/tmp/cni-example" # 宿主机存放的数据目录
}
}在宿主机 Node 上执行 ADD 分配 IP:
# 第一次执行 (ns1)
CNI_COMMAND=ADD CNI_CONTAINERID=ns1 CNI_NETNS=/var/run/netns/ns1 CNI_IFNAME=eth0 CNI_PATH=/opt/cni/bin/ /opt/cni/bin/host-local < host-local.conf
{
"cniVersion": "0.3.1",
"ips": [
{
"version": "4", # IPv4
"address": "10.10.1.21/16",
"gateway": "10.10.0.254"
}
],
"dns": {}
}
# 再次执行 (ns2)
CNI_COMMAND=ADD CNI_CONTAINERID=ns2 CNI_NETNS=/var/run/netns/ns2 CNI_IFNAME=eth0 CNI_PATH=/opt/cni/bin/ /opt/cni/bin/host-local < host-local.conf
{
"cniVersion": "0.3.1",
"ips": [
{
"version": "4", # IPv4
"address": "10.10.1.22/16",
"gateway": "10.10.0.254"
}
],
"dns": {}
}可以看到从 rangeStart 开始按序分配 IP 10.10.1.21, 10.10.1.22,一次分配一个。
分配出来在宿主机上以文件形式存储:
/tmp/cni-example/examplenet]# ll
total 64
-rw-r--r-- 1 root root 7 Jul 8 22:01 10.10.1.21
-rw-r--r-- 1 root root 7 Jul 8 22:02 10.10.1.22
-rw-r--r-- 1 root root 10 Jul 9 14:41 last_reserved_ip.0
-rwxr-x--- 1 root root 0 Jul 8 21:05 lock其中 last_reserved_ip 表示最后一次分配的 IP,后续分配 IP 将从这个 last_reserved_ip 开始,遍历配置中 [rangeStart - rangeEnd] 之间可分配的 IP,返回给客户端。
当 Pod 删除的时候,会调用 StopPodSandbox -> teardownPodNetwork,最终调用 IPAM host-local DEL 命令删除对应 Pod 的 IP。
CNI_COMMAND=DEL CNI_CONTAINERID=ns1 CNI_NETNS=/var/run/netns/ns1 CNI_IFNAME=eth0 CNI_PATH=/opt/cni/bin/ /opt/cni/bin/host-local < host-local.conf
/tmp/cni-example/examplenet]# ll
total 64
-rw-r--r-- 1 root root 7 Jul 8 22:02 10.10.1.22
-rw-r--r-- 1 root root 10 Jul 9 14:41 last_reserved_ip.0
-rwxr-x--- 1 root root 0 Jul 8 21:05 lockPod 在创建的时候,可以设置 pod.spec.hostNetwork = true/false,表示是否宿主机 Node 的网络,若 hostNetwork = true,则 podIP 就直接设为宿主机 hostIP。
// kubernetes/pkg/kubelet/kubelet_pods.go
// 通过 IsHostNetworkPod 判断如果是 hostNetwork 则 podIP = hostIP
func (kl *Kubelet) generateAPIPodStatus(pod *v1.Pod, podStatus *kubecontainer.PodStatus, podIsTerminal bool) v1.PodStatus {
...
// set HostIP and initialize PodIP/PodIPs for host network pods
if kl.kubeClient != nil {
hostIPs, err := kl.getHostIPsAnyWay()
if err != nil {
klog.V(4).InfoS("Cannot get host IPs", "err", err)
} else {
s.HostIP = hostIPs[0].String()
// HostNetwork Pods inherit the node IPs as PodIPs. They are immutable once set,
// other than that if the node becomes dual-stack, we add the secondary IP.
if kubecontainer.IsHostNetworkPod(pod) {
// Primary IP is not set
if s.PodIP == "" {
s.PodIP = hostIPs[0].String()
s.PodIPs = []v1.PodIP{{IP: s.PodIP}}
}
// Secondary IP is not set #105320
if len(hostIPs) == 2 && len(s.PodIPs) == 1 {
s.PodIPs = append(s.PodIPs, v1.PodIP{IP: hostIPs[1].String()})
}
}
}
}
return *s
}同样的,CRI (containerd) 运行时在创建 PodSandbox 的时候,也会通过判断 PodSandboxConfig.Linux.SecurityContext.NamespaceOptions.Network = NamespaceMode_NODE 是否为 hostNetwork,进而决定是否要调用 CNI 获取 podIP。
// containerd/pkg/cri/server/helpers.go
// 各平台判断 PodSandboxConfig 是否为 hostNetwork 的方式
func hostNetwork(config *runtime.PodSandboxConfig) bool {
var hostNet bool
switch goruntime.GOOS {
case "windows":
// Windows HostProcess pods can only run on the host network
hostNet = config.GetWindows().GetSecurityContext().GetHostProcess()
case "darwin":
// No CNI on Darwin yet.
hostNet = true
default:
// Even on other platforms, the logic containerd uses is to check if NamespaceMode == NODE.
// So this handles Linux, as well as any other platforms not governed by the cases above
// that have special quirks.
hostNet = config.GetLinux().GetSecurityContext().GetNamespaceOptions().GetNetwork() == runtime.NamespaceMode_NODE
}
return hostNet
}Pod IP 双协议栈
K8s 官方在 v1.20 (v1.23 发布 stable) 版本支持了 IPv4/IPv6 dual-stack 双协议栈,具体依赖于 Node、CNI 等底层基础设施层的支持,目前各大云厂商都陆续支持了 IPv4/IPv6 双协议栈。
在基础设施层支持了 IPv4/IPv6 后,K8s 各组件配置双栈的配置如下:
kube-apiserver:--service-cluster-ip-range=<IPv4 CIDR>,<IPv6 CIDR>kube-controller-manager:--cluster-cidr=<IPv4 CIDR>,<IPv6 CIDR>--service-cluster-ip-range=<IPv4 CIDR>,<IPv6 CIDR>--node-cidr-mask-size-ipv4|--node-cidr-mask-size-ipv6 defaults to /24 for IPv4 and /64 for IPv6kube-proxy:--cluster-cidr=<IPv4 CIDR>,<IPv6 CIDR>kubelet:when there is no --cloud-provider the administrator can pass a comma-separated pair of IP addresses via --node-ip to manually configure dual-stack .status.addresses for that Node. If a Pod runs on that node in HostNetwork mode, the Pod reports these IP addresses in its .status.podIPs field. All podIPs in a node match the IP family preference defined by the .status.addresses field for that Node. |
|---|
kube-controller-manager:
kube-proxy:
kubelet:
感兴趣的读者可以自行去探索 IPv4/IPv6 双协议栈的 Pod IP 分配与释放流程。
Pod IP 固定与回收
从上面 CNI IPAM host-local 插件的介绍可知,用户可根据需要实现自己的 Pod IP 固定与指定时长回收机制,这在以数据库 (Database)、中间件为代表的有状态服务中具有较为广泛的应用场景。
K8s 中通过 StatefulSet 实现有状态服务的管理,其生成的 Pod 编号 (如 mysql-0, mysql-1, mysql-2) 是唯一且重建后不变。某些业务场景下,业务上层需要对应的 Pod IP 保持不变,这样在 Pod 异常后快速拉起,上层业务不需要变更 IP 就可以自动恢复。因此这种场景就需要 Pod IP 在重建前后保持一致。
在 Pod 被删除后,还可以指定 Pod IP 的保留时长,防止短时间新创建的 Pod 复用了最近被删除 Pod 的 IP,很容易给上层业务造成困扰与异常,造成业务的不稳定。因此用户或各大云厂商可通过设计与实现 Pod 的固定与定时回收机制满足有状态服务的固定 IP 需求。
【思路之一】
可设计一个 ReservedIP CRD + 对应的 CNI plugin,在创建 Pod 时记录某个 StatefulSet 下对应 namespace/podName 与 ReservedIP 的映射关系,当此 namespace/podName 删除时,仅仅记录 ReservedIP 的 TTL (如 24h)。
在 TTL 过期之前,再次创建同名的 namespace/podName,则直接用之前保留的 Pod IP。若 TTL 已过期,则由对应的 GC 逻辑去真正调用 CNI IPAM plugin,删除对应的 Pod IP。
【Calico 社区实现】
(https://docs.tigera.io/calico/latest/networking/ipam/use-specific-ip)
在 Pod Annotations 加上下面的设置即可:
apiVersion: v1
kind: Pod
metadata:
name: fixed-pod-ip
annotations:
cni.projectcalico.org/ipAddrs: "[\"192.168.0.1\"]"
spec:
...更多 Pod IP 固定与回收的实现方式,欢迎交流。
小结
本文通过介绍 K8s 中多种 IP CIDR、Pod 生命周期、kubelet 核心逻辑、CNI IPAM 分配 Pod IP、双协议栈(IPv4/IPv6)、IP 固定与回收等流程,说明了 Pod IP 的分配机制。小结如下:
kube-apiserver 收到客户端请求(Controller 或 kubectl 客户端)后,创建对应的 Pod;kube-scheduler 按照配置的调度策略进行 Pod 调度,选择最为合适的 Node 作为目标节点;kubelet(运行于每个 Node 上的 K8s agent)Watch 监听到调度到所在节点的 Pod(s),开始真正创建 Pod;由 CRI 首先创建出 PodSandbox,初始化对应的网络 net namespace,调用 CNI IPAM 插件分配 Pod IP;若 hostNetwork 为 true,则直接使用 Node IP;接着 CRI 开始创建 Pod 中第一个 pause container,绑定到上一步创建的 net namespace 和 Pod IP;接着由 CRI 依次创建和启动 Pod 中声明的 initContainers 和 containers 容器;当所有的 containers 运行起来后,探针探测容器运行符合预期后,Pod 状态最终更新为 Running。 |
|---|
参考资料:
K8s kubelet 源码:https://github.com/kubernetes/kubernetes/blob/master/pkg/kubelet/kubelet.go
containerd 源码https://github.com/containerd/containerd/blob/main/pkg/cri/server/sandbox_run.go
CNI 插件:https://www.cni.dev/plugins/current/
K8s IP 双协议栈:https://kubernetes.io/docs/concepts/services-networking/dual-stack/
K8s node podCIDR:https://kubernetes.io/docs/reference/kubernetes-api/cluster-resources/node-v1/




关注并星标腾讯云开发者
第一时间看鹅厂技术