

👉腾小云导读
本文以 huggingface-transformers 的文本生成解码代码为例,对文本生成常用的五种解码策略 greedy search、beam search、sample、sample and rank & beam sample、group beam search 进行逐行解读。每一小节首先会介绍对应解码策略的原理,接着给出供大家快速上手的代码示例,并逐层介绍调用过程,最后给出所使用到的所有类之间调用的时序图。由简到繁再到简,帮助大家建立起一个整体的认识,并且能够快速应用。干货较多,欢迎阅读并进行实践尝试。
在 T5/GPT 等自回归模型中,解码策略直接影响到模型输出的效果。在解码第 t 个 token w 时,模型依赖前面的 t-1 个 token,计算概率分布 P(w∣w1:t−1 )。根据该概率分布,研究者们设计了各式各样的解码策略,每一种解码策略都对应了一个或多个相关的参数,多种参数糅合在一起,容易让人摸不着头脑。在对应官网提供的 API 中,我们可以看到也提供了一些用于调整解码策略的参数,如 temperature、top_p 等。


最简单的策略就是 greedy decoding,即每步选择概率最大的 token:

。如上图所示,从单词 The 开始,该策略每步都会选择下一步概率最大的词,最后会得到输出序列 The nice woman,总概率是 0.5 * 0.4 = 0.2。greedy decoding 速度最快,也有如下几个缺点:
一、 它可能会错过全局概率最大的序列。比如上图中,The dog has 的总概率更大,是0.4 * 0.9 = 0.36。
二、 由于缺少随机性,模型在输出一个重复的 token 之后,有较大可能陷入重复输出序列的循环。
三、 greedy 解码方式非常接近模型训练时候的 objective,因此容易复述训练数据,缺少了创造性。
# 环境:python3.9、torch1.13.1、transformers4.26.1
from transformers import (
AutoTokenizer,
AutoModelForCausalLM,
LogitsProcessorList,
MinLengthLogitsProcessor,
RepetitionPenaltyLogitsProcessor,
StoppingCriteriaList,
MaxLengthCriteria,
)
tokenizer = AutoTokenizer.from_pretrained("gpt2")
model = AutoModelForCausalLM.from_pretrained("gpt2")
# set pad_token_id to eos_token_id because GPT2 does not have a PAD token
model.generation_config.pad_token_id = model.generation_config.eos_token_id
input_prompt = "It might be possible to"
input_ids = tokenizer(input_prompt, return_tensors="pt").input_ids
# instantiate logits processors
logits_processor = LogitsProcessorList(
[
MinLengthLogitsProcessor(10, eos_token_id=model.generation_config.eos_token_id),
RepetitionPenaltyLogitsProcessor(1.2),
]
)
stopping_criteria = StoppingCriteriaList([MaxLengthCriteria(max_length=20)])
outputs = model.greedy_search(
input_ids, logits_processor=logits_processor, stopping_criteria=stopping_criteria
)
result = tokenizer.batch_decode(outputs, skip_special_tokens=True)
print(result)
-------------------------------------------------output-------------------------------------------------
['It might be possible to get a better understanding of the nature of this phenomenon, but it is not']快速上手的代码参考:Generation,更详细的参数介绍也可从中获取。
链接:https://huggingface.co/docs/transformers/main_classes/text_generation
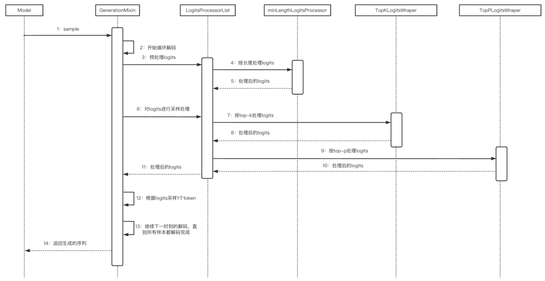
主要针对快速上手的第30-32行代码调用的 greedy_search 方法进行解读。
代码地址:
transformers/utils.py at v4.26.1 · huggingface/transformers · GitHub
logits_processor = logits_processor if logits_processor is not None else LogitsProcessorList()
stopping_criteria = stopping_criteria if stopping_criteria is not None else StoppingCriteriaList()
if max_length is not None:
warnings.warn(
"`max_length` is deprecated in this function, use"
" `stopping_criteria=StoppingCriteriaList([MaxLengthCriteria(max_length=max_length)])` instead.",
UserWarning,
)
stopping_criteria = validate_stopping_criteria(stopping_criteria, max_length)
pad_token_id = pad_token_id if pad_token_id is not None else self.generation_config.pad_token_id
eos_token_id = eos_token_id if eos_token_id is not None else self.generation_config.eos_token_id
if isinstance(eos_token_id, int):
eos_token_id = [eos_token_id]
output_scores = output_scores if output_scores is not None else self.generation_config.output_scores
output_attentions = (
output_attentions if output_attentions is not None else self.generation_config.output_attentions
)
output_hidden_states = (
output_hidden_states if output_hidden_states is not None else self.generation_config.output_hidden_states
)
return_dict_in_generate = (
return_dict_in_generate
if return_dict_in_generate is not None
else self.generation_config.return_dict_in_generate
)
# init attention / hidden states / scores tuples
scores = () if (return_dict_in_generate and output_scores) else None
decoder_attentions = () if (return_dict_in_generate and output_attentions) else None
cross_attentions = () if (return_dict_in_generate and output_attentions) else None
decoder_hidden_states = () if (return_dict_in_generate and output_hidden_states) else None
# if model is an encoder-decoder, retrieve encoder attention weights and hidden states
if return_dict_in_generate and self.config.is_encoder_decoder:
encoder_attentions = model_kwargs["encoder_outputs"].get("attentions") if output_attentions else None
encoder_hidden_states = (
model_kwargs["encoder_outputs"].get("hidden_states") if output_hidden_states else None
)1-1行:获取 logits_processor,用于后续对logits进行预处理;2-9行:获取 stopping_criteria,用于后续判断何时停止解码。若设置了解码最大长度,则验证已获取的 stopping_criteria 是否设置正确;10-11行:获取 pad_token_id、eos_token_id,用于 padding 和识别句子结束位置;12-13行:若 eos_token_id 为 int 类型,则将其转换为 list,这么做可以让多个 token 都作为 eos_token,当 eos_token 有多个时,获取的 eos_token_id 则为一个 list,因此其为 int 类型时,需要进行转换;14-19行:获取 output_scores、output_attentions、output_hidden_states,这三个变量均为 bool 类型,用于决定后续是否需要输出 scores、attentions、hidden_states(生成句子的得分、decoder每一层的注意力矩阵、decoder每一层的隐藏状态);20-31行:获取 return_dict_in_generate,用于判断是否需要将 4. 中几个变量返回给调用方。若需要且对应变量为 True,则初始化 scores、decoder_attentions、cross_attentions、decoder_hidden_states;32-38行:若模型为 encoder-decoder 架构,则获取 encoder 的 attention 和 hidden_states。 |
|---|
# keep track of which sequences are already finished
unfinished_sequences = input_ids.new(input_ids.shape[0]).fill_(1)
this_peer_finished = False # used by synced_gpus only
while True:
if synced_gpus:
# Under synced_gpus the `forward` call must continue until all gpus complete their sequence.
# The following logic allows an early break if all peers finished generating their sequence
this_peer_finished_flag = torch.tensor(0.0 if this_peer_finished else 1.0).to(input_ids.device)
# send 0.0 if we finished, 1.0 otherwise
dist.all_reduce(this_peer_finished_flag, op=dist.ReduceOp.SUM)
# did all peers finish? the reduced sum will be 0.0 then
if this_peer_finished_flag.item() == 0.0:
break
# prepare model inputs
model_inputs = self.prepare_inputs_for_generation(input_ids, **model_kwargs)
# forward pass to get next token
outputs = self(
**model_inputs,
return_dict=True,
output_attentions=output_attentions,
output_hidden_states=output_hidden_states,
)
if synced_gpus and this_peer_finished:
continue # don't waste resources running the code we don't need
next_token_logits = outputs.logits[:, -1, :]
# pre-process distribution
next_tokens_scores = logits_processor(input_ids, next_token_logits)
# Store scores, attentions and hidden_states when required
if return_dict_in_generate:
if output_scores:
scores += (next_tokens_scores,)
if output_attentions:
decoder_attentions += (
(outputs.decoder_attentions,) if self.config.is_encoder_decoder else (outputs.attentions,)
)
if self.config.is_encoder_decoder:
cross_attentions += (outputs.cross_attentions,)
if output_hidden_states:
decoder_hidden_states += (
(outputs.decoder_hidden_states,)
if self.config.is_encoder_decoder
else (outputs.hidden_states,)
)
# argmax
next_tokens = torch.argmax(next_tokens_scores, dim=-1)
# finished sentences should have their next token be a padding token
if eos_token_id is not None:
if pad_token_id is None:
raise ValueError("If `eos_token_id` is defined, make sure that `pad_token_id` is defined.")
next_tokens = next_tokens * unfinished_sequences + pad_token_id * (1 - unfinished_sequences)
# update generated ids, model inputs, and length for next step
input_ids = torch.cat([input_ids, next_tokens[:, None]], dim=-1)
model_kwargs = self._update_model_kwargs_for_generation(
outputs, model_kwargs, is_encoder_decoder=self.config.is_encoder_decoder
)
# if eos_token was found in one sentence, set sentence to finished
if eos_token_id is not None:
unfinished_sequences = unfinished_sequences.mul((sum(next_tokens != i for i in eos_token_id)).long())
# stop when each sentence is finished, or if we exceed the maximum length
if unfinished_sequences.max() == 0 or stopping_criteria(input_ids, scores):
if not synced_gpus:
break
else:
this_peer_finished = True1-2行:初始化 unfinished_sequences,维度为[batch_size],用于判断 batch 内句子是否已全部解码完成,值为1表示未解码完成,0表示已解码完成;4-4行:初始化 this_peer_finished 为 False,用于说明当前 gpu 并未完成batch内所有句子的解码,仅在 synced_gpus 为 True 时起作用。synced_gpus 为是否需要进行 gpu 间同步的标志;6-14行:若需要进行 gpu 间的同步,首先初始化 this_peer_finished_flag,若当前 gpu 已完成 batch 内所有句子的解码,则赋值为0.0,否则赋值为1.0。之后将所有 gpu 的 this_peer_finished_flag 变量进行相加,若其值为0.0,说明所有 gpu 都已完成解码,此时可以结束解码;19-25行:获取模型输出结果;27-28行:如果需要进行 gpu 间的同步,且当前 gpu 已对 batch 内所有句子解码完成,则跳过;30-33行:获取 next_token_logits,维度为[batch_size, vocab_size],即预测的下一个 token 的 logits。之后调用1.中初始化的 logits_processor 对 next_token_logits 进行预处理,logits_processor 为 LogitsProcessorList 的实例。 |
|---|
代码:
transformers/logits_process.py at v4.26.1 · huggingface/transformers · GitHub
class LogitsProcessorList(list):
"""
This class can be used to create a list of [`LogitsProcessor`] or [`LogitsWarper`] to subsequently process a
`scores` input tensor. This class inherits from list and adds a specific *__call__* method to apply each
[`LogitsProcessor`] or [`LogitsWarper`] to the inputs.
"""
@add_start_docstrings(LOGITS_PROCESSOR_INPUTS_DOCSTRING)
def __call__(self, input_ids: torch.LongTensor, scores: torch.FloatTensor, **kwargs) -> torch.FloatTensor:
for processor in self:
function_args = inspect.signature(processor.__call__).parameters
if len(function_args) > 2:
if not all(arg in kwargs for arg in list(function_args.keys())[2:]):
raise ValueError(
f"Make sure that all the required parameters: {list(function_args.keys())} for "
f"{processor.__class__} are passed to the logits processor."
)
scores = processor(input_ids, scores, **kwargs)
else:
scores = processor(input_ids, scores)
return scores此处会调用__call__方法,参数 input_ids 为已生成的序列,scores 为下一步预测 token 的得分。
10-21行:循环调用 LogitsProcessor 中的 processor。对于每一次循环,首先获取 processor __call__方法的参数,若参数个数大于2,对参数进行检查,确保所有参数都正确传入了,之后再进行调用。若参数个数小于等于2,则直接调用。最后返回处理后的得分。 |
|---|
这里介绍快速上手中使用的两种预处理方法最小长度和重复词惩罚对应的 processor。
· 最小长度
代码:transformers/logits_process.py at v4.26.1 · huggingface/transformers · GitHub
class MinLengthLogitsProcessor(LogitsProcessor):
r"""
[`LogitsProcessor`] enforcing a min-length by setting EOS probability to 0.
Args:
min_length (`int`):
The minimum length below which the score of `eos_token_id` is set to `-float("Inf")`.
eos_token_id (`Union[int, List[int]]`):
The id of the *end-of-sequence* token. Optionally, use a list to set multiple *end-of-sequence* tokens.
"""
def __init__(self, min_length: int, eos_token_id: Union[int, List[int]]):
if not isinstance(min_length, int) or min_length < 0:
raise ValueError(f"`min_length` has to be a positive integer, but is {min_length}")
if isinstance(eos_token_id, int):
eos_token_id = [eos_token_id]
if not all([isinstance(i, int) for i in eos_token_id]) or any([i < 0 for i in eos_token_id]):
raise ValueError(f"`eos_token_id` has to be a list of positive integers, but is {eos_token_id}")
self.min_length = min_length
self.eos_token_id = eos_token_id
def __call__(self, input_ids: torch.LongTensor, scores: torch.FloatTensor) -> torch.FloatTensor:
cur_len = input_ids.shape[-1]
if cur_len < self.min_length:
for i in self.eos_token_id:
scores[:, i] = -float("inf")
return scores上文中调用的__call__方法,即跳转到这里的23行;24-28行:获取当前已生成序列的长度。若当前长度小于预设的最小长度,则遍历所有eos_token,将其得分设为-inf。这样就可以保证在当前步解码的结果不会是 eos_token。 |
|---|
· 重复词惩罚
代码:transformers/logits_process.py at v4.26.1 · huggingface/transformers · GitHub
class RepetitionPenaltyLogitsProcessor(LogitsProcessor):
r"""
[`LogitsProcessor`] enforcing an exponential penalty on repeated sequences.
Args:
repetition_penalty (`float`):
The parameter for repetition penalty. 1.0 means no penalty. See [this
paper](https://arxiv.org/pdf/1909.05858.pdf) for more details.
"""
def __init__(self, penalty: float):
if not isinstance(penalty, float) or not (penalty > 0):
raise ValueError(f"`penalty` has to be a strictly positive float, but is {penalty}")
self.penalty = penalty
def __call__(self, input_ids: torch.LongTensor, scores: torch.FloatTensor) -> torch.FloatTensor:
score = torch.gather(scores, 1, input_ids)
# if score < 0 then repetition penalty has to be multiplied to reduce the previous token probability
score = torch.where(score < 0, score * self.penalty, score / self.penalty)
scores.scatter_(1, input_ids, score)
return scores上文中调用的__call__方法,即跳转到这里的16行;17-17行:input_ids 是已生成的序列,scores 是当前步预测 token 的得分,维度为[batch_size, vocab_size],gather 相当于是从 scores 里获取已生成 token 的得分19-20行:如果已生成 token 的 score < 0,就乘上 penalty;如果 score > 0,就除以 penalty。所以如果 penalty 等于1.0,相当于 score 没有变化,即没有惩罚。当0.0 < penalty < 1.0,已生成的词的得分会被增加,此时为鼓励重复词生成。当 penalty > 1.0,已生成词的得分就会被缩小,此时为惩罚重复词生成;22-22行:把惩罚过的 score 重新赋值回 scores;35-51行:对 scores、attentions、hidden_states 进行重新赋值;53-60行:获取 next_tokens,维度为[batch_size],即预测的下一个 token id。之后对next_tokens进行重新赋值,若当前句子已解码完成,则将其重新赋值为 pad_token_id,否则不变;62-66行:更新 input_ids,即已生成的序列,将当前预测的 token 拼接到之前预测的序列之后。之后更新 model_kwargs,如对之前已生成 token 的 key value 缓存等信息进行更新,用于下一次预测;68-71行:更新 unfinished_sequences,由于 eos_token_id 为一个 list,所以只要 next_tokens 为 eos_token_id 中的任意一个,则都代表已解码完成;72-77行:判断是否可以结束解码,若 unfinished_sequences 的最大值为0,说明 batch 内所有句子已解码完成,可以结束解码了。或者满足了停止条件,也可以结束解码,调用 stopping_criteria 函数的返回值为一个 bool 值,代表是否满足停止条件。另外对是否需要进行 gpu 间的同步进行分别处理,若不需要,则直接结束循环,若需要则设置 this_peer_finished 为 True,表明当前 gpu 已对 batch 内所有句子完成解码。 |
|---|
if return_dict_in_generate:
if self.config.is_encoder_decoder:
return GreedySearchEncoderDecoderOutput(
sequences=input_ids,
scores=scores,
encoder_attentions=encoder_attentions,
encoder_hidden_states=encoder_hidden_states,
decoder_attentions=decoder_attentions,
cross_attentions=cross_attentions,
decoder_hidden_states=decoder_hidden_states,
)
else:
return GreedySearchDecoderOnlyOutput(
sequences=input_ids,
scores=scores,
attentions=decoder_attentions,
hidden_states=decoder_hidden_states,
)
else:
return input_ids若需要返回生成过程中的详细结果,则根据架构为 encoder-decoder 和 decoder-only 分别返回对应 dict,否则直接返回预测序列;
整体流程如下面的时序图所示


一、 在 text generation 中,一般将[EOS] token 视为文本的结尾,也就是 absorbing state。如果某个候选序列达到这个 absorbing state,就不再扩展它。这就会造成 Beam Search 通常会倾向于更短的序列,因为长序列算概率乘积后,数值会相对短序列更小。因此,一般会在得分函数中引入 length normalization 对长度进行归一化。
from transformers import (
AutoTokenizer,
AutoModelForSeq2SeqLM,
LogitsProcessorList,
NoRepeatNGramLogitsProcessor,
BeamSearchScorer,
)
import torch
tokenizer = AutoTokenizer.from_pretrained("t5-base")
model = AutoModelForSeq2SeqLM.from_pretrained("t5-base")
encoder_input_str = "translate English to Chinese: How old are you?"
encoder_input_ids = tokenizer(encoder_input_str, return_tensors="pt").input_ids
# lets run beam search using 3 beams
num_beams = 3
# define decoder start token ids
input_ids = torch.ones((num_beams, 1), device=model.device, dtype=torch.long)
input_ids = input_ids * model.config.decoder_start_token_id
# add encoder_outputs to model keyword arguments
model_kwargs = {
"encoder_outputs": model.get_encoder()(
encoder_input_ids.repeat_interleave(num_beams, dim=0), return_dict=True
)
}
# instantiate beam scorer
beam_scorer = BeamSearchScorer(
batch_size=1,
num_beams=num_beams,
num_beam_hyps_to_keep=2,
device=model.device,
)
# instantiate logits processors
logits_processor = LogitsProcessorList(
[
NoRepeatNGramLogitsProcessor(2),
]
)
outputs = model.beam_search(input_ids, beam_scorer, logits_processor=logits_processor, **model_kwargs)
result = tokenizer.batch_decode(outputs, skip_special_tokens=True))
print(result)
-------------------------------------------------output-------------------------------------------------
['Wie alt bist du?']主要针对快速上手的第45行代码调用的 beam_search 方法进行解读
代码地址:
transformers/utils.py at v4.26.1 · huggingface/transformers · GitHub
batch_size = len(beam_scorer._beam_hyps)
num_beams = beam_scorer.num_beams
batch_beam_size, cur_len = input_ids.shape
if num_beams * batch_size != batch_beam_size:
raise ValueError(
f"Batch dimension of `input_ids` should be {num_beams * batch_size}, but is {batch_beam_size}."
)
beam_indices = (
tuple(() for _ in range(batch_beam_size)) if (return_dict_in_generate and output_scores) else None
)
这一步与 greedy search 基本一致,区别在于需要额外初始化一些用于 beam search 的变量。
1-2行:获取 batch_size 和候选路径个数;4-9行:参数检查,batch_beam_size 必须等于 batch_size * num_beams,这也是实现 beam search 算法的一种具体方式,将每条候选路径都当作 batch 内的一条样本,分别进行解码;11-13行:beam_indices 为所有候选存储最后一个预测的 token 所在路径的每一步路径下标。 |
|---|
# initialise score of first beam with 0 and the rest with -1e9. This makes sure that only tokens
# of the first beam are considered to avoid sampling the exact same tokens across all beams.
beam_scores = torch.zeros((batch_size, num_beams), dtype=torch.float, device=input_ids.device)
beam_scores[:, 1:] = -1e9
beam_scores = beam_scores.view((batch_size * num_beams,))
this_peer_finished = False # used by synced_gpus only
while True:
if synced_gpus:
# Under synced_gpus the `forward` call must continue until all gpus complete their sequence.
# The following logic allows an early break if all peers finished generating their sequence
this_peer_finished_flag = torch.tensor(0.0 if this_peer_finished else 1.0).to(input_ids.device)
# send 0.0 if we finished, 1.0 otherwise
dist.all_reduce(this_peer_finished_flag, op=dist.ReduceOp.SUM)
# did all peers finish? the reduced sum will be 0.0 then
if this_peer_finished_flag.item() == 0.0:
break
model_inputs = self.prepare_inputs_for_generation(input_ids, **model_kwargs)
outputs = self(
**model_inputs,
return_dict=True,
output_attentions=output_attentions,
output_hidden_states=output_hidden_states,
)
if synced_gpus and this_peer_finished:
cur_len = cur_len + 1
continue # don't waste resources running the code we don't need
next_token_logits = outputs.logits[:, -1, :]
# hack: adjust tokens for Marian. For Marian we have to make sure that the `pad_token_id`
# cannot be generated both before and after the `nn.functional.log_softmax` operation.
next_token_logits = self.adjust_logits_during_generation(next_token_logits, cur_len=cur_len)
next_token_scores = nn.functional.log_softmax(
next_token_logits, dim=-1
) # (batch_size * num_beams, vocab_size)
next_token_scores_processed = logits_processor(input_ids, next_token_scores)
next_token_scores = next_token_scores_processed + beam_scores[:, None].expand_as(next_token_scores)
# Store scores, attentions and hidden_states when required
if return_dict_in_generate:
if output_scores:
scores += (next_token_scores_processed,)
if output_attentions:
decoder_attentions += (
(outputs.decoder_attentions,) if self.config.is_encoder_decoder else (outputs.attentions,)
)
if self.config.is_encoder_decoder:
cross_attentions += (outputs.cross_attentions,)
if output_hidden_states:
decoder_hidden_states += (
(outputs.decoder_hidden_states,)
if self.config.is_encoder_decoder
else (outputs.hidden_states,)
)
# reshape for beam search
vocab_size = next_token_scores.shape[-1]
next_token_scores = next_token_scores.view(batch_size, num_beams * vocab_size)
# Sample 2 next tokens for each beam (so we have some spare tokens and match output of beam search)
next_token_scores, next_tokens = torch.topk(
next_token_scores, 2 * num_beams, dim=1, largest=True, sorted=True
)
next_indices = torch_int_div(next_tokens, vocab_size)
next_tokens = next_tokens % vocab_size
# stateless
beam_outputs = beam_scorer.process(
input_ids,
next_token_scores,
next_tokens,
next_indices,
pad_token_id=pad_token_id,
eos_token_id=eos_token_id,
beam_indices=beam_indices,
)
beam_scores = beam_outputs["next_beam_scores"]
beam_next_tokens = beam_outputs["next_beam_tokens"]
beam_idx = beam_outputs["next_beam_indices"]
input_ids = torch.cat([input_ids[beam_idx, :], beam_next_tokens.unsqueeze(-1)], dim=-1)
model_kwargs = self._update_model_kwargs_for_generation(
outputs, model_kwargs, is_encoder_decoder=self.config.is_encoder_decoder
)
if model_kwargs["past_key_values"] is not None:
model_kwargs["past_key_values"] = self._reorder_cache(model_kwargs["past_key_values"], beam_idx)
if return_dict_in_generate and output_scores:
beam_indices = tuple((beam_indices[beam_idx[i]] + (beam_idx[i],) for i in range(len(beam_indices))))
# increase cur_len
cur_len = cur_len + 1
if beam_scorer.is_done or stopping_criteria(input_ids, scores):
if not synced_gpus:
break
else:
this_peer_finished = True
sequence_outputs = beam_scorer.finalize(
input_ids,
beam_scores,
next_tokens,
next_indices,
pad_token_id=pad_token_id,
eos_token_id=eos_token_id,
max_length=stopping_criteria.max_length,
beam_indices=beam_indices,
)1-5行:初始化 beam_scores,维度为[batch_size, num_beams],首先赋值为0,之后将除第一条候选路径之外的路径分数均赋值为-1e9,在7)中将会介绍这么做的原因,最后将维度变换为[batch_size * num_beams],方便后续的矩阵运算;7-32行:与 greedy search 基本一致;33-35行:针对 Marian 模型进行特殊处理,该模型不允许在进行 log_softmax 之前和之后生成 pad token;36-41行:使用 log_softmax 对 next_token_logits 计算概率值。之后对 next_token_scores 进行预处理。最后将预处理后的当前预测 token 的得分与之前预测序列的得分相加,作为该候选路径的当前得分。这里对快速上手中用到的 n-gram 惩罚预处理进行介绍。 |
|---|
代码:
transformers/logits_process.py at v4.26.1 · huggingface/transformers · GitHub
class NoRepeatNGramLogitsProcessor(LogitsProcessor):
r"""
[`LogitsProcessor`] that enforces no repetition of n-grams. See
[Fairseq](https://github.com/pytorch/fairseq/blob/a07cb6f40480928c9e0548b737aadd36ee66ac76/fairseq/sequence_generator.py#L345).
Args:
ngram_size (`int`):
All ngrams of size `ngram_size` can only occur once.
"""
def __init__(self, ngram_size: int):
if not isinstance(ngram_size, int) or ngram_size <= 0:
raise ValueError(f"`ngram_size` has to be a strictly positive integer, but is {ngram_size}")
self.ngram_size = ngram_size
def __call__(self, input_ids: torch.LongTensor, scores: torch.FloatTensor) -> torch.FloatTensor:
num_batch_hypotheses = scores.shape[0]
cur_len = input_ids.shape[-1]
banned_batch_tokens = _calc_banned_ngram_tokens(self.ngram_size, input_ids, num_batch_hypotheses, cur_len)
for i, banned_tokens in enumerate(banned_batch_tokens):
scores[i, banned_tokens] = -float("inf")
return scores16-17行:获取 batch_size 和已生成序列长度;18-18行:调用 _calc_banned_ngram_tokens 方法,获取当前步需要禁止生成的 token 序列,如果生成了该token序列中的任意一个 token,都会和之前时刻生成的 token 组成一个已生成的 ngram,所以只需要获取当前步禁止生成的 token 即可实现禁止生成已生成过的 ngram 的功能。 |
|---|
def _calc_banned_ngram_tokens(
ngram_size: int, prev_input_ids: torch.Tensor, num_hypos: int, cur_len: int
) -> List[Iterable[int]]:
"""Copied from fairseq for no_repeat_ngram in beam_search"""
if cur_len + 1 < ngram_size:
# return no banned tokens if we haven't generated no_repeat_ngram_size tokens yet
return [[] for _ in range(num_hypos)]
generated_ngrams = _get_ngrams(ngram_size, prev_input_ids, num_hypos)
banned_tokens = [
_get_generated_ngrams(generated_ngrams[hypo_idx], prev_input_ids[hypo_idx], ngram_size, cur_len)
for hypo_idx in range(num_hypos)
]
return banned_tokens4-7行:如果(当前已生成序列的长度 + 1) < 需要禁用的 ngram 的长度,+ 1指的是加上当前步预测的 token,说明必然还没有生成 ngram,那么也不需要禁用任何 ngram;9-9行:调用 _get_ngrams 方法,获取已生成的 ngram。 |
|---|
def _get_ngrams(ngram_size: int, prev_input_ids: torch.Tensor, num_hypos: int):
generated_ngrams = [{} for _ in range(num_hypos)]
for idx in range(num_hypos):
gen_tokens = prev_input_ids[idx].tolist()
generated_ngram = generated_ngrams[idx]
for ngram in zip(*[gen_tokens[i:] for i in range(ngram_size)]):
prev_ngram_tuple = tuple(ngram[:-1])
generated_ngram[prev_ngram_tuple] = generated_ngram.get(prev_ngram_tuple, []) + [ngram[-1]]
return generated_ngrams2-2行:为每个样本初始化一个 dict,用来保存已经生成的 ngram;3-6行:首先遍历每个样本,gen_tokens 为已生成的序列,generated_ngram 用来当前样本已生成的 ngram。之后通过 gen_tokens[i:] for i in range(ngram_size) 这行代码来生成已生成序列的 ngram,通过以下例子可以很快速地理解这行代码。 |
|---|
>>> gen_tokens = [1, 2, 3, 4, 5, 6, 7, 8, 9, 10]
>>> for i in range(2):
... print(gen_tokens[i:])
...
[1, 2, 3, 4, 5, 6, 7, 8, 9, 10]
[2, 3, 4, 5, 6, 7, 8, 9, 10]
>>> for ngram in zip(*[gen_tokens[i:] for i in range(2)]):
... print(ngram)
...
(1, 2)
(2, 3)
(3, 4)
(4, 5)
(5, 6)
(6, 7)
(7, 8)
(8, 9)
(9, 10)7-9行:当前 ngram 除最后一个 token 外的序列作为 key,即前缀,最后一个 token 作为 value,加入到 generated_ngram 中。最后返回所有样本已生成的 ngram;11-14行:遍历每个样本已生成的 ngram,调用 _get_generated_ngrams 方法获取当前步每个样本需要禁止生成的 token,最后返回。 |
|---|
def _get_generated_ngrams(banned_ngrams, prev_input_ids, ngram_size, cur_len):
# Before decoding the next token, prevent decoding of ngrams that have already appeared
start_idx = cur_len + 1 - ngram_size
ngram_idx = tuple(prev_input_ids[start_idx:cur_len].tolist())
return banned_ngrams.get(ngram_idx, [])2-5行:start_idx 为已生成序列中最后一个 ngram 的起始位置,cur_len 为已生成序列中最后一个 ngram 除最后一个 token 外的结束位置,因此 prev_input_ids[start_idx: curlen] 即为最后一个 ngram 的前缀,用该前缀去 banned_grams 查找,若存在则获得当前步需要禁止生成的 token,否则为空。最后返回结果;20-23行:遍历所有被禁止生成的 token,将其得分赋值为 -inf;43-59行:与 greedy search 相同;61-63行:对 next_token_scores 进行维度变换,[batch_size num_beams, vocab_size] -> [batch_size, num_beams * vocab_size];65-68行:获取 score 最高的2 * num_beams个预测token和其得分,注意 next_token_scores 的维度为[batch_size * num_beams],在生成第一个 token 时,由于1)中的设置,除第一条候选路径外的其他路径分数均为-1e9,因此只会从第一条候选路径中取出2 * num_beams 个结果,在生成后续 token 时,就将是从所有候选路径中去取了,这其实是一种边界处理的小技巧,能够使用相同的代码去处理第一次解码和后续解码;70-71行:next_indices 为候选路径的下标,表明该预测token属于哪条候选路径,next_tokens 为预测 token 的 id;73-82行:调用 beam_scorer.process 方法,获取 beam search 的结果。 |
|---|
代码:
transformers/beam_search.py at v4.26.1 · huggingface/transformers · GitHub
def process(
self,
input_ids: torch.LongTensor,
next_scores: torch.FloatTensor,
next_tokens: torch.LongTensor,
next_indices: torch.LongTensor,
pad_token_id: Optional[int] = None,
eos_token_id: Optional[Union[int, List[int]]] = None,
beam_indices: Optional[torch.LongTensor] = None,
) -> Tuple[torch.Tensor]:
cur_len = input_ids.shape[-1]
batch_size = len(self._beam_hyps)
if not (batch_size == (input_ids.shape[0] // self.group_size)):
if self.num_beam_groups > 1:
raise ValueError(
f"A group beam size of {input_ids.shape[0]} is used as the input, but a group beam "
f"size of {self.group_size} is expected by the beam scorer."
)
else:
raise ValueError(
f"A beam size of {input_ids.shape[0]} is used as the input, but a beam size of "
f"{self.group_size} is expected by the beam scorer."
)
device = input_ids.device
next_beam_scores = torch.zeros((batch_size, self.group_size), dtype=next_scores.dtype, device=device)
next_beam_tokens = torch.zeros((batch_size, self.group_size), dtype=next_tokens.dtype, device=device)
next_beam_indices = torch.zeros((batch_size, self.group_size), dtype=next_indices.dtype, device=device)
if isinstance(eos_token_id, int):
eos_token_id = [eos_token_id]
for batch_idx, beam_hyp in enumerate(self._beam_hyps):
if self._done[batch_idx]:
if self.num_beams < len(beam_hyp):
raise ValueError(f"Batch can only be done if at least {self.num_beams} beams have been generated")
if eos_token_id is None or pad_token_id is None:
raise ValueError("Generated beams >= num_beams -> eos_token_id and pad_token have to be defined")
# pad the batch
next_beam_scores[batch_idx, :] = 0
next_beam_tokens[batch_idx, :] = pad_token_id
next_beam_indices[batch_idx, :] = 0
continue
# next tokens for this sentence
beam_idx = 0
for beam_token_rank, (next_token, next_score, next_index) in enumerate(
zip(next_tokens[batch_idx], next_scores[batch_idx], next_indices[batch_idx])
):
batch_beam_idx = batch_idx * self.group_size + next_index
# add to generated hypotheses if end of sentence
if (eos_token_id is not None) and (next_token.item() in eos_token_id):
# if beam_token does not belong to top num_beams tokens, it should not be added
is_beam_token_worse_than_top_num_beams = beam_token_rank >= self.group_size
if is_beam_token_worse_than_top_num_beams:
continue
if beam_indices is not None:
beam_index = beam_indices[batch_beam_idx]
beam_index = beam_index + (batch_beam_idx,)
else:
beam_index = None
beam_hyp.add(
input_ids[batch_beam_idx].clone(),
next_score.item(),
beam_indices=beam_index,
)
else:
# add next predicted token since it is not eos_token
next_beam_scores[batch_idx, beam_idx] = next_score
next_beam_tokens[batch_idx, beam_idx] = next_token
next_beam_indices[batch_idx, beam_idx] = batch_beam_idx
beam_idx += 1
# once the beam for next step is full, don't add more tokens to it.
if beam_idx == self.group_size:
break
if beam_idx < self.group_size:
raise ValueError(
f"At most {self.group_size} tokens in {next_tokens[batch_idx]} can be equal to `eos_token_id:"
f" {eos_token_id}`. Make sure {next_tokens[batch_idx]} are corrected."
)
# Check if we are done so that we can save a pad step if all(done)
self._done[batch_idx] = self._done[batch_idx] or beam_hyp.is_done(
next_scores[batch_idx].max().item(), cur_len
)
return UserDict(
{
"next_beam_scores": next_beam_scores.view(-1),
"next_beam_tokens": next_beam_tokens.view(-1),
"next_beam_indices": next_beam_indices.view(-1),
}
)11-23行:参数检查,要求 batch_size 必须等于 input_ids.shape[0] * self.group_size,self._beam_hyps 保存 batch 内每条样本所有候选路径的解码结果,长度为 batch_size * num_beams,self.group_size 在此处等于 num_beams,后续遇到时用 num_beams 来代替,在另一种解码策略 group beam search 中会再进行详细介绍;25-28行:next_beam_tokens 为当前步预测的 token,next_beam_scores 为预测 token 对应的路径的得分,next_beam_indices 为预测 token 所在路径的下标,维度均为 [batch_size, 2 * num_beams];30-31行:与 greedy search 相同;33-33行:遍历 batch 内每个样本已生成的句子;34-43行:若当前样本已解码完成,首先进行参数检查,已生成的句子个数不能小于 num_beams,eos_token_id 和 pad_token_id 不能同时为 None。因为已解码完成,所以将当前步预测 token 设为 pad token,对应的路径的得分和所在路径的下标设为0,这里可以设为0的原因是解码完成后,路径得分已存在 self._beam_hyps 中;45-49行:遍历当前样本在当前步预测的2 * num_beams个token,以及其路径的得分和所在路径的下标;50-50行:batch_beam_idx 为预测 token 在 batch 中的下标;51-67行:若当前步预测的 token 在 eos_token 中,说明已解码完成,需要将其加入当前样本的生成结果中。首先,若 beam_token_rank 大于等于 num_beams,由于 score 是经过 log_softmax 运算得到的,是一个负数,因此后续不会再有路径的得分会大于当前步的前 num_beams 个路径的得分了,因此不需要再将该结果加入生成结果之中了。之后,beam_indices 为每个样本最后一个预测的 token 所在路径的每一步路径下标,是一个大小为 batch_size* num_beams 的元组,其中每个元素也是一个元组,若其不为空,则将当前步预测的 token 所在的路径加入对应的元组中;63-67行:beam_hyp 用来存储当前样本的所有生成结果,若执行到该处,则将当前生成的结果加入该样本的 beam_hyp中。 |
|---|
代码:
transformers/beam_search.py at v4.26.1 · huggingface/transformers · GitHub
def add(self, hyp: torch.LongTensor, sum_logprobs: float, beam_indices: Optional[torch.LongTensor] = None):
"""
Add a new hypothesis to the list.
"""
score = sum_logprobs / (hyp.shape[-1] ** self.length_penalty)
if len(self) < self.num_beams or score > self.worst_score:
self.beams.append((score, hyp, beam_indices))
if len(self) > self.num_beams:
sorted_next_scores = sorted([(s, idx) for idx, (s, _, _) in enumerate(self.beams)])
del self.beams[sorted_next_scores[0][1]]
self.worst_score = sorted_next_scores[1][0]
else:
self.worst_score = min(score, self.worst_score)5-5行:计算 score,将所有生成的 token 的 logsoftmax 的值相加,再除以(长度 ** self.length_penalty),这个 score 也作为这条路径的最终得分,这里除以(长度 ** self.length_penalty)主要是为了增加或减少长度更长的序列的得分,当 self.length_penalty > 0 的时候,这一步的计算就会增加长度更长的序列的得分,self.length_penalty < 0 的时候反之;可以通过几个例子来看: |
|---|
eg1:假设self.length_penalty = 0
序列1:今天天气很好(长度6,sum_logprobs=-0.6)
那么score1 = -0.6 / 6 ** 0 = -0.6 / 1 = -0.6
序列2:今天天气真的真的很好(长度10,sum_logprobs=-0.8)
那么score2 = -0.8 / 10 ** 0 = -0.8 / 1 = -0.8
此时score1 > score2,最终会选择长度更短的序列1
eg2:假设self.length_penalty = 1
序列1:今天天气很好(长度6,sum_logprobs=-0.6)
那么score1 = -0.6 / 6 ** 1 = -0.6 / 6 = -0.1
序列2:今天天气真的真的很好(长度10,sum_logprobs=-0.8)
那么score2 = -0.8 / 10 ** 1 = -0.8 / 10 = -0.08
此时score2 > score1,最终会选择长度更长的序列2
eg3:假设self.length_penalty = 2
候选1:今天天气很好(长度6,sum_logprobs=-0.6)
那么score1 = -0.6 / 6 ** 2 = -0.6 / 36 = -0.017
候选2:今天天气真的真的很好(长度10,sum_logprobs=-0.8)
那么score2 = -0.8 / 10 ** 2 = -0.8 / 100 = -0.008
此时score2 > score1,最终也会选择长度更长的序列2,但可以发现相比二、score2和score1的差值更大了,也就是说当self.length_penalty > 0的时候,其值越大,对长度更长的序列的得分增加的越多。6-13行:若已生成的序列个数小于 num_beams 或当前路径得分大于之前生成的序列的最差得分,则将其加入 self.beams 中,存储得分,token 序列和所在路径。若加入后已生成的序列个数大于 num_beams,按得分对 self.beams 进行升序排序,去除得分最低的第一个序列,并更新最差得分,否则直接更新最差得分。若当前步预测 token 不在 eos_token 中,则将其得分、token_id 和所在路径加入当前样本的候选之中。beam_idx 为当前样本已生成的候选个数;75-77行:若当前样本已生成的候选个数等于 num_beams,则结束循环;79-83行:安全检查,已生成的候选个数若小于 num_beams,则抛出异常,这种异常在当前步预测的2 * num_beams 个 token 有 num_beams + 1个以上出现在 eos_token 中的情况下可能出现;85-88行:判断当前样本是否已解码完成。 |
|---|
代码:
transformers/beam_search.py at v4.26.1 · huggingface/transformers · GitHub
def is_done(self, best_sum_logprobs: float, cur_len: int) -> bool:
"""
If there are enough hypotheses and that none of the hypotheses being generated can become better than the worst
one in the heap, then we are done with this sentence.
"""
if len(self) < self.num_beams:
return False
elif self.early_stopping:
return True
else:
cur_score = best_sum_logprobs / cur_len**self.length_penalty
ret = self.worst_score >= cur_score
return ret7-8行:若已生成序列个数小于 num_beams,返回 False;否则,若设置了提前停止,则返回 True;否则,判断已生成序列的最差得分是否大于等于当前步得分最高的序列的得分,若大于等于则返回 True,否则返回 False。其中 False 表示未解码完成,True 表示已解码完成;返回当前步预测的 token,预测 token 对应的路径的得分和预测 token 所在路径的下标;84-86行:从输出中获取当前步预测的 token,预测 token 对应的路径的得分和预测 token 所在路径的下标;88-88行:更新 input_ids,即已生成的序列,将当前预测的 token 拼接到之前预测的序列之后,其中 input_ids[beam_idx, :] 表示通过所在路径的下标取出该路径已生成的 token 序列;90-94行:更新 model_kwargs,用于下一次预测。若需要缓存已生成序列的 key-value 和 cross key-value,则根据 beam_idx 对其进行重排序,这是因为每一步预测的 token 所在的路径可能不一样,因此需要选出这些路径对应的 key value 进行缓存;96-97行:将预测 token 当前所在的路径下标与该路径之前存储的路径下标进行拼接;99-106行:与 greedy search 相同;108-117行:从候选中选出最终需要返回的结果。 |
|---|
代码:
transformers/beam_search.py at v4.26.1 · huggingface/transformers · GitHub
def finalize(
self,
input_ids: torch.LongTensor,
final_beam_scores: torch.FloatTensor,
final_beam_tokens: torch.LongTensor,
final_beam_indices: torch.LongTensor,
max_length: int,
pad_token_id: Optional[int] = None,
eos_token_id: Optional[Union[int, List[int]]] = None,
beam_indices: Optional[torch.LongTensor] = None,
) -> Tuple[torch.LongTensor]:
batch_size = len(self._beam_hyps)
if isinstance(eos_token_id, int):
eos_token_id = [eos_token_id]
# finalize all open beam hypotheses and add to generated hypotheses
for batch_idx, beam_hyp in enumerate(self._beam_hyps):
if self._done[batch_idx]:
continue
# all open beam hypotheses are added to the beam hypothesis
# beam hypothesis class automatically keeps the best beams
for beam_id in range(self.num_beams):
batch_beam_idx = batch_idx * self.num_beams + beam_id
final_score = final_beam_scores[batch_beam_idx].item()
final_tokens = input_ids[batch_beam_idx]
beam_index = beam_indices[batch_beam_idx] if beam_indices is not None else None
beam_hyp.add(final_tokens, final_score, beam_indices=beam_index)
# select the best hypotheses
sent_lengths = input_ids.new(batch_size * self.num_beam_hyps_to_keep)
best = []
best_indices = []
best_scores = torch.zeros(batch_size * self.num_beam_hyps_to_keep, device=self.device, dtype=torch.float32)
# retrieve best hypotheses
for i, beam_hyp in enumerate(self._beam_hyps):
sorted_hyps = sorted(beam_hyp.beams, key=lambda x: x[0])
for j in range(self.num_beam_hyps_to_keep):
best_hyp_tuple = sorted_hyps.pop()
best_score = best_hyp_tuple[0]
best_hyp = best_hyp_tuple[1]
best_index = best_hyp_tuple[2]
sent_lengths[self.num_beam_hyps_to_keep * i + j] = len(best_hyp)
# append hyp to lists
best.append(best_hyp)
# append indices to list
best_indices.append(best_index)
best_scores[i * self.num_beam_hyps_to_keep + j] = best_score
# prepare for adding eos
sent_lengths_max = sent_lengths.max().item() + 1
sent_max_len = min(sent_lengths_max, max_length) if max_length is not None else sent_lengths_max
decoded: torch.LongTensor = input_ids.new(batch_size * self.num_beam_hyps_to_keep, sent_max_len)
if len(best_indices) > 0 and best_indices[0] is not None:
indices: torch.LongTensor = input_ids.new(batch_size * self.num_beam_hyps_to_keep, sent_max_len)
else:
indices = None
# shorter batches are padded if needed
if sent_lengths.min().item() != sent_lengths.max().item():
assert pad_token_id is not None, "`pad_token_id` has to be defined"
decoded.fill_(pad_token_id)
if indices is not None:
indices.fill_(-1)
# fill with hypotheses and eos_token_id if the latter fits in
for i, (hypo, best_idx) in enumerate(zip(best, best_indices)):
decoded[i, : sent_lengths[i]] = hypo
if indices is not None:
indices[i, : len(best_idx)] = torch.tensor(best_idx)
if sent_lengths[i] < sent_max_len:
# inserting only the first eos_token_id
decoded[i, sent_lengths[i]] = eos_token_id[0]
return UserDict(
{
"sequences": decoded,
"sequence_scores": best_scores,
"beam_indices": indices,
}
)12-15行:与 greedy search 相同;17-18行:遍历每个样本生成的结果;19-29行:若当前样本已完成解码,则跳过。否则将最后一步的生成的所有候选序列都加入到当前样本的生成结果中;31-35行:self.num_beam_hyps_to_keep 为每个样本需要返回的序列个数,因此 sent_lengths 和 best_scores 分别用于存储最终返回的所有序列的长度和得分,best 用于存储最终返回的所有序列,best_indices 用于存储最终返回的所有序列在每一步选择的路径下标;37-38行:遍历每个样本生成的结果;39-39行:按得分对每个候选序列进行升序排序;40-53行:遍历 self.num_beam_hyps_to_keep 次,每次从末尾弹出一个序列。best_score 为该序列的总得分,best_token 为该序列的所有 token_id,best_index 为该序列每一步选择的路径下标。更新 sent_lengths、best、best_indices、best_scores;55-58行:计算序列的最大长度,将当前序列的最大长度 + 1,表示 eos_token 也占一位。max_length 为预设的序列最大长度,最终序列的最长度取当前已生成序列的最大长度和预设的最大长度的最小值。decoded 为最终返回的所有序列,相比 best,其所有序列的长度均为 sent_max_len;60-63行:indices 为所有序列在每一步选择的路径下标,同样,相比 best_indices,其长度均为 sent_max_len;65-68行:若当前已生成序列的最小长度和最大长度不相等,则将 decoded 的值全部填充为 pad_token_id;70-71行:将 indices 的值全部填充为-1;73-74行:遍历所有已生成的序列和其每一步选择的路径下标;75-75行:sent_length[i] 为当前序列的长度,将 decoded 的前 sent_length[i] 个 token 用当前序列填充;77-78行:对 indices 进行填充;80-82行:将第 sent_length[i] 位填充为 eos_token84-90行:返回最终的生成的所有序列、所有序列的得分、所有序列在每一步选择的路径下标。 |
|---|
if return_dict_in_generate:
if not output_scores:
sequence_outputs["sequence_scores"] = None
if self.config.is_encoder_decoder:
return BeamSearchEncoderDecoderOutput(
sequences=sequence_outputs["sequences"],
sequences_scores=sequence_outputs["sequence_scores"],
scores=scores,
beam_indices=sequence_outputs["beam_indices"],
encoder_attentions=encoder_attentions,
encoder_hidden_states=encoder_hidden_states,
decoder_attentions=decoder_attentions,
cross_attentions=cross_attentions,
decoder_hidden_states=decoder_hidden_states,
)
else:
return BeamSearchDecoderOnlyOutput(
sequences=sequence_outputs["sequences"],
sequences_scores=sequence_outputs["sequence_scores"],
scores=scores,
beam_indices=sequence_outputs["beam_indices"],
attentions=decoder_attentions,
hidden_states=decoder_hidden_states,
)
else:
return sequence_outputs["sequences"]这一步的逻辑与 greedy search 基本一致;


随机采样策略根据当前的概率来抽签选择 next token,即

。如上图所示,任何词都有一定概率被选择。该方案生成的序列充满了创造性,也相对较少出现重复序列循环问题。但是它生成的语句却很可能不通顺。
这里一般会引入 temperature,来改变生成 next token 的概率分布,使其更偏向于 high probability token。具体做法是在 softmax 中引入 t,取值范围(0, 1]。t 趋近于0,就变成了 greedy search。通过调整 t 的大小,可以避免 sample from tail distribution。

4.1.2 Top-k sampling

Fan et. al (2018) 提出了 Top-K 采样策略。该策略会在采样之前缩减采样空间,只保留概率最高的 k 个词,然后重新进行归一化得到新的概率分布。比如上图中,取 k=6,则只在6个词中进行采样,这6个词总概率有可能不高(左图),但也可能非常接近1(右图)。这会造成两个问题:
a. 左图中的 people, big, house 等词实际上可能是合理的输出,但是却不在候选里,这就限制了模型的创造性和多样性。
b. 右图中,down, a 的概率很小,但是仍被放在了候选中,这就有可能让模型输出不通顺的垃圾信息。

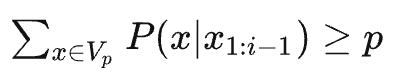
为了解决上述 top-k 采样的问题,Holtzman et al. (2019) 提出了 top-p 采样策略(nucleus sampling)。给定一个概率阈值 p,从解码词候选集中选择一个最小集 Vp,使得它们出现的概率和大于等于 p。然后再对 Vp 做一次 re-scaling,本时间步仅从 Vp 集合中解码。

比如上图中,将阈值 p 设为0.9,左图会从9个候选词中筛选,右图会从3个候选词中筛选。
从本质上看,Top-p Sampling 和 Top-k Sampling 都是从缩小的候选 token 集合中 sample token,区别在于如何缩小候选集合。在实际使用中,top-k 和 top-p 有时也会同时使用,来避免采样到非常低概率的词,同时保证结果的多样性。

从上表中可以看出,top-p (nucleus)策略的结果是与 human 结果最相近的。并且有较低的重复率 repetition%。
from transformers import (
AutoTokenizer,
AutoModelForCausalLM,
LogitsProcessorList,
MinLengthLogitsProcessor,
TopKLogitsWarper,
TopPLogitsWarper,
TemperatureLogitsWarper,
StoppingCriteriaList,
MaxLengthCriteria,
)
import torch
tokenizer = AutoTokenizer.from_pretrained("gpt2")
model = AutoModelForCausalLM.from_pretrained("gpt2")
# set pad_token_id to eos_token_id because GPT2 does not have a EOS token
model.config.pad_token_id = model.config.eos_token_id
model.generation_config.pad_token_id = model.config.eos_token_id
input_prompt = "Today is a beautiful day, and"
input_ids = tokenizer(input_prompt, return_tensors="pt").input_ids
# instantiate logits processors
logits_processor = LogitsProcessorList(
[
MinLengthLogitsProcessor(15, eos_token_id=model.generation_config.eos_token_id),
]
)
# instantiate logits processors
logits_warper = LogitsProcessorList(
[
TopKLogitsWarper(50),
TopPLogitsWarper(0.9)
]
)
stopping_criteria = StoppingCriteriaList([MaxLengthCriteria(max_length=20)])
torch.manual_seed(0)
outputs = model.sample(
input_ids,
logits_processor=logits_processor,
logits_warper=logits_warper,
stopping_criteria=stopping_criteria,
)
result = tokenizer.batch_decode(outputs, skip_special_tokens=True)
print(result)
-------------------------------------------------output-------------------------------------------------
['Today is a beautiful day, and a wonderful day.\n\nI was lucky enough to meet the']主要针对快速上手的第41-46行代码调用的 sample 方法进行解读.
代码地址:
transformers/utils.py at v4.26.1 · huggingface/transformers · GitHub
logits_warper = logits_warper if logits_warper is not None else LogitsProcessorList()这一步与 greedy search 基本相同,唯一区别在于初始化了一个 logits_warper;
# keep track of which sequences are already finished
unfinished_sequences = input_ids.new(input_ids.shape[0]).fill_(1)
this_peer_finished = False # used by synced_gpus only
# auto-regressive generation
while True:
if synced_gpus:
# Under synced_gpus the `forward` call must continue until all gpus complete their sequence.
# The following logic allows an early break if all peers finished generating their sequence
this_peer_finished_flag = torch.tensor(0.0 if this_peer_finished else 1.0).to(input_ids.device)
# send 0.0 if we finished, 1.0 otherwise
dist.all_reduce(this_peer_finished_flag, op=dist.ReduceOp.SUM)
# did all peers finish? the reduced sum will be 0.0 then
if this_peer_finished_flag.item() == 0.0:
break
# prepare model inputs
model_inputs = self.prepare_inputs_for_generation(input_ids, **model_kwargs)
# forward pass to get next token
outputs = self(
**model_inputs,
return_dict=True,
output_attentions=output_attentions,
output_hidden_states=output_hidden_states,
)
if synced_gpus and this_peer_finished:
continue # don't waste resources running the code we don't need
next_token_logits = outputs.logits[:, -1, :]
# pre-process distribution
next_token_scores = logits_processor(input_ids, next_token_logits)
next_token_scores = logits_warper(input_ids, next_token_scores)
# Store scores, attentions and hidden_states when required
if return_dict_in_generate:
if output_scores:
scores += (next_token_scores,)
if output_attentions:
decoder_attentions += (
(outputs.decoder_attentions,) if self.config.is_encoder_decoder else (outputs.attentions,)
)
if self.config.is_encoder_decoder:
cross_attentions += (outputs.cross_attentions,)
if output_hidden_states:
decoder_hidden_states += (
(outputs.decoder_hidden_states,)
if self.config.is_encoder_decoder
else (outputs.hidden_states,)
)
# sample
probs = nn.functional.softmax(next_token_scores, dim=-1)
next_tokens = torch.multinomial(probs, num_samples=1).squeeze(1)
# finished sentences should have their next token be a padding token
if eos_token_id is not None:
if pad_token_id is None:
raise ValueError("If `eos_token_id` is defined, make sure that `pad_token_id` is defined.")
next_tokens = next_tokens * unfinished_sequences + pad_token_id * (1 - unfinished_sequences)
# update generated ids, model inputs, and length for next step
input_ids = torch.cat([input_ids, next_tokens[:, None]], dim=-1)
model_kwargs = self._update_model_kwargs_for_generation(
outputs, model_kwargs, is_encoder_decoder=self.config.is_encoder_decoder
)
# if eos_token was found in one sentence, set sentence to finished
if eos_token_id is not None:
unfinished_sequences = unfinished_sequences.mul((sum(next_tokens != i for i in eos_token_id)).long())
# stop when each sentence is finished, or if we exceed the maximum length
if unfinished_sequences.max() == 0 or stopping_criteria(input_ids, scores):
if not synced_gpus:
break
else:
this_peer_finished = True1-34行:与 greedy search 相同;35-35行:根据采样方式对 next_token_scores 进行预处理,logits_wraper 同样为 LogitsProcessorList 的实例,会循环调用 LogitsProcessor 中的 processor,这里即为 wraper。 |
|---|
这里介绍快速上手中使用的两个采样方法 top-k 和 top-p 对应的 wraper。
top-k
代码:
transformers/logits_process.py at v4.26.1 · huggingface/transformers · GitHub
class TopKLogitsWarper(LogitsWarper):
r"""
[`LogitsWarper`] that performs top-k, i.e. restricting to the k highest probability elements.
Args:
top_k (`int`):
The number of highest probability vocabulary tokens to keep for top-k-filtering.
filter_value (`float`, *optional*, defaults to `-float("Inf")`):
All filtered values will be set to this float value.
min_tokens_to_keep (`int`, *optional*, defaults to 1):
Minimum number of tokens that cannot be filtered.
"""
def __init__(self, top_k: int, filter_value: float = -float("Inf"), min_tokens_to_keep: int = 1):
if not isinstance(top_k, int) or top_k <= 0:
raise ValueError(f"`top_k` has to be a strictly positive integer, but is {top_k}")
self.top_k = max(top_k, min_tokens_to_keep)
self.filter_value = filter_value
def __call__(self, input_ids: torch.LongTensor, scores: torch.FloatTensor) -> torch.FloatTensor:
top_k = min(self.top_k, scores.size(-1)) # Safety check
# Remove all tokens with a probability less than the last token of the top-k
indices_to_remove = scores < torch.topk(scores, top_k)[0][..., -1, None]
scores = scores.masked_fill(indices_to_remove, self.filter_value)
return scores21-21行:top_k 参数检查,scores 的维度为 [batch_size, vocab_size],将 top_k 赋值为预设的 top-k 和 vocab_size 的最小值;22-23行:判断每个 token 是否需要移除,torch.topk(scores, top_k) 的结果为前 top_k 的 scores 和对应的 indices,torch.topk(scores, top_k)[0] 即前 top_k 的 scores,top_k scores 是升序排列,因此 torch.topk(scores, top_k)[0][..., -1, None] 即为前 top_k 个 scores 中的最小值,最后通过 scores 是否小于该最小值来获得需要移除的下标,小于则需要移除,值为 True,否则不需要移除,值为 False;24-25行:将需要移除的 token 的 score 赋值为 inf。最后返回预处理后的 scores。 |
|---|
top-p
代码:
transformers/logits_process.py at v4.26.1 · huggingface/transformers · GitHub
class TopPLogitsWarper(LogitsWarper):
"""
[`LogitsWarper`] that performs top-p, i.e. restricting to top tokens summing to prob_cut_off <= prob_cut_off.
Args:
top_p (`float`):
If set to < 1, only the smallest set of most probable tokens with probabilities that add up to `top_p` or
higher are kept for generation.
filter_value (`float`, *optional*, defaults to `-float("Inf")`):
All filtered values will be set to this float value.
min_tokens_to_keep (`int`, *optional*, defaults to 1):
Minimum number of tokens that cannot be filtered.
"""
def __init__(self, top_p: float, filter_value: float = -float("Inf"), min_tokens_to_keep: int = 1):
top_p = float(top_p)
if top_p < 0 or top_p > 1.0:
raise ValueError(f"`top_p` has to be a float > 0 and < 1, but is {top_p}")
self.top_p = top_p
self.filter_value = filter_value
self.min_tokens_to_keep = min_tokens_to_keep
def __call__(self, input_ids: torch.LongTensor, scores: torch.FloatTensor) -> torch.FloatTensor:
sorted_logits, sorted_indices = torch.sort(scores, descending=False)
cumulative_probs = sorted_logits.softmax(dim=-1).cumsum(dim=-1)
# Remove tokens with cumulative top_p above the threshold (token with 0 are kept)
sorted_indices_to_remove = cumulative_probs <= (1 - self.top_p)
if self.min_tokens_to_keep > 1:
# Keep at least min_tokens_to_keep
sorted_indices_to_remove[..., -self.min_tokens_to_keep :] = 0
# scatter sorted tensors to original indexing
indices_to_remove = sorted_indices_to_remove.scatter(1, sorted_indices, sorted_indices_to_remove)
scores = scores.masked_fill(indices_to_remove, self.filter_value)
return scores24-24行:对 scores 进行升序排序,获得 sorted_logits和sorted_indices,维度均为 [batch_size, vocab_size],即排序后的 logits 和对应在词表中的下标;25-25行:对 sorted_logits 进行 softmax 归一化,获取每个 token 的预测概率值。之后计算 vocab_size 这一维度的累计和,举例来说,对于第一列,值不变,对于第二列,值为第一列和第二列的值相加,对于第三列,值为第一列、第二列和第三列的值相加,以此类推;27-28行:获取需要移除的 token 的下标,即累计概率小于 1 - top_p 的列;29-31行:若最少需要生成的 token 个数大于1,则将需要 sorted_indices_to_remove 的最后 self.min_tokens_to_keep 列重新赋值为0,表示这些列不移除;33-34行:因为 sorted_indices_to_remove 是针对 sorted_indices 的,即此时需要移除的下标的并不是 vocab_size 中对应的下标,其值才对应真正需要移除的列,因此通过 scatter 来获取真正需要移除的 token 下标。35-36行:将对应位置的 scores 赋值为 inf。最后返回预处理后的 scores;37-53行:与 greedy search 相同;55-57行:对 next_token_scores 计算概率值。根据概率值进行不放回采样,采样一个 token 作为预测 token;59-80行:与 greedy search 相同。 |
|---|
if return_dict_in_generate:
if self.config.is_encoder_decoder:
return SampleEncoderDecoderOutput(
sequences=input_ids,
scores=scores,
encoder_attentions=encoder_attentions,
encoder_hidden_states=encoder_hidden_states,
decoder_attentions=decoder_attentions,
cross_attentions=cross_attentions,
decoder_hidden_states=decoder_hidden_states,
)
else:
return SampleDecoderOnlyOutput(
sequences=input_ids,
scores=scores,
attentions=decoder_attentions,
hidden_states=decoder_hidden_states,
)
else:
return input_ids这一步的逻辑与 greedy search 基本一致;
整体流程如下面的时序图所示:

Adiwardana et al., 2020 提出了 sample-and-rank 解码策略,该方法在对话领域效果很好。其思想是先通过 random sampling(结合temperature调整概率分布)生成出 N 个 sentence,然后再从 n 个 sentence 中选择概率乘积最大的。

这种方式通过 random sampling 保留了生成结果的多样性和创造性,后又通过 rank 过滤掉了不通顺的序列。下面两个表格对比了 sample 的结果和 beam search 的结果。明显地,sample 结果多样性会更好。


beam sample 方法是 sample and rank 的改进,原理上类似,相比 sample and rank 在最后才对结果排序去获得最佳的 n 个序列,beam sample 在每一步保留当前最佳的 n 个序列,既保证了多样性和创造性,又可以减少在 rank 阶段需要过滤掉的句子。
from transformers import (
AutoTokenizer,
AutoModelForSeq2SeqLM,
LogitsProcessorList,
TopKLogitsWarper,
TopPLogitsWarper,
BeamSearchScorer,
)
import torch
tokenizer = AutoTokenizer.from_pretrained("t5-base")
model = AutoModelForSeq2SeqLM.from_pretrained("t5-base")
encoder_input_str = "translate English to German: How old are you?"
encoder_input_ids = tokenizer(encoder_input_str, return_tensors="pt").input_ids
# lets run beam search using 3 beams
num_beams = 3
# define decoder start token ids
input_ids = torch.ones((num_beams, 1), device=model.device, dtype=torch.long)
input_ids = input_ids * model.config.decoder_start_token_id
# add encoder_outputs to model keyword arguments
model_kwargs = {
"encoder_outputs": model.get_encoder()(
encoder_input_ids.repeat_interleave(num_beams, dim=0), return_dict=True
)
}
# instantiate beam scorer
beam_scorer = BeamSearchScorer(
batch_size=1,
max_length=model.config.max_length,
num_beams=num_beams,
device=model.device,
)
# instantiate logits processors
logits_warper = LogitsProcessorList(
[
TopKLogitsWarper(50),
TopPLogitsWarper(0.9),
]
)
outputs = model.beam_sample(
input_ids, beam_scorer, logits_warper=logits_warper, **model_kwargs
)
result = tokenizer.batch_decode(outputs, skip_special_tokens=True)
print(result)
-------------------------------------------------output-------------------------------------------------
['Wie alt bist du?']主要针对快速上手的第46-48行代码调用的 beam_sample 方法进行解读。
代码地址:transformers/utils.py at ae54e3c3b18bac0832ad62ea9b896dfd52a09850 · huggingface/transformers · GitHub
这一步与 beam search 相同。
beam_scores = torch.zeros((batch_size, num_beams), dtype=torch.float, device=input_ids.device)
beam_scores = beam_scores.view((batch_size * num_beams,))
this_peer_finished = False # used by synced_gpus only
while True:
if synced_gpus:
# Under synced_gpus the `forward` call must continue until all gpus complete their sequence.
# The following logic allows an early break if all peers finished generating their sequence
this_peer_finished_flag = torch.tensor(0.0 if this_peer_finished else 1.0).to(input_ids.device)
# send 0.0 if we finished, 1.0 otherwise
dist.all_reduce(this_peer_finished_flag, op=dist.ReduceOp.SUM)
# did all peers finish? the reduced sum will be 0.0 then
if this_peer_finished_flag.item() == 0.0:
break
model_inputs = self.prepare_inputs_for_generation(input_ids, **model_kwargs)
outputs = self(
**model_inputs,
return_dict=True,
output_attentions=output_attentions,
output_hidden_states=output_hidden_states,
)
if synced_gpus and this_peer_finished:
cur_len = cur_len + 1
continue # don't waste resources running the code we don't need
next_token_logits = outputs.logits[:, -1, :]
# hack: adjust tokens for Marian. For Marian we have to make sure that the `pad_token_id`
# cannot be generated both before and after the `nn.functional.log_softmax` operation.
next_token_logits = self.adjust_logits_during_generation(next_token_logits, cur_len=cur_len)
next_token_scores = nn.functional.log_softmax(
next_token_logits, dim=-1
) # (batch_size * num_beams, vocab_size)
next_token_scores_processed = logits_processor(input_ids, next_token_scores)
next_token_scores = next_token_scores_processed + beam_scores[:, None].expand_as(next_token_scores)
next_token_scores = logits_warper(input_ids, next_token_scores)
# Store scores, attentions and hidden_states when required
if return_dict_in_generate:
if output_scores:
scores += (logits_warper(input_ids, next_token_scores_processed),)
if output_attentions:
decoder_attentions += (
(outputs.decoder_attentions,) if self.config.is_encoder_decoder else (outputs.attentions,)
)
if self.config.is_encoder_decoder:
cross_attentions += (outputs.cross_attentions,)
if output_hidden_states:
decoder_hidden_states += (
(outputs.decoder_hidden_states,)
if self.config.is_encoder_decoder
else (outputs.hidden_states,)
)
# reshape for beam search
vocab_size = next_token_scores.shape[-1]
next_token_scores = next_token_scores.view(batch_size, num_beams * vocab_size)
probs = nn.functional.softmax(next_token_scores, dim=-1)
next_tokens = torch.multinomial(probs, num_samples=2 * num_beams)
next_token_scores = torch.gather(next_token_scores, -1, next_tokens)
next_token_scores, _indices = torch.sort(next_token_scores, descending=True, dim=1)
next_tokens = torch.gather(next_tokens, -1, _indices)
next_indices = torch_int_div(next_tokens, vocab_size)
next_tokens = next_tokens % vocab_size
# stateless
beam_outputs = beam_scorer.process(
input_ids,
next_token_scores,
next_tokens,
next_indices,
pad_token_id=pad_token_id,
eos_token_id=eos_token_id,
beam_indices=beam_indices,
)
beam_scores = beam_outputs["next_beam_scores"]
beam_next_tokens = beam_outputs["next_beam_tokens"]
beam_idx = beam_outputs["next_beam_indices"]
input_ids = torch.cat([input_ids[beam_idx, :], beam_next_tokens.unsqueeze(-1)], dim=-1)
model_kwargs = self._update_model_kwargs_for_generation(
outputs, model_kwargs, is_encoder_decoder=self.config.is_encoder_decoder
)
if model_kwargs["past_key_values"] is not None:
model_kwargs["past_key_values"] = self._reorder_cache(model_kwargs["past_key_values"], beam_idx)
if return_dict_in_generate and output_scores:
beam_indices = tuple((beam_indices[beam_idx[i]] + (beam_idx[i],) for i in range(len(beam_indices))))
# increase cur_len
cur_len = cur_len + 1
if beam_scorer.is_done or stopping_criteria(input_ids, scores):
if not synced_gpus:
break
else:
this_peer_finished = True
sequence_outputs = beam_scorer.finalize(
input_ids,
beam_scores,
next_tokens,
next_indices,
pad_token_id=pad_token_id,
eos_token_id=eos_token_id,
max_length=stopping_criteria.max_length,
beam_indices=beam_indices,
)11-39行:与 beam search 基本一致;40-40行:根据采样方式对 next_token_scores 进行预处理,logits_wrapper 为 LogitsProcessorList 的实例,已在 sample 中详细介绍;42-62行:与 beam search 基本一致;64-70行:这几行代码做的事情便是 sample and rank 中的 sample,首先对 next_token_scores 计算概率值,根据概率值进行不放回采样,采样 2 * num_beams个token 作为候选预测 token。之后根据 token id 去 gather 得到 token 对应的得分。因为采样得到的 token 不一定是按得分降序排序的,所以需要对 next_token_scores 降序排序,再根据 indices 去 gather 得到对应的 token,保证 token 是按得分降序排序的。72-118行:与 beam search 基本一致。 |
|---|
if return_dict_in_generate:
if not output_scores:
sequence_outputs["sequence_scores"] = None
if self.config.is_encoder_decoder:
return BeamSampleEncoderDecoderOutput(
sequences=sequence_outputs["sequences"],
sequences_scores=sequence_outputs["sequence_scores"],
scores=scores,
beam_indices=sequence_outputs["beam_indices"],
encoder_attentions=encoder_attentions,
encoder_hidden_states=encoder_hidden_states,
decoder_attentions=decoder_attentions,
cross_attentions=cross_attentions,
decoder_hidden_states=decoder_hidden_states,
)
else:
return BeamSampleDecoderOnlyOutput(
sequences=sequence_outputs["sequences"],
sequences_scores=sequence_outputs["sequence_scores"],
scores=scores,
beam_indices=sequence_outputs["beam_indices"],
attentions=decoder_attentions,
hidden_states=decoder_hidden_states,
)
else:
return sequence_outputs["sequences"]这一步的逻辑与 greedy search 基本一致;
整体流程如下面的时序图所示:


group beam search 同样是为了解决 beam search 多样性不足的问题,如上图所示,可以发现 beam search 生成的图像描述几乎是重复的,这是由于在搜索树中具有相似的共享路径,导致最终的变化很小。相比之下,group(diverse) beam search 生成的结果则更多样化,也更加类似描述图像的人际差异。

group beam search 主要思路是通过将 beam search 中的候选路径进行分组,在各组内去寻找最优解。如上图所示,beam search 的候选路径有6条,group beam search 将这6条候选路径两两作为一组,分为三组。每一步都在各组内的词表空间下去取 top-2 的结果作为当前预测的 token,对于当前组来说,通过对之前组已生成的 token 进行惩罚,来保证当前组生成的 token 与之前组不同的概率更大,从而更具多样性。
from transformers import (
AutoTokenizer,
AutoModelForSeq2SeqLM,
LogitsProcessorList,
MinLengthLogitsProcessor,
HammingDiversityLogitsProcessor,
BeamSearchScorer,
)
import torch
tokenizer = AutoTokenizer.from_pretrained("t5-base")
model = AutoModelForSeq2SeqLM.from_pretrained("t5-base")
encoder_input_str = "translate English to German: How old are you?"
encoder_input_ids = tokenizer(encoder_input_str, return_tensors="pt").input_ids
# lets run diverse beam search using 6 beams
num_beams = 6
# define decoder start token ids
input_ids = torch.ones((num_beams, 1), device=model.device, dtype=torch.long)
input_ids = input_ids * model.config.decoder_start_token_id
# add encoder_outputs to model keyword arguments
model_kwargs = {
"encoder_outputs": model.get_encoder()(
encoder_input_ids.repeat_interleave(num_beams, dim=0), return_dict=True
)
}
# instantiate beam scorer
beam_scorer = BeamSearchScorer(
batch_size=1,
max_length=model.config.max_length,
num_beams=num_beams,
device=model.device,
num_beam_groups=3,
num_beam_hyps_to_keep=2,
)
# instantiate logits processors
logits_processor = LogitsProcessorList(
[
HammingDiversityLogitsProcessor(5.5, num_beams=6, num_beam_groups=3), ]
)
outputs = model.group_beam_search(
input_ids, beam_scorer, logits_processor=logits_processor, **model_kwargs
)
result = tokenizer.batch_decode(outputs, skip_special_tokens=True)
print(result)
-------------------------------------------------output-------------------------------------------------
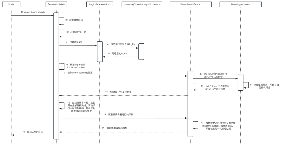
['Wie alt bist du?', 'Wie alt sind Sie?']主要针对快速上手的第47-49行代码调用的 group beam search 方法进行解读。
代码地址:transformers/utils.py at ae54e3c3b18bac0832ad62ea9b896dfd52a09850 · huggingface/transformers · GitHub
batch_size = len(beam_scorer._beam_hyps)
num_beams = beam_scorer.num_beams
num_beam_groups = beam_scorer.num_beam_groups
num_sub_beams = num_beams // num_beam_groups这一步与 beam search 基本一致,区别在于需要额外初始化一些用于 group beam search 的变量。
1-2行:获取batch_size和候选路径个数;3-4行:获取组的个数和组内候选路径个数。 |
|---|
# initialise score of first beam of each group with 0 and the rest with -1e9. This ensures that the beams in
# the same group don't produce same tokens everytime.
beam_scores = torch.full((batch_size, num_beams), -1e9, dtype=torch.float, device=device)
beam_scores[:, ::num_sub_beams] = 0
beam_scores = beam_scores.view((batch_size * num_beams,))
this_peer_finished = False # used by synced_gpus only
while True:
if synced_gpus:
# Under synced_gpus the `forward` call must continue until all gpus complete their sequence.
# The following logic allows an early break if all peers finished generating their sequence
this_peer_finished_flag = torch.tensor(0.0 if this_peer_finished else 1.0).to(input_ids.device)
# send 0.0 if we finished, 1.0 otherwise
dist.all_reduce(this_peer_finished_flag, op=dist.ReduceOp.SUM)
# did all peers finish? the reduced sum will be 0.0 then
if this_peer_finished_flag.item() == 0.0:
break
# predicted tokens in cur_len step
current_tokens = torch.zeros(batch_size * num_beams, dtype=input_ids.dtype, device=device)
# indices which will form the beams in the next time step
reordering_indices = torch.zeros(batch_size * num_beams, dtype=torch.long, device=device)
# do one decoder step on all beams of all sentences in batch
model_inputs = self.prepare_inputs_for_generation(input_ids, **model_kwargs)
outputs = self(
**model_inputs,
return_dict=True,
output_attentions=output_attentions,
output_hidden_states=output_hidden_states,
)
if synced_gpus and this_peer_finished:
cur_len = cur_len + 1
continue # don't waste resources running the code we don't need
if output_scores:
processed_score = torch.zeros_like(outputs.logits[:, -1, :])
for beam_group_idx in range(num_beam_groups):
group_start_idx = beam_group_idx * num_sub_beams
group_end_idx = min(group_start_idx + num_sub_beams, num_beams)
group_size = group_end_idx - group_start_idx
# indices of beams of current group among all sentences in batch
batch_group_indices = []
for batch_idx in range(batch_size):
batch_group_indices.extend(
[batch_idx * num_beams + idx for idx in range(group_start_idx, group_end_idx)]
)
group_input_ids = input_ids[batch_group_indices]
# select outputs of beams of current group only
next_token_logits = outputs.logits[batch_group_indices, -1, :]
# hack: adjust tokens for Marian. For Marian we have to make sure that the `pad_token_id`
# cannot be generated both before and after the `nn.functional.log_softmax` operation.
next_token_logits = self.adjust_logits_during_generation(next_token_logits, cur_len=cur_len)
next_token_scores = nn.functional.log_softmax(
next_token_logits, dim=-1
) # (batch_size * group_size, vocab_size)
vocab_size = next_token_scores.shape[-1]
next_token_scores_processed = logits_processor(
group_input_ids, next_token_scores, current_tokens=current_tokens, beam_group_idx=beam_group_idx
)
next_token_scores = next_token_scores_processed + beam_scores[batch_group_indices].unsqueeze(-1)
next_token_scores = next_token_scores.expand_as(next_token_scores_processed)
if output_scores:
processed_score[batch_group_indices] = next_token_scores_processed
# reshape for beam search
next_token_scores = next_token_scores.view(batch_size, group_size * vocab_size)
# Sample 2 next tokens for each beam (so we have some spare tokens and match output of beam search)
next_token_scores, next_tokens = torch.topk(
next_token_scores, 2 * group_size, dim=1, largest=True, sorted=True
)
next_indices = torch_int_div(next_tokens, vocab_size)
next_tokens = next_tokens % vocab_size
# stateless
process_beam_indices = sum(beam_indices, ()) if beam_indices is not None else None
beam_outputs = beam_scorer.process(
group_input_ids,
next_token_scores,
next_tokens,
next_indices,
pad_token_id=pad_token_id,
eos_token_id=eos_token_id,
beam_indices=process_beam_indices,
)
beam_scores[batch_group_indices] = beam_outputs["next_beam_scores"]
beam_next_tokens = beam_outputs["next_beam_tokens"]
beam_idx = beam_outputs["next_beam_indices"]
if return_dict_in_generate and output_scores:
beam_indices[beam_group_idx] = tuple(
beam_indices[beam_group_idx][beam_idx[i]] + (beam_idx[i],) for i in range(len(beam_indices[0]))
)
input_ids[batch_group_indices] = group_input_ids[beam_idx]
group_input_ids = torch.cat([group_input_ids[beam_idx, :], beam_next_tokens.unsqueeze(-1)], dim=-1)
current_tokens[batch_group_indices] = group_input_ids[:, -1]
# (beam_idx // group_size) -> batch_idx
# (beam_idx % group_size) -> offset of idx inside the group
reordering_indices[batch_group_indices] = (
num_beams * torch_int_div(beam_idx, group_size) + group_start_idx + (beam_idx % group_size)
)
# Store scores, attentions and hidden_states when required
if return_dict_in_generate:
if output_scores:
scores += (processed_score,)
if output_attentions:
decoder_attentions += (
(outputs.decoder_attentions,) if self.config.is_encoder_decoder else (outputs.attentions,)
)
if self.config.is_encoder_decoder:
cross_attentions += (outputs.cross_attentions,)
if output_hidden_states:
decoder_hidden_states += (
(outputs.decoder_hidden_states,)
if self.config.is_encoder_decoder
else (outputs.hidden_states,)
)
input_ids = torch.cat([input_ids, current_tokens.unsqueeze(-1)], dim=-1)
model_kwargs = self._update_model_kwargs_for_generation(
outputs, model_kwargs, is_encoder_decoder=self.config.is_encoder_decoder
)
if model_kwargs["past_key_values"] is not None:
model_kwargs["past_key_values"] = self._reorder_cache(
model_kwargs["past_key_values"], reordering_indices
)
# increase cur_len
cur_len = cur_len + 1
if beam_scorer.is_done or stopping_criteria(input_ids, scores):
if not synced_gpus:
break
else:
this_peer_finished = True
final_beam_indices = sum(beam_indices, ()) if beam_indices is not None else None
sequence_outputs = beam_scorer.finalize(
input_ids,
beam_scores,
next_tokens,
next_indices,
pad_token_id=pad_token_id,
eos_token_id=eos_token_id,
max_length=stopping_criteria.max_length,
beam_indices=final_beam_indices,
)
1-5行:初始化 beam_scores,维度为 [batch_size, num_beams] ,首先赋值为-1e9,之后将第一条候选路径的路径分数均赋值为0,含义已在 beam search 中介绍;7-17行:与 beam search 基本一致;19-20行:初始化 current_tokens,用于存储当前步预测的 token;22-23行:初始化 reordering_indices,用于后续对缓存的 key value 进行重排序;25-39行:与 beam search 基本一致;41-41行:在组级别进行遍历;42-44行:初始化组的位置和大小信息,beam_group_idx 表示当前是第几组,num_sub_beams 表示每组的候选路径个数,因此 group_start_idx 表示对于一个样本来说,该组在其候选路径中的起始位置,group_end_idx 为该组在其候选路径中的结束位置,左闭右开,group_size 是组的大小,即组内有多少候选路径,注意这里组的大小是针对单个样本的;46-53行:因为每个样本的所有候选路径会被分成多个组,所以这里是在将所有样本属于该组的候选路径在 batch 内的下标加入到 batch_group_indices 中。通过下标将每个样本属于该组的候选路径从 input_ids 中取出来,加入到 group_input_ids,大小为group_size * batch_size;55-56行:取出该组内所有样本在当前步的 logits;58-104行:与 beam search 基本一致,最后得到的 beam_scores 是预测token的得分,beam_next_tokens 是预测 token 的 id,beam_idx 是预测 token 在 group_input_ids 中的下标。需要额外介绍的是66-67行对 logits 的预处理,快速上手中使用的预处理方法为 Hamming 多样性预处理方法,这个方法也只针对 group beam search使用,作用是使得各个组生成的结果更加具有多样性;与 beam search 基本一致,最后得到的 beam_scores 是预测 token 的得分,beam_next_tokens 是预测 token 的 id,beam_idx 是预测 token 在 group_input_ids 中的下标。需要额外介绍的是66-67行对 logits 的预处理,快速上手中使用的预处理方法为 Hamming 多样性预处理方法,这个方法也只针对 group beam search 使用,作用是使得各个组生成的结果更加具有多样性。 |
|---|
代码:transformers/logits_process.py at v4.26.1 · huggingface/transformers · GitHub
class HammingDiversityLogitsProcessor(LogitsProcessor):
r"""
[`LogitsProcessor`] that enforces diverse beam search. Note that this logits processor is only effective for
[`PreTrainedModel.group_beam_search`]. See [Diverse Beam Search: Decoding Diverse Solutions from Neural Sequence
Models](https://arxiv.org/pdf/1610.02424.pdf) for more details.
Args:
diversity_penalty (`float`):
This value is subtracted from a beam's score if it generates a token same as any beam from other group at a
particular time. Note that `diversity_penalty` is only effective if `group beam search` is enabled.
num_beams (`int`):
Number of beams used for group beam search. See [this paper](https://arxiv.org/pdf/1610.02424.pdf) for more
details.
num_beam_groups (`int`):
Number of groups to divide `num_beams` into in order to ensure diversity among different groups of beams.
See [this paper](https://arxiv.org/pdf/1610.02424.pdf) for more details.
"""
def __init__(self, diversity_penalty: float, num_beams: int, num_beam_groups: int):
if not isinstance(diversity_penalty, float) or (not diversity_penalty > 0.0):
raise ValueError("`diversity_penalty` should be a float strictly larger than 0.")
self._diversity_penalty = diversity_penalty
if not isinstance(num_beams, int) or num_beams < 2:
raise ValueError("`num_beams` should be an integer strictly larger than 1.")
self._num_beams = num_beams
if not isinstance(num_beam_groups, int) or num_beam_groups < 2:
raise ValueError("`num_beam_groups` should be an integer strictly larger than 1.")
if num_beam_groups > num_beams:
raise ValueError("`beam_groups` has to be smaller or equal to `num_beams`.")
self._num_sub_beams = num_beams // num_beam_groups
def __call__(
self,
input_ids: torch.LongTensor,
scores: torch.FloatTensor,
current_tokens: torch.LongTensor,
beam_group_idx: int,
) -> torch.FloatTensor:
# hamming diversity: penalise using same token in current group which was used in previous groups at
# the same time step
batch_size = current_tokens.shape[0] // self._num_beams
group_start_idx = beam_group_idx * self._num_sub_beams
group_end_idx = min(group_start_idx + self._num_sub_beams, self._num_beams)
group_size = group_end_idx - group_start_idx
vocab_size = scores.shape[-1]
if group_start_idx == 0:
return scores
for batch_idx in range(batch_size):
# predicted tokens of last time step of previous groups
previous_group_tokens = current_tokens[
batch_idx * self._num_beams : batch_idx * self._num_beams + group_start_idx
]
token_frequency = torch.bincount(previous_group_tokens, minlength=vocab_size).to(scores.device)
scores[batch_idx * group_size : (batch_idx + 1) * group_size] -= self._diversity_penalty * token_frequency
return scores39-44行:batch_size 为真实的样本个数。前面介绍过,group_start_idx 表示对于一个样本来说,该组在其候选路径中的起始位置,group_end_idx 为该组在其候选路径中的结束位置,左闭右开,group_size 是组的大小,vocab_size 是词表大小;46-47行:如果当前是第:一组,则不用进行多样性惩罚,因为只有在第二组的时候才需要对已生成的 token 进行惩罚;49-57行:遍历每个样本,previous_group_tokens 是当前样本上一组生成的所有 token,token_frequceny 是根据已生成 token 对词表内所有 token 计算得到的频率。之后对当前步所有已生成 token 的得分进行惩罚,频率越高惩罚的力度越大。最后返回惩罚后的得分;106-108行:根据 beam_idx 从 group_input_ids 中取出预测 token 已生成的序列,对 input_ids 进行更新,将 input_ids 中所有属于该组的样本的候选路径更新为当前步预测 token 的已生成序列。之后将预测 token 与其已生成序列进行拼接。将当前步预测 token 赋值给 current_tokens;110-114行:更新 reordering_indices,torch_int_div(beam_idx, group_size)即 beam_idx // group_size,表示该预测 token 属于第几个样本,乘上 num_beams 后,即为该样本第一个候选路径在 batch 内的下标。beam % group_size 是预测 token 在该组的偏移位置,与 group_start_idx 相加即为预测 token 在候选路径中的下标。最后与该样本第一个候选路径在 batch 内的下标相加即为该预测 token 在 batch 内的下标。将该下标赋值给 reordering_indices 中 batch_group_indices 的那些位置,表示这些位置的已生成序列在该时间步后会被映射为预测 token 对应的已生成序列,因此需要缓存这些序列的 key value;116-163行:与 beam search 一致。 |
|---|
if return_dict_in_generate:
if not output_scores:
sequence_outputs["sequence_scores"] = None
if self.config.is_encoder_decoder:
return BeamSearchEncoderDecoderOutput(
sequences=sequence_outputs["sequences"],
sequences_scores=sequence_outputs["sequence_scores"],
scores=scores,
beam_indices=sequence_outputs["beam_indices"],
encoder_attentions=encoder_attentions,
encoder_hidden_states=encoder_hidden_states,
decoder_attentions=decoder_attentions,
cross_attentions=cross_attentions,
decoder_hidden_states=decoder_hidden_states,
)
else:
return BeamSearchDecoderOnlyOutput(
sequences=sequence_outputs["sequences"],
sequences_scores=sequence_outputs["sequence_scores"],
scores=scores,
beam_indices=sequence_outputs["beam_indices"],
attentions=decoder_attentions,
hidden_states=decoder_hidden_states,
)
else:
return sequence_outputs["sequences"]
这一步的逻辑与 greedy search 基本一致;
整体流程如下面的时序图所示:

通过前面的介绍,相信大家已经发现了,各种解码策略无非是通过调整 logits(即模型对每个 token 的预测得分)和 batch_size,来获得不同的生成结果。
对 logits 做调整一般又可分为是用于预处理还是采样,对用于预处理的最小长度、重复词惩罚这些功能,抽象出基类 Processor 类,对用于采样的 top-k、top-p 这些功能,抽象出基类 Warper。而所有对 logits 做调整的功能类都可以又加入到 LogitsProcessList,组成一个 pipeline,每次想用哪一个对其进行初始化并加入即可。
对 batch_size 做调整主要在需要生成多个候选或是需要返回多个结果的情况下,对于 beam search 系列的解码策略,通过将 batch_size 扩大候选路径的个数倍,来获得不同的候选序列。对 sample 系列的解码策略,通过将 batch_size 扩大返回结果个数倍,来采样得到不同的结果。
以上方案被主流模型所采用。下面表格罗列了从公开论文中梳理出的解码方案:
模型 | 解码策略 | 备注 |
|---|---|---|
GPT-2(OpenAI) | greedy decoding | 阅读理解任务和翻译任务 |
GPT-3(OpenAI) | top-p sampling | temperature=1, p=0.9 |
Meena (Google) | sample-and-rank | N=20,temperature=0.88,random sampling |
LaMDA (Google) | sample-and-rank | N=16,temperature=1,top-k sampling, k=40 |
LLaMA (Meta) | greedy decoding | Question Answering 任务,其它任务不明 |
以上就是本篇文章的全部分享,看完文章的开发者可以收藏一下,跟着文章步骤实机进行操作。
Holtzman A, Buys J, Du L, et al. The curious case of neural text degeneration[J]. arXiv preprint arXiv:1904.09751, 2019.
Fan A, Lewis M, Dauphin Y. Hierarchical neural story generation[J]. arXiv preprint arXiv:1805.04833, 2018.
Adiwardana D, Luong M T, So D R, et al. Towards a human-like open-domain chatbot[J]. arXiv preprint arXiv:2001.09977, 2020.
Radford A, Wu J, Child R, et al. Language models are unsupervised multitask learners[J]. OpenAI blog, 2019, 1(8): 9.
Brown T, Mann B, Ryder N, et al. Language models are few-shot learners[J]. Advances in neural information processing systems, 2020, 33: 1877-1901.
Thoppilan R, De Freitas D, Hall J, et al. Lamda: Language models for dialog applications[J]. arXiv preprint arXiv:2201.08239, 2022.
Touvron H, Lavril T, Izacard G, et al. LLaMA: Open and Efficient Foundation Language Models[J]. arXiv preprint arXiv:2302.13971, 2023.
Ashwin K V, Michael C, et al. diverse beam search: decoding diverse soulutions from neural sequence models[J]. arXiv preprint arXiv:1610.02424, 2016.

各位开发者可以在在腾讯云开发者公众号评论区聊一聊,在本篇文章中学习到了什么?又或者有什么样的疑问?我们将选取1则最有意义的分享,送出腾讯云开发者-手腕垫1个(见下图)。6月8日中午12点开奖。




